2020初级会计考试虽然延迟了,但终究还是要到来的
距离考试时间也是一天比一天近,我这还在初级实务第二章这犯难,各项资产账务处理、交易性金融资产的核算、存货成本的确定、发出存货的计价方法……
好难啊,焦灼!!!
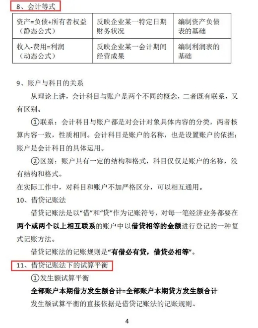
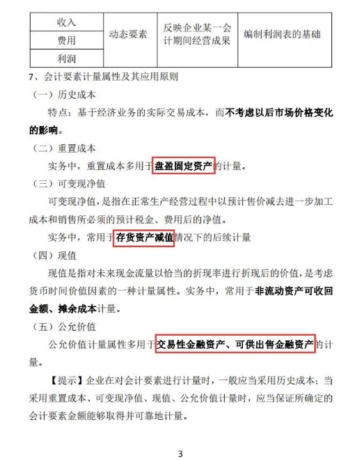
别慌!今天,小编和大家分享53页初级实务考点聚焦,帮助大家汇总初级账务处理+核心考点!快来和小编一起看看吧~
(文末可免费领取完整电子版53页初级实务考点聚焦资料)
第三章 负债
第四章 所有者权益
第五章 收入、费用、利润
第六章 财务报表
第七章 管理会计基础
第八章 政府会计基础
...............
文章篇幅有限,部分展示如图所示,想要领取53页初级实务考点聚焦的,看下方领取方式
下方评论区留言:学习,并转发收藏
然后点击小编头像,私信回复:【会计】即可领取哦
版权声明:我们致力于保护作者版权,注重分享,被刊用文章【初级会计实务电子版(2020初级实务核心考点)】因无法核实真实出处,未能及时与作者取得联系,或有版权异议的,请联系管理员,我们会立即处理! 部分文章是来自自研大数据AI进行生成,内容摘自(百度百科,百度知道,头条百科,中国民法典,刑法,牛津词典,新华词典,汉语词典,国家院校,科普平台)等数据,内容仅供学习参考,不准确地方联系删除处理!;
工作时间:8:00-18:00
客服电话
电子邮件
beimuxi@protonmail.com
扫码二维码
获取最新动态
