2020年初级会计考试倒计时4天!闲话不多说,考前必看50个知识点附上!供大家免费下载,建议打印出来再背背,尤其是自己还不熟悉的知识点,再背它3遍!能涨分!
由于篇幅限制,本文仅展示24个《初级会计实务》必背知识点及26个《经济法基础》必背知识点中的各前10个知识点;老规矩,完整版免费下载如下↓
关注后,私信回复回复:“30”,立即免费下载:
2020年初级50个必背知识点.PDF
1
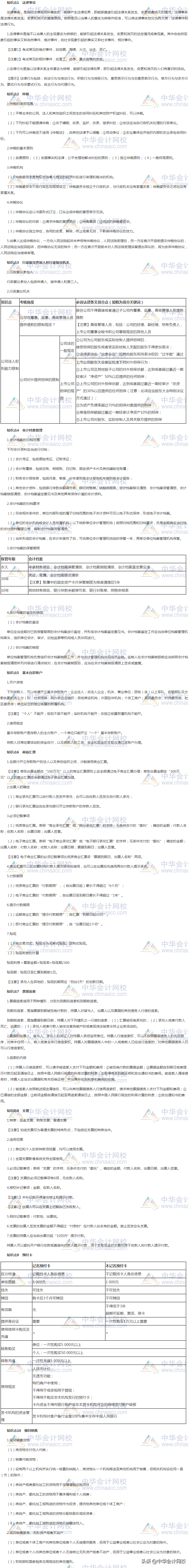
《初级会计实务》必背50个知识点
(受篇幅限制,仅展示前10个)
《初级会计实务》前十个知识点,主要涉及:错账更正的方法、其他货币资金、应收账款及减值、交易性金融资产、先进先出法、原材料核算方法、委托加工物资、存货清查、建造取得固定资产账务处理、固定资产折旧以上这几个方向。
话不多说,快来看看吧(文中有完整版PDF文档,供大家免费下载):
关注后,私信回复:“30”,立即免费下载:
2020年初级50个必背知识点.PDF
2
《经济法基础》必背50个知识点
(受篇幅限制,仅展示前10个)
大家在“看过”这些知识点以后,一定要记得做一做相应的题进行巩固,对于掌握不牢固的一定要反复熟悉记忆,争取掌握更多的知识点。
┃ 本文为中华会计网校初级会计职称原创,作者:初级君,未经授权禁止转载,违者必究!
初级会计师、中级会计师、高级会计师、注册会计师、审计师、经济师、税务师、资产评估师等大量免费资料、报考指南、学习规划、历年真题、命题解析全部免费领取。
私信回复【客服】即可领取!
版权声明:我们致力于保护作者版权,注重分享,被刊用文章【初级会计实务电子版(2020年初级考前必看50个知识点)】因无法核实真实出处,未能及时与作者取得联系,或有版权异议的,请联系管理员,我们会立即处理! 部分文章是来自自研大数据AI进行生成,内容摘自(百度百科,百度知道,头条百科,中国民法典,刑法,牛津词典,新华词典,汉语词典,国家院校,科普平台)等数据,内容仅供学习参考,不准确地方联系删除处理!;
工作时间:8:00-18:00
客服电话
电子邮件
beimuxi@protonmail.com
扫码二维码
获取最新动态
