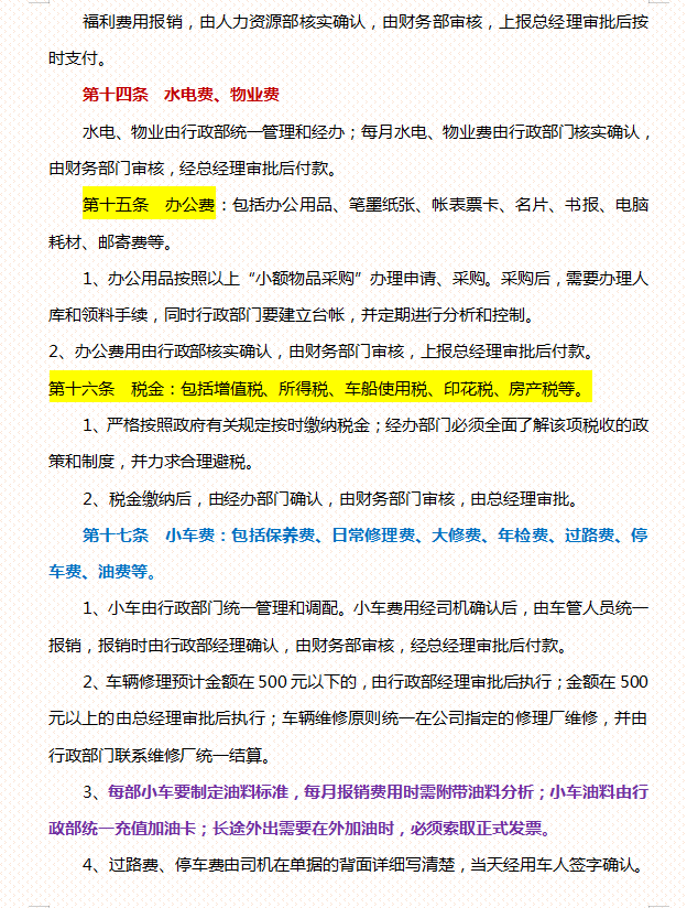
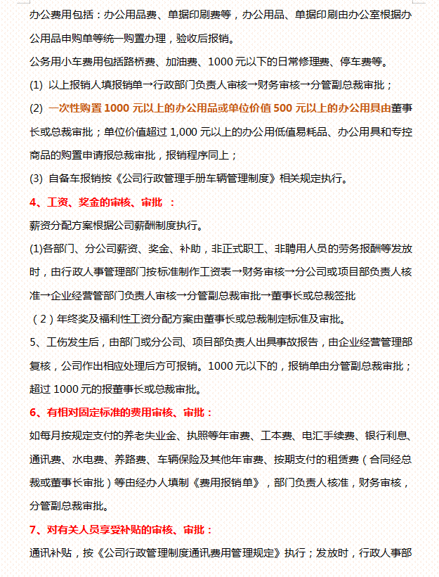
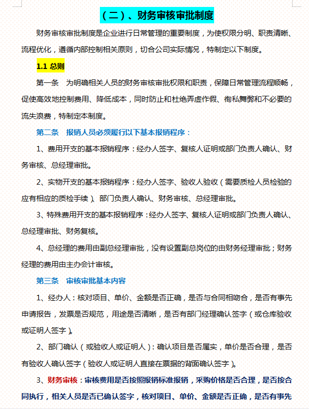
公司财务部涉及的工作内容,就是需要他有合理的规章制度来进行约束的,这样才能保证公司上下的工作一切顺利进行,中间也不会出现严重的财务风险问题!就拿一件小事来说,员工日常的费用报销及审批审核,虽然说是一件小事,但是往往很多财务人员因为此事和员工打起来……就是因为制度没有制定好!
听闺蜜说他们公司的财务制度一直都不是太好,后面年前来了一27岁男财务主管,没有两个月,之前的经理就离职不干了,这位新来的主管就直接做了财务经理了,就是因为人家做的这套公司财务审核审批制度,确实是容易落地,财务部工作也比之前好了很多,今天也带给大家瞅瞅吧,可编辑修改!
……财务审核审批制度的范文就先介绍到这里了。上述内容可根据自己企业的实际情况来修改。
版权声明:我们致力于保护作者版权,注重分享,被刊用文章【会计审核(新来的27岁财务主管把经理干掉了)】因无法核实真实出处,未能及时与作者取得联系,或有版权异议的,请联系管理员,我们会立即处理! 部分文章是来自自研大数据AI进行生成,内容摘自(百度百科,百度知道,头条百科,中国民法典,刑法,牛津词典,新华词典,汉语词典,国家院校,科普平台)等数据,内容仅供学习参考,不准确地方联系删除处理!;
工作时间:8:00-18:00
客服电话
电子邮件
beimuxi@protonmail.com
扫码二维码
获取最新动态
