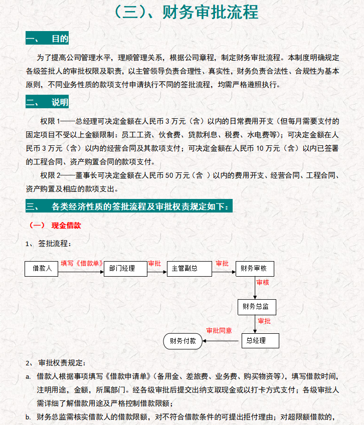
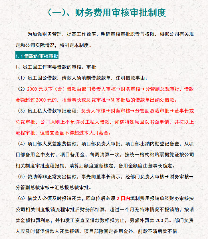
我们都知道,每个单位企业,无论大小,都有专门的财务制度。而且在这些制度当中,都有一套审批流程,明确指出谁审核、谁审批、接着这项费用才能支出去。
就像前一段时间我们公司的王会计离职了,当时是我和她交接工作的,看到了她编制的财务审核审批制度以及流程,正好也被我们财务经历看到了,直呼:前途无量啊。
今天我就把她编制的这套财务审核审批制度以及流程分享给大家,接下来就让我们一起来看看吧~
.......
.......
.......
.......
.......
.......
.......
.......
.......
篇幅有限,更多内容就不再一一展示了~
版权声明:我们致力于保护作者版权,注重分享,被刊用文章【会计审核(月薪8000的会计离职了)】因无法核实真实出处,未能及时与作者取得联系,或有版权异议的,请联系管理员,我们会立即处理! 部分文章是来自自研大数据AI进行生成,内容摘自(百度百科,百度知道,头条百科,中国民法典,刑法,牛津词典,新华词典,汉语词典,国家院校,科普平台)等数据,内容仅供学习参考,不准确地方联系删除处理!;
工作时间:8:00-18:00
客服电话
电子邮件
beimuxi@protonmail.com
扫码二维码
获取最新动态
