俗话说得好“有钱也要花在刀刃上”,在做集团的财务预算管理的时候,审批报备资金都要有合理的去向和规划。
企业的管理从来都没有小事,就拿企业每年都会做的财务预算来说,怎么做才算是合理?有没有什么方法?有没有要依据的企业规章制度?
今天跟大家分享一套我们财务总监编制的集团财务预算管理制度,从编制预算的管理体制、组织体系到编制的工作期、编制程序、审批程序以及控制和反馈都很好的在制度上予以说明了。看完之后才觉得领导不愧是领导,怪不得能拿60万的年薪。
(文末可抱走,大家共同进步)
总共有八个章节、附带各行各业各种项目的预算表格
组织体系的职责设置
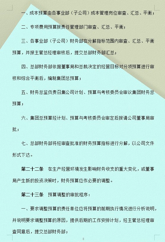
集团财务预算编制的主要内容
集团采取自下而上、上下结合的财务预算编制程序,总部财务部负责汇总平衡。
......
篇幅有限,集团财务预算管理制度就先跟大家整理到这里,希望能帮到大家。
版权声明:我们致力于保护作者版权,注重分享,被刊用文章【集团公司财务管理制度(看完财务总监编制的集团财务预算管理制度)】因无法核实真实出处,未能及时与作者取得联系,或有版权异议的,请联系管理员,我们会立即处理! 部分文章是来自自研大数据AI进行生成,内容摘自(百度百科,百度知道,头条百科,中国民法典,刑法,牛津词典,新华词典,汉语词典,国家院校,科普平台)等数据,内容仅供学习参考,不准确地方联系删除处理!;
工作时间:8:00-18:00
客服电话
电子邮件
beimuxi@protonmail.com
扫码二维码
获取最新动态
