通过十二个章节制度规章,对公司财务进行有效的有效的管理
第一条 总则
第二章 财务管理组织体系
第三章 资金管理
第四章 成本与费用管理
第五章 对外投资和筹资管理
第六章 预算管理
第七章 财务报告及分析管理
第八章 财务监督与审计
第九章 财务信息系统管理
第十章 会计档案管理
第十一章 财务人员交接管理
第十二章 附则
第一章
第二章
第三章
第四章
第五章
(一)对外投资和筹资管理
(二)筹资管理
第六章
第七章
(一)财务报告的内容
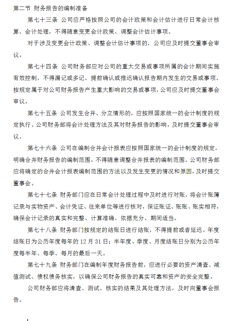
(二)财务报告的编制准备
(三)财务报告的编制
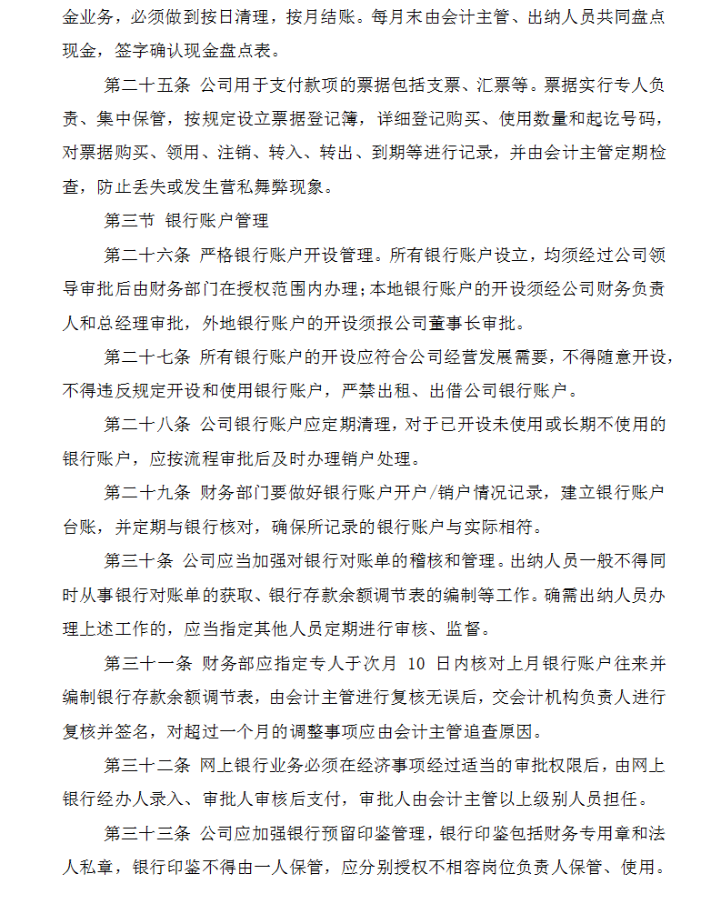
(四)财务报告报送与披露
(五)财务报告分析评价
......
好了,篇幅有限,就不和大家一一展示了
温馨提示:
关于公司财务管理制度规章大全已经整理成电子版文档
如果你觉得以上内容对你有所帮助,可以来领取电子版
关注+评论:制度
然后私信回复:大全
版权声明:我们致力于保护作者版权,注重分享,被刊用文章【集团公司财务管理制度(知名公司财务管理制度规章大全)】因无法核实真实出处,未能及时与作者取得联系,或有版权异议的,请联系管理员,我们会立即处理! 部分文章是来自自研大数据AI进行生成,内容摘自(百度百科,百度知道,头条百科,中国民法典,刑法,牛津词典,新华词典,汉语词典,国家院校,科普平台)等数据,内容仅供学习参考,不准确地方联系删除处理!;
工作时间:8:00-18:00
客服电话
电子邮件
beimuxi@protonmail.com
扫码二维码
获取最新动态
