Hi~你来啦!
我是任酱~
昨天任酱给大家整理了
五所可能恢复招生的院校
大家可以戳链接
今天
任酱给大家盘点了
号称复试“粉碎机”的院校
这些院校到底有多可怕
我们一起一探究竟
Let's go!
♀️
01
中央财经大学
地理位置:北京市海淀区学院南路39号
✍️ 划重点:央财的复试差额比为 4.2 : 1 ,这就意味着复试竞争极其激烈。2020 年,参加全日制会计专硕复试的人有 404 个,但拟录取 105 人,这意味着有近 300 人成了陪跑。
2021年中央财经大学考研复试录取情况进复试人数 555,最终录取人数 44人,复试分数线 188,拟录取最低分 243。
复试内容:
中央财经大学的复试竞争激烈,需要同学们认真准备。专业课笔试包括选择题、计算题和论述题,对同学们的专业知识有较高的要求。建议研宝儿们梳理参考书目中的知识框架并进行背诵记忆,并多加练习历年真题 。
专业课面试需要考生在中级财务会计、成本管理会计、审计、财务管理四部分专业内容中选三部分作答,其中中级财务会计为必选题。
历年面试真题包括:
资产负债表体现了企业的哪些方面情况有什么局限?
如何理解 CAPM ?
企业价值和股东权益有什么区别?
产销不平衡情况下,变动成本法和全部成本法的利润变动规律及原因是什么?
02
浙江工商大学
地理位置:浙江省杭州市钱塘区下沙高教园区学正街18号
✍️ 划重点:浙江工商大学会计学院会计专硕(全日制)2021年考研计划招94人,但是进入复试人数有658人,将会有564人被刷,淘汰率高达85%!
复试内容及参考书:
会计综合(含财务会计、成本管理会计、财务管理、审计四部分)
同等学力加试科目:1.管理学原理 2.微观经济学
复试参考书目:
1.2020年度注册会计师统一考试辅导教材,《会计》,中国注册会计师协会;
2.《成本会计》,朱朝晖主编,科学出版社,2016年版;
3. 《管理会计》,刘海生等主编,高等教育出版社,2019年版;
4.《财务管理学(第8版)》,荆新、王化成等主编,中国人民大学出版社,2018年版;
5.《审计学(第二版)》,王宝庆等主编,科学出版社,2018年版。
历年面试真题包括:
专业面试是案例题,有很长一段的材料。
内部审计的一些看法和评价。
03
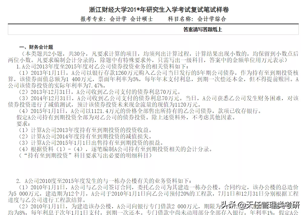
浙江财经大学
地理位置:浙江省杭州市钱塘区下沙高教园区学源街18号
✍️ 划重点:2021考研复试录取情况,进复试人数 471最终录取人数 74复试分数线 179拟录取最低分 227。2021考研复试淘汰人数:397淘汰率:84.3%。
复试内容及参考书:
复试考试内容,任酱贴心的给研宝儿总结了下,题目很全,真的诚意满满。任酱给研宝儿们截了个图,研宝儿们可以加威信:18939261725,任酱分享给大家。
04
长沙理工大学
地理位置:湖南省长沙市雨花区万家丽南路二段960号
✍️ 划重点:2021年长沙理工大学考研复试录取,进复试人数 282最终录取人数 60复试分数线 201拟录取最低分 218。2021考研复试淘汰人数:222淘汰率:78.7%。
复试内容及参考书:
长理MPACC的复试科目包括F0707政治理论和F0708会计专业综合。所以准备复试之前,需要在网上买会计专业综合对应的4本参考教材和配套的练习册。
分别是以下几本:财务会计学、成本管理会计、财务管理学、审计学。
这4本教材分别占的比例是财务会计占40%,成本管理会计占10%,财务管理占30%,审计占20%。
05
湖南大学
地理位置:湖南省长沙市岳麓区麓山南路麓山门
✍️ 划重点:2021考研复试录取情况,进复试人数 313最终录取人数 50复试分数线 190拟录取最低分 239。2021考研复试淘汰人数:263。淘汰率:84%。
复试内容及参考书:
1. 《中级财务会计》第二版,汤健;湖南大学出版社,出版时间:2015年01月。
2. 《财务管理》(第三版),李丹丹;湖南大学出版社,出版时间:2014年02月。
3. 《成本会计》(第二版)成荣晖,彭彤丽;湖南大学出版社,出版时间:2010年02月。
版权声明:我们致力于保护作者版权,注重分享,被刊用文章【会计考研院校(这5所MPAcc院校号称复试)】因无法核实真实出处,未能及时与作者取得联系,或有版权异议的,请联系管理员,我们会立即处理! 部分文章是来自自研大数据AI进行生成,内容摘自(百度百科,百度知道,头条百科,中国民法典,刑法,牛津词典,新华词典,汉语词典,国家院校,科普平台)等数据,内容仅供学习参考,不准确地方联系删除处理!;
工作时间:8:00-18:00
客服电话
电子邮件
beimuxi@protonmail.com
扫码二维码
获取最新动态
