1.1 WHY目标:制度建立的价值和意义
1.1.1 提升工作效率
制度,尤其是岗位作业流程规范制度,是团队过去经验的总结,有很强的指导意义,不仅可以使日常工作事务程序化、标准化,提高工作效率,还可以在一定程度上降低员工操作的失误率,根据制度做事可以避免员工犯一些低级、不必要的错误。
1.1.2 降低沟通成本
制度可以让新人快速熟悉公司文化,掌握办事“规矩”,知道哪些能做,哪些不能做,降低团队的沟通成本。
1.1.3 避免感性决策
制度可以使工作规范化,减少人的主观决策,比如人情、关系等因素,按照制度办事,更能体现公正与公平。
1.2 WHAT内容:制度的核心内容
1.2.1 搭台
组织架构&岗位描述
1.2.2 组人
员工招聘&录用&离职
1.2.3 培养
员工发展&培训
什么样的人要内部培养?✅重要性:核心竞争链形成必须的人才:运营、销售、售后(其他比如采购、人事、财务都非核心环节)✅能力:能力非“黑箱”,可以培养(财务无法内部培养,人事可以内部培养,但培养成本较高)✅意愿:有没有热情参与其中(不参与就没有培养,要培养就要参与到员工成长的过程中)什么样的业务可以外包?✅成长期(团队水平低、工作不合格期)可以通过外包学习(但是中期一定要自己接手,因为外包的能力永远停留在80分无增长)
1.2.4 分钱
员工绩效考核&激励
1.3 HOW流程:制度建立的流程

1.3.1 P制定计划
1.3.2 D编辑文档
参考案例:制度模板

1.3.3 C落地实施
1.3.4 A定期调整
2 组织架构&职位描述
2.1 导语:组织架构建立与调整的价值和意义
2.1.1 合理的组织架构是公司成功运营的必备要素

2.1.2 公司在不同成长阶段,需要对应的组织结构变革


2.2 仓库
2.2.1 目标:提升发货效率、减少因发货造成的退款率、降低发货成本
A:底薪+计件制,每单10元
B:发货问题造成的退款,每单扣50元
C:平均每单发货成本低于XX元,奖励500元;高于XX元,扣300元
2.3 售后
2.3.1 目标:提升处理效率,提升客户满意度DSR、减少因售后造成的退款率、降低售后成本
A:底薪
B:售后评分高于XX,奖励500元;低于XX,扣300元
C:售后问题造成的退款,每单扣50元
2.4 项目部
2.4.1 运营(8k)
目标:提升店铺销售额,降低推广成本,提升团队人效
A:底薪+销售提成0.5%;目标完成奖金:完成XX万元以上,奖励200元;XX以上,奖励500元,XX以上奖励1000元
B:约束指标:推广支出不得高于销售额的XX%,高出部分按5%作为处罚
5万推广支出
C:人均销售额不得低于XX万元
2.4.2 设计
目标:辅助提升店铺销售
不给他安排工作,他就没有事情,只能假装忙
2.4.3 销售(12k)
目标:提升询单转化率
50%×GMV
销售考核询单转化1%
考核有问题:和整个品牌最终的利润有关
谁是项目的负责人?
意见不一致的时候,谁服从谁?
销售对运营指手画脚,造成很多消耗
阶梯提成
50万,5%;100万,8%
跳单
私下成交
最底线:达不成降底薪
指标限制:10%,或者参考具体价格表——《产品价格表》
防止过度让利
2.4.4 商务
目标:降低拿货成本,提升库存周转率,提升采购时效,降低坏件率
底薪+提成,按照节约成本来提成
库存周转率


反腐
从制度上解决腐败问题
和一级经销商合作
二级供应商、三级供应商不正规
挖终端客户
贿赂采购
和供应商签订反腐协议
参考案例:日本终身雇佣制
“悟”“精工精神”
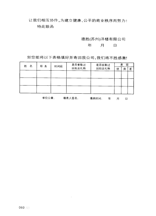
参考案例:德胜洋楼《反腐公函》


2.5 财务
2.5.1 会计
2.5.2 出纳
2.6 人事
3 员工招聘&录用&离职
3.1 招聘
3.1.1 WHY目标
空缺
因原来的员工离职而造成的岗位空缺
新增
因公司业务扩大而产生的招聘需求
储备
为降低管理风险而进行的人员储备
引进
为改造企业文化或提升业务水平而引入高层管理人才或专业人才
3.1.2 WHAT要求
确保录用人员的质量
举例:运营助理招聘要求
二本学历
学习能力强
无经验
不浮躁
降低招聘成本
提升招聘效率
举例:公司在招聘上的优势
正规公司
我们是一家做办公设备零售的正规商贸公司。
较少加班
薪资高于行业均值
宽松的环境
千万级店铺操盘机会
新人培养机制
3.1.3 HOW流程
制定招聘计划
发布招聘信息
应聘者资格审查
测评与甄选
录用决策
招聘评估
参考案例:某企业员工招聘流程

3.2 录用
3.3 离职
4 员工发展&培训
4.1 入职培训
4.1.1 通用制度培训
考勤制度
财务管理
4.1.2 文化培训
价值观培训
职业素养
竞业与保密协议
离职后3年内不得跳槽到竞品公司,不得泄露公司核心机密,包括但不限于经营数据、合作品牌、运营方法等,一经发现将通过司法渠道解决
薪资奖金保密制度
4.2 试用期培训
4.2.1 业务培训
4.2.2 一对一带练
传帮带的核心,是帮扶带领,而不是传授,为的是让新员工更好的融入团队,同时也考察了师傅是否有领导能力(直属领导一定不能做师傅,因为有管理之刺)
一带一,前三个月考核期间的绩效算进“师傅”的绩效
4.3 基层晋升制度
4.3.1 晋升资格
参考案例:腾讯和阿里的晋升资格考核

4.3.2 晋升流程
主管提名
每年6月、12月做一次晋升考评
自主提名
有意向晋升的员工在晋升前需要准备提名理由
· 在本层级自己觉得有哪些能力得到了显著的提升?
· 通过能力的提升创造了哪些价值?
· 需要举例晋升到下一层级可能碰到的瓶颈和困难会是什么?如何克服?


向领导做“工作述职”
员工在晋升面试需要准备个人述职,个人述职PPT包含
· 自我介绍
· 技术突破
· 业务突破
· 述职总结
· 未来规划
主管及领导打分,高于3.75分通过
4.3.3 注意事项
不提拔“神枪手”
少了一个业务能手,多了一个蹩脚管理者
业务能手不一定是团队能手
两个领导同时管理一个部门,是管理中的大忌
手表定律
切记勿跨级指挥
爱之而勿面
上有所好下必甚焉,褒而不宠。不要对任何员工表现得过于器重,否则会置他于尴尬之境,受到其他员工排斥
案例:康熙传位四阿哥
4.3.4 层级设置
参考案例:阿里员工层级


参考案例:华为晋升规划

4.3.5 参考案例:弘阳商贸晋升管理制度




4.4 中层晋升制度
中层为什么要培养干部?干部成长起来如何安放?中层不晋升,干部就没有机会;公司不扩张,中层就没有机会。公司要发展壮大,团队要裂变,基层员工才有上升空间
4.4.1 援藏
派去负责新的业务
4.4.2 教师
负责培训工作
4.4.3 内部创业
衍生出来的业务机会可以交给他,孵化他内部创业
案例:海底捞旗下的“海底捞冷链配送”,刚开始只服务海底捞,之后同时服务其他餐饮企业,最后独立出来成为一个新的公司。韩都衣舍旗下的“韩都动力”,最开始只做内部团队的运营赋能,后期独立出来成为一个服务服装全行业的代运营公司
4.5 干部培训
干部赋能,就是要帮助中层管理人员提升能力。
有调查显示,80%的员工离职,都不是因为公司老板的问题,更多是因为他的直属领导。因此,中层管理者是否具备领导能力,将会直接影响到员工的工作稳定性。
很多中层管理者由于是技术出身,或者懂运营、或者懂销售、或者懂采购,但是缺乏管理经验,没有管理艺术,只会用发奖金、提提成的方式激励下属,缺乏激励下属的有效手段,进而导致基层员工工作积极性不高,团队不团结,甚至面对公司决定不配合、消极抵抗等情况。
所以,我们要在中层管理者提报到岗后的一个月,对其进行“管理能力”的培训和辅导,手段包括但不限于:外部培训、深度沟通、案例启发等。
在这里,我们首先要培养中层管理者具备实用PDCA戴明环这个工具的能力。
4.5.1 管理工具一:PDCA戴明环
P计划
因果图法5M1E,分析问题产生的原因
men人的问题
method方法问题
management管理问题
material材料问题
machine机器&平台&工具问题
environment环境问题
5W2H法,做工作计划
why为什么要做?目标是什么?做到对大家有什么好处?
what目标是什么?怎么判断是否完成?SMART原则
where地点&场景
when时间&时限
who责任人
how怎么做?
how much需要投入哪些资源?时间?金钱?人力?
D执行
贯彻落实计划中的措施和方法
实施步骤和注意事项
让全员参与目标实现的方法提案,一起把大目标拆成可以分配下去的小目标,让每个人都有清晰的工作任务
针对目标来制定合适的绩效激励制度,激励下属达成目标
对下属进行培训&指导,以便他们更好地完成工作任务
过程中及时对结果进行评估,不断纠偏
C检查
对照P计划提出的方案,检查执行的情况和执行的效果,发现问题并总结经验
是否按照计划的时间节点在进行推进?
按照目前的进度是否能按时完成原定目标?
哪些地方出了问题?
哪些方面做得超出预期?
A处理
奖励优秀案例,在团队内横向宣传,让所有成员一同提升
把行之有效的方法用制度等方式固化下来,形成执行标准
对于不足之处制定改进计划,进入下一个pdca循环
分析失败的原因,并制定对应的规章制度或完善相应的工作流程



4.5.2 管理工具二:责权利
员工总觉得利不够,经理总觉得权太小,老板总觉得责给的不多。
工资应不应该透明?大多数公司实行工资保密制度,很大的原因是对员工权责利不明确,也很难明确,因此利益不宜公开。
责任
雪崩时,没有一片雪花觉得自己有责任。
消极怠工
责任很大,但是权力很小,就会导致员工本能觉得,这件事很难干好,阻力重重,做好了也没有什么好处的话,那一定会消极怠工。
ex:迟到扣奖金,加班没工资?
权力
权力过大→权力寻租(贪腐)
法约尔原则
法国管理学家亨利·法约尔,把这种权力非常大,但是责任和利益非常小的现象,称为“法约尔原则”,核心内容是:凡是权力行使的地方,必须同时要有责任。
ex:销售人员有没有给买家“抹去零头”的权力?
利益
内耗冲突(肥缺)
很多公司会以利诱人,以利驱人。员工的奖金、提成都特别诱人,但是有的时候,会忘了给相应的权利,甚至对应的责任,就会出现所谓的“肥缺”,这时候,上下级就会天天处在资源争夺战之中,引发冲突。
ex:员工以辞职为要挟要求涨工资
如果留不住呢?
如果其他员工也跟着学呢?
ex:没有人愿意出差
总监下达一个去内蒙出差的苦差事,询问谁主动去?结果就是大家面面相觑,心里都在嘀咕“我才不去,去了就和上次陕北任务一样去体验生活”。结果总监没办法只好抽签决定,匿名投票。
出差补贴
后备主管选拔加分
补偿带薪休假
分钱
绩效
绩效目标的制定要注意的事情
棘轮效应
销售员工每年的业绩指标总会比上一个年度提升不少,员工在第2年的时候业绩压力就会变得更大,所以很多老员工就会在第1年年底的时候踩刹车,能谈的单子都放弃了,这样呢,明年的压力才会更小一些。
奖惩不明确
没有处罚和奖励的标准
每个团队有独立的标准,整个公司不统一,无法横向对比衡量大家的能力
员工在公司没有归属感
工资一定不能爆发式增长
一般员工会渴望工资持续增长,他不会考虑公司运营问题
会哭的孩子有奶喝
员工不会主动找老板谈涨薪的事情
只要有一个团队涨薪,团队之间没有不透风的墙,很快就会有其他团队过来谈涨薪问题
赏罚不明,缺少激励手段或问责系统过于严苛
“公平”比“多少”更重要
目标达成率考核
薪酬不低于行业均值
业绩提成
放到年底发放年度绩效奖励
年中发钱
“战斗力”的问题
钱
不是唯一的激励策略
用钱买来的忠诚,最终还会因为钱离开你
高薪留人
成本高
高于市场均价的工资
文化
任正非:我们是选拔者,只有选拔责任,不承担培养责任。下连去当兵,愿意去就去,不愿意就不去,自己认为有才能那就选择在实践中成长起来,寻找自己成长的机会。没有几个干部是培养出来的。
违背即时奖励
年会告诉大家今年能给大家分多少
参考案例:设计与生产的纠纷
产品设计师初稿→销售人员和客户确认→生产部生产
公司的盒型设计部和生产部门是分开的,不归一个领导管理,而且盒型设计师的考核也不由生产部打分,这就导致设计师设计产品时很随意,不考虑公司设备以及实际生产情况,销售拿到设计稿后,直接找客户确认,最终客户确认了,生产时很难量产。
员工访谈:责权利调研
责任
岗位价值是什么?
需要承担什么责任?
需要做什么决定?
权力
需要什么样的资源和支持?
可以做哪些事情?
利益
如何评价自己的贡献?
4.5.3 管理工具三:调动下属“内驱力”
激活正反馈回路,(降低员工流失率、降低沟通成本、提升团队积极性主动性,本质是激活内驱力)团队文化
核心原则:直指人心
给没立场的员工钱,给爱面子的员工荣誉感
内驱力
内驱力=(参与感+责任感+成就感+荣誉感)×目标完成情况
如果目标无法完成,则该内驱力建立公式失效!所以,合理的目标是第一步
定目标
参与感
员工心声:这是我的“目标”
下个月达成500万月销售额
通过“一对一”沟通制定员工工作目标,找到公司和员工共赢的方式
反例:性格内向的员工由于得不到领导的关注,感觉无法融入团队而离职
反例:目标下达之前没有和员工沟通,导致员工认为自己的工作只是为了帮助完成“老板”的目标或者上司的目标
高效工具案例:用便利贴梳理目标

清晰的目标
塑造差距
解决朝哪儿发力的问题
分任务
责任感
员工心声:我对公司来说非常“重要”
确保流量达到200万UV
经常说“这件事全靠你了!”,“这件事没有你不行!”,让员工的小宇宙燃烧起来
反例:没有收到具体详细的任务分配,员工会觉得这件事领导能做,我做不做都行
(岗位与职责分配)能力与权力匹配
能力大、权力小
没有工作动力,混日子
离职
案例:打印机项目组的美工,因工作太”轻松“而离职
能力小、权力大
难出效益,公司损失“机会成本”
犯错,给公司利益造成损失
案例:反复撞线“价格门”、天猫粉盒爆款因盗图被删、推广没有能力优化而产生大量费用浪费
找方法
而不是教方法!!
和员工一起发现“只要……就……”的成功路径
成就感
员工心声:原来只要做了A,就能达成B,我更有信心完成目标了
和运营协商后,确定了达成200万UV的几个方法:报5场秒杀活动,主图点击率优化至5%,推广费用不增加的情况下点击提升5%,老客户营销做10万条短信触达,找2个粉丝互动数在1万以上的达人帮助推广
这个过程是关键,因为要执行了,所以在这个环节,要帮助员工解决他工作中遇到的实际问题,消除一些障碍,给一定的资源支持,确保他的目标能够100%完成,只有目标完成,该增强回路才能被激活!
反例:经常批评员工,导致员工认为反正做多错多,干脆什么都不做,变成执行机器
达到目标的能力培养(赋能)
解决员工想拿奖金但不会做、做不好的问题
周会
及时发现他们工作中的问题并帮助他们找到解决方案,提升能力
提升能力
角色:老师
及时纠正他们在工作中所犯的错误
纠正错误
角色:教练
及时跟进工作进度,确保他们的工作没有偏离整体目标
宏观监控
角色:领导
放权
授之于渔而不是授之于鱼
案例:谢昆负责的某产品需要操作菜鸟退仓
鱼
解决方式A:替他做
对他而言,能力没有提升,下次还要替他做
渔
解决方式B:给他方法(去哪儿找小二、如何和小二沟通)
他能通过实践掌握方法,甚至举一反三,同时也能拥有成就感,对工作更加热爱
正反馈
荣誉感
员工心声:看来我的努力是有结果的
200万UV的目标完成,员工会对自己的能力产生自信,对下次机会充满期待;如果团队500万销售额的目标同时也完成了,他会同时具有集体荣誉感
用“夸张”的仪式来颁发荣誉,给员工“正反馈”
即时
有了成绩,不管是结果还是行为,都可以奖励,按照周或者月来评,越及时越好
反例:年中的成绩,年底再奖励
公平
有数据支撑,能够得到其他员工信服
反例:内定、轮流拿奖
明确、公开、即时反馈
看到员工的优秀表现怎么办?不要等到年会上面再去做统一的表彰,这会让员工很混乱,很难把奖励的给我联系到行为原因上。
用绩效促进目标落地,解决员工不配合的问题
奖
目标A:提升客户满意度
考核A:评价分值、差评数
目标B:提升店铺销售额
考核A:月销售额
目标C:提升店铺经营利润
考核C:店铺人均利润值
惩
定目标……
4.5.4 管理工具四:OKR岗位目标管理
O目标
Objectives,目标,说明你正准备/期望去实现什么,是定性的,相对更长远更稳定。O代表着方向,决定你接下来如何思考与行动。你和团队去实现O,就是给用户或公司创造价值。
o销售额提升至200万
OKR的描述也要符合SMART原则
个人或小团队的O对应团队或公司的O,可直接是上级某个O,也可是其一部分。根据实际情况定,不能离自己太远,也不能太近,努力跳可能够到的。业务上的O建议控制在3个以内,如果多了,想办法合并。最多也不要超过4个。O的权重建议不要等分,要有某一个O的权重比其他权重大。
KR店铺流量提升到30万
Key results 是在实现目标时产生的可量化的关键结果,可衡量目标实现得如何。KR不是任务,是成果,是实现目标带来的成果。KR会用于衡量你或团队的价值产出,是参考,不是唯一标准。
怎么定KR如果达成目标有什么关键项目或必备因素,这些可作KR。即达成时必然也实现了O或明显更靠近O,该指标/结果可作为KR。如果你觉得能100%达成某KR,那就往上提(比如30%),直到你觉得比较难达成。日常工作就没必要列进KR里。每个O对应的KR也建议在3个以内,所有业务方面的KR总共建议9个以内,推荐5个左右。团队OKR中,单个KR权重不建议低于20%;个人KR中,单个权重不建议低于10%。如果你觉得某个权重低,可能并不是Key。
TASK重新布局产品,每个关键词布局两款爆款产品
提升转化
提升客单
降低推广支出
提升团队人效

4.5.5 管理工具五:目标制定SMART原则
◆ S 代表明确性(Specific),也就是目标必须是具体的,而不是笼统宽泛的;
◆ M 代表可衡量性(Measurable),也就是目标必须是数量化或者行为化的;
◆ A 代表可实现性(Attainable),也就是目标在付出努力的情况下可以实现,避免设立过高或过低的目标;
◆ R 代表相关性(Relevant),也就是目标必须与整体工作是相关的;
◆ T 代表有时限性(Time-bound),也就是目标必须有明确的截止期限。
4.6 部门培训
4.6.1 WHY培训管理体系
目标:提升“人效”
考核方式:匿名打分制,满分10分,低于8分的需要重新准备
4.6.2 WHAT培训内容体系
由各部门主管负责协调各员工要讲解的内容(谁优秀、谁分享)
4.6.3 WHO培训人员体系
培训师:员工轮流培训,每人至少准备一个主题,培训课件可以用PPT、excel、现场实操等方式
4.6.4 WHERE培训地点
场地:会议室
4.6.5 WHEN培训时间安排
每周周二早上9点30分——10点,共30分钟(20分钟讲解,10分钟答疑)
4.6.6 HOW培训流程
P收集培训需求



ASK模型
态度:为什么要做?
传道
调整激励方式
金钱
责权利的平衡
没钱没干劲
钱多出贪腐
荣誉
知识:要做什么?
解惑
培训、外派学习、辅导
技能:怎么做?
授业
给他实践的机会
员工成长
新人缺乏责任感和主动性
基数
老员工不愿意培养新人
没有利益捆绑
短视
D执行培训
C评价培训效果
A调整培训方案
4.6.7 HOW MUCH培训所需资源
教具:投影仪、电脑、U盘、翻页笔
4.7 会议制度
开会不是为了例行公事,而是为了提升公司经营效益。开会常见的类型有目标制定会、项目进展沟通会、复盘会议等,一般为了解决公司或项目发展方向的制定、推进中遇到的实际问题的解决为直接目标。
4.7.1 周例会5W2H
WHO参会人员&主持人
团队内部所有成员(尽量避免有成员缺席)
禁止无关人员参加
临时有事无法参加的,必须安排人员做替补
人数控制在10人以下,否则会导致会议时长过长
会议主持人:主管(主管不在会议也不可取消,由主管指定一名下属代为主持)
WHY会议目标
及时给予团队中的优秀执行行为以正反馈,促进团队正向努力
挖掘各自能力闪光点,引导其他员工学习
发现大家工作中的问题,集思广益给出解决建议
对之前工作中的失误,让团队其他成员知晓,避免反复犯错
让团队所有成员知晓工作进度,确保大家步伐一致
和团队成员共同协商本周目标达成的路径,完成任务分配或认领
WHAT会议内容
肯定上周成绩&员工优秀的表现,必要时予以奖励
反思上周工作中的不足&员工工作失误
沟通本周工作目标&协商工作具体规划&任务分配
WHEN会议日期&时间
每周周一上午8点半(如遇节假日顺延)
WHERE会议地点
办公室、会议室、咖啡厅等均可
HOW会议执行
必须携带手机,手机必须静音
必须携带记事本做重点记录
提前准备好相关数据,以便做会上的准确汇报
提前准备好问题,以便会议上及时共同解决
提问要求:提出问题的同时,要有相对应的建议方案
会议记录人员可携带笔记本电脑或ipad,会后将会议纪要发送主管并同步抄送给团队所有成员
会议既要参考案例:

通知
至少提前一天通知,或者安排某个固定的开会时间,比如,每周一下午1点~2点,让大家能够提前有所准备,避免会议上跑题、遗漏、冷场
主持
简要说明会议纪律
准时开始、避免中途打断等
氛围调动
带头分享
消除障碍
将不配合的人提拔成会议组织者和纪律管理者,消除阻力
塑造榜样
私下先和某位参会成员沟通好,让他在会议上带头做分享
对积极配合的员工寄予高度赞扬
对提出高价值意见建议的员工颁发奖金或者荣誉(将他的知识打印出来,署名贴在公司的墙上)
公开赞同、私下调整
在大家都在的时候不要批评,有批评意见单独私下沟通,给员工留面子,也让大家敢于说真话
带头做工作汇报
HOW MUCH会议所需资源
1小时时间
4.7.2 总结会
月例会
每月10号上午8点半(如遇节假日顺延)
季度总结会议
1/4/7/10月份15号上午8点半(如遇节假日顺延)
年会
每年春节假期前15天(提前两周准备,给员工和部门主管准备时间)
5 员工绩效考核&激励