2021【徐光华】刑法考前几页纸
1.刑法第252条侵犯通信自由罪规定的行为对象是“信件”,将侵犯他人电子邮件的行为认定为侵犯通信自由罪,不是类推解释,并不违反罪刑法定原则。
2.甲在拍卖会中不准他人与自己竞标,最后甲以最低价格买下拍卖物品。不能根据当然解释中的“举轻以明重”原则,认为甲强制不允许他人与自己竞标的行为成立串通投标罪,否则有违罪刑法定原则。
3.国民普遍使用“语言暴力”“冷暴力”概念,但是,暴力必须是有形力,如果认为刑法分则中的“暴力”包括“语言暴力”与“冷暴力”,则必然是类推解释。
4.将刑法第256条(破坏选举罪)中的“国家机关领导人员”扩大至“村民委员会的领导人员”、将第259条(破坏军婚罪)中的“同居”扩大至“通奸”的解释都是类推解释。
1.大毛带着公狗(未带口套)散完步后,公狗突然挣脱狗链,向正准备出门的女邻居扑上去狂咬。撕咬持续了10多分钟,被害人最终死亡。在此过程中,大毛没有向周围求助,也没有取来武器制服恶狗,更没有拨打报警电话,便逃离现场。大毛的行为构成不作为的故意杀人罪。
2..幼女主动对男子实施猥亵行为的时候,由于危险发生在男子身体上,男子负有制止义务。男子不制止,任由幼女实施猥亵行为的,成立猥亵儿童罪。
3.父母、监护人有义务制止年幼子女、被监护人的违法行为。如果年幼的小孩盗窃他人手机,父母在一边放任不管,父母就构成盗窃罪。
考点三:因果关系
1.甲不小心用水果刀划伤乙的手指,但因乙患有血友病,乙不治身亡。虽然乙本身患有血友病,但确实是由于甲的刺伤行为导致乙死亡。甲的行为与乙的死亡结果存在因果关系。
2.一个救生圈正漂向落水的被害人,被害人可以马上抓住这个救生圈,但行为人却拿走了救生圈,被害人溺水身亡。对此,应当肯定拿走救生圈的行为和死亡结果之间具有因果关系。
3.甲以杀人故意用枪打伤了被害人。结果,被害人在医院遇到火灾被烧死了。由于枪杀的危险并没有现实化,或者说,被害人的死亡结果是火灾导致的,所以不能把死亡结果归属于枪杀行为。
4.新冠疫情期间,甲是学校食堂工作人员,没有按照规定对食品进行消毒,导致学校学生感染新冠肺炎。但事实上,即使甲按照规定对食品进行消毒,也不能发现病毒。由于未消毒的行为,并没有实现不被允许的危险,故排除客观归责。
5.甲、乙没有意思联络,分别于一前一后向丙的食物中投放了致死量的毒药。经鉴定,乙投放的毒药还没起作用时丙已死亡。虽然乙实施了投毒的危害行为,但乙的投毒行为并未对丙产生实际效果,也即乙所创设的危险并没有实现,因此乙投毒药的行为与丙的死亡结果之间没有因果关系。
6.甲绑架乙的过程中害怕被人发现,便挟持乙乘坐一出租车向他处转移。在行驶过程中,出租车与其他车辆发生碰撞,乙因钝性外力打击头部致严重颅脑损伤死亡。出租车车祸这一介入行为(异常因素)是导致被害人死亡的直接原因,绑架行为对人质人身伤害的危险并没有现实化,死亡结果不能归责给甲
1.甲本欲盗窃的是枪支,但在慌忙中,误将弹药当作枪支而拿走。甲的行为属于具体的事实认识错误中的对象错误。无论是根据法定符合说还是具体符合说,甲都成立盗窃枪支、弹药罪(既遂)。
2.甲与乙发生矛盾,在扭打的过程中,甲持刀刺向乙时,因乙及时躲闪,刀正好刺中围观的丙的胸部,导致丙重伤。根据具体符合说,甲成立故意伤害罪未遂与过失致人重伤罪,想象竞合。
3.甲欲杀乙,在茶几上放了安眠药,期望等乙吃了安眠药熟睡后用铁棍将其打死。但是,乙很早就回到家中,以为安眠药是糖果,乙便吃下。乙由于服用安眠药过量而死亡。甲成立故意杀人罪预备和过失致人死亡罪的想象竞合。
4.行为人误以为自己销售的是假药,但实际上却是劣药,并且对人体健康造成了严重危害。由于两罪的保护法益相同,而且可以将销售的假药故意评价为更为严重的销售劣药的故意,故应以销售劣药罪的既遂犯论处。
1.甲纠集多人于深夜持橡胶棒、镐把等翻墙进入乙家中实施非法强拆,并殴打乙,乙在反抗中用苗刀乱挥乱捅,致甲重伤。乙构成正当防卫。
2.甲晚上睡觉的时候,朦胧中觉得窗外有人影,误以为有流氓准备翻窗爬进女儿房间,就拿起实现放在床边的菜刀冲上去将“流氓”砍成重伤,结果发现被砍到的“流氓”正是在为女儿整理窗帘的妻子。甲的行为属于假想防卫。
3.对进入自己的住宅、要求其退出而拒不退出的人,使用强力将其推出门外,导致其受轻伤的行为,成立正当防卫。
4.甲遭遇多人的木棍袭击,情急之下,为了躲避他人侵害,强行闯入乙的家中避险。甲成立紧急避险。这里甲的紧急避险便是“没有超过必要限度造成不应有的损害”。如果甲为了躲避他人侵害,将不让其进入家中的乙打成重伤,然后再闯入家中进行避险。显然是超过必要限度造成了不应有的损害,不是紧急避险。
1.甲计划抢劫便利店,为了这个计划,甲购买了匕首和蒙面丝袜,甚至在脑海里构思好了退出的路线,但是当天甲重感冒并高烧至42度,精神恍惚,没能实施抢劫,一星期后又放弃了这个念头。甲的行为构成犯罪预备。
2.为了入户盗窃而打死被害人家的看门狗,由于打狗的行为对于户内的财产没有造成紧迫的危险,所以不能认定为着手,而只可能成立犯罪预备。
3.张三搬运他人财物时,突然开始狂风暴雨,迫于无奈停止搬运,打算第二天完成犯罪计划。这种情况不能定犯罪中止,只能是犯罪未遂。
4.行为人原本打算强奸妇女,但着手后发现其身上有巨额现金,认为与其强奸不如抢劫,进而使用暴力强取财物的,虽然成立抢劫既遂,但仍然成立强奸中止。
5.甲在银行办理业务时,发现乙在隔壁窗口取出了50万元,就趁乙不注意偷走此50万元钱款,但当甲偷到手时,发现箱子里只有5000元和几块砖头。原来乙担心被人惦记,在卫生间偷偷让司机先把50万现金带出去,自己则提着司机手上的行李箱。甲的行为成立盗窃罪数额特别巨大的未遂。
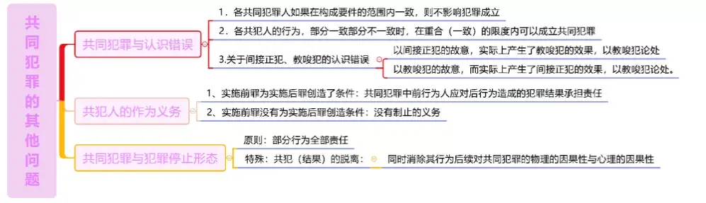
1.甲以强奸的故意、乙以抢劫的故意,一起对丙实施暴力,事后查明是甲的暴力行为导致了丙死亡。但因为甲和乙成立共同正犯,所以两人都要对丙的死亡承担责任,甲承担的是强奸致死的责任,乙承担抢劫致死的责任。
2.甲欲入户盗窃,邀请路人乙为自己的盗窃望风。在乙的帮助下,甲顺利窃取到2万元的现金。但事后查明,实施盗窃的甲是个精神病患者。甲、乙构成共同犯罪。
3.甲在树林里打猎,明知前方有人,却对姚某谎称前方有野兽,将自己的猎枪借给姚某,姚某视力并不好,朝该“野兽”开枪,最终造成了被害人死亡。甲构成故意杀人罪的间接正犯,姚某成立过失致人死亡罪。
4.甲坐上乙驾驶的出租车后,发现前方路人丙的手上提着包,就让司机靠近丙行驶,司机这时候知道甲的用意,仍然靠近路人丙行驶。甲夺了丙的提包后,让司机加速行驶,司机立即提速并把甲送往目的地。这种情况下,对司机乙就应该以抢夺罪的帮助犯论处。
1.甲和乙因为琐事产生纠纷,甲对乙的身体进行轻微的冲撞,但乙背后是很陡的楼梯,乙跌倒后,当场死亡。如果甲没有认识到乙身后有很陡的台阶时,即使对伤害行为自身具有故意,也不能认定为故意伤害致死的结果加重犯,只能认定为故意伤害罪的基本犯与过失致人死亡罪的想象竞合。
2.甲趁乙(10岁)卖完百香果回家时,将乙扛至后山,为避免乙反抗并大声哭喊,甲猛掐乙颈部致其昏迷,不能动弹。随后,甲对乙实施奸淫,经鉴定,乙系机械性窒息而死亡。甲的行为成立强奸(致人死亡)罪。
3.行为人在故意伤害等暴力案件中,伤害行为只是造成轻伤,但由于医生的重大过失行为导致死亡的,不应认定为故意伤害(致人死亡)罪这一结果加重犯。
4.甲本欲伤害乙,但由于天黑,开枪击中了乙身旁的丙,导致丙死亡。原则上甲也成立故意伤害致死的结果加重犯。
1.甲因盗窃被抓捕归案后,被取保候审。在取保候审期间脱逃,经多次传讯未到案,被公安机关追逃一年后自动投案。甲不满足“自动投案”的条件,不成立自首。
2.甲与乙因争抢道路发生争执,甲要求乙给自己让路,乙谩骂并动手打甲,甲被打后便拿着铁棍打乙,并拨打了报警电话,称自己被打伤。派出所出警后,将二人带至派出所,民警对甲进行询问,甲主动陈述自己拿着铁棍殴打乙的事实。经鉴定,乙的伤情构成轻伤。甲成立自首。
3.甲故意杀人后,回到自己家中,打电话报警称自己杀害了人,随后自己便喝了毒药自杀,但因为毒药药性不高,甲被救活。甲归案后,如实供述了自己杀人的经过。甲不成立自首
4.甲(26周岁)在杀人后四处逃亡,但正值疫情防控期间各地采取封城措施。最后,甲走投无路只能向路上执勤的交通警察承认自己的罪行,但谎称自己不满18周岁。甲的行为不成立自首。
1.甲犯有A、B两罪,法院对A罪判处有期徒刑2年,对B罪判处有期徒刑2年,对甲仍有可能宣告缓刑。
2.甲因贪污罪被判处有期徒刑十年,并处没收全部财产。甲在被判没收财产前,提前转移部分财产,其中有赃款赃物。后甲在服刑期间,表现良好,具有立功表现,可以对其适用减刑。
3.甲因故意杀人罪被判处有期徒刑6年,后被假释,在假释考验期满后的第5年,发现甲还有一起抢劫案未被判决。本案中,假释考验期满后发现漏罪的,不能撤销假释,原罪视为刑罚执行完毕。故仅需追究漏罪(抢劫罪)。
第二部分:刑法分则
1.甲、乙二人做服装生意,在某制衣厂加工一批服装,加工费每件9元,共计4万余元。但双方因为产品质量发生争议,二人拒不支付加工费,制衣厂扣押其400件马甲不予发货,二人某日雇佣一辆三轮车,将价值8800元的400件马甲运走。该行为构成盗窃罪。
2.甲在与卖淫女大学生乙性交后,欺骗乙自己的父亲是某高校教授,可以帮助乙发表文章,乙信以为真,免除了事先和甲商量好的2000元嫖资。甲不构成诈骗罪。(性行为本身不是经济利益)
3.甲在与卖淫女乙性交后,趁着乙去洗澡,甲没有支付事先商量好的2000元嫖资便偷偷离去。如果认为法律不承认的债权债务关系,不属于财产罪的保护法益,那么甲不构成财产犯罪。
4.甲在被害人家里安放了炸弹,威胁被害人说:“两天之内,你必须给我100万,否则我就遥控爆炸。”考虑到甲威胁的时候,炸弹已经安放在了被害人家中,而且两天之内这个时间也很短,那此时法益侵害的危险就已经十分紧迫了,足以压制被害人的反抗。所以,可以归入以当场实施暴力相威胁的范畴,认定为抢劫罪。
5.甲盗窃乙的机动车,正要驾驶所盗车辆离开时,被乙发现,乙立即坐上出租车追赶。甲快被追上时前面遇到了集市,甲加大油门冲了过去,将集市中的丙撞死,然后趁机逃走。由于集市上的丙客观上妨碍了甲实现其窝藏赃物等目的,甲的暴力行为也实现了其目的,故甲的行为成立事后抢劫(致死)罪(与故意杀人罪构成想象竞合)。
1.甲发现乙口袋中装有银行卡,手持POS机靠近被害人,利用银行卡免密功能盗刷乙的银行卡,获得少额存款债权的,应认定为扒窃。
2.火车站有很多搬运行李的小红帽,这些小红帽在帮助乘客从火车站内搬运行李到站外的过程中,行李依然由乘客占有。小红帽趁乘客不注意而将行李带走的,成立盗窃罪。
3.卡车司机甲把车停在马路边去小店买冷饮,车上装的是贵重金属。路人乙趁卡车司机不注意,把车上的贵重金属掀下来,推到马路边上的水沟里,准备晚上再捞回去。但下午连续几小时的暴雨,将贵重金属冲走了,乙晚上没有捞到贵重金属。乙的行为是盗窃罪既遂。
4.甲从A地欲乘高铁前往C地,但甲以逃票的故意只买了A地到B地(A地和C地中间站)的车票,买短乘长。甲在C地出站时,若无其事地通过下车车站的检票口。如果不考虑数额,甲构成诈骗罪。(张明楷观点)
5.甲请隔壁桌的顾客乙帮忙照看下笔记本电脑,自己去趟洗手间。乙假意答应,待甲一去洗手间,乙就拿着他的电脑离开了咖啡馆。乙的行为成立盗窃。
6.保险公司的工作人员利用职务上的便利,故意编造未曾发生的保险事故进行虚假理赔,骗取保险金归自己所有的,构成职务侵占罪。
7.甲、乙共同盗窃,甲去实行盗窃,乙在旁边望风。甲在盗窃时被主人丙发现,要抓捕甲,甲为了抗拒抓捕,将丙打成重伤。乙看到这一幕,没有阻止甲,也没有口头鼓励,但继续为甲望风。甲、乙成立转化型抢劫,系共同犯罪。
1.甲对乙说:“你这么蠢,什么事都不会干,还不如死了算了”,乙觉得言之有理,于是乙吃大量安眠药死亡。或者乙因丈夫有外遇,极度悲伤,意图自杀,叫甲帮他准备一瓶安眠药,后乙吃了甲给的安眠药死亡。以上两种情形甲都无罪。
2.甲、乙系男女朋友,因家人阻挠二人结婚,于是二人决定一起割腕自杀。因乙胆小不敢自己割腕,请甲割其手腕,甲在割了乙的手腕后便割自己手腕。后甲、乙的家人发现,立即将二人送往医院,甲经抢救生还,而乙死亡。甲构成故意杀人罪,因为甲割乙手腕的行为支配了乙死亡的风险。
3.甲长期遭受丈夫乙殴打,一次争吵中,乙拿到一把20厘米的刀,以伤害的故意朝甲大腿捅一刀,伤口深4厘米。甲慌张逃进卧室,惊吓间从阳台摔了下去,乙冲过去未能抓住甲的身体,后甲死亡。乙的行为成立故意伤害(致人死亡)罪。
4.甲征得妇女同意,将其介绍至卖淫场所,妇女也愿意在此地卖淫的,即使甲获得了卖淫组织者给付的巨额财物或者从形式上看是将妇女作为商品而取得了对价,也只能成立协助组织卖淫罪或者介绍卖淫罪,而不成立拐卖妇女罪。
5.甲编造事实,向司法机关诬告乙杀害丙,导致乙被错误的适用死刑,对甲应当认定为诬告陷害罪与故意杀人罪(间接正犯)的想象竞合,从一重罪处罚。
1.行为人甲在医院收费处交费时,将捡拾的他人的社保卡作为自己的社保卡,交付给收费员,收费员基于自己的权限处分了他人社保卡内的资金,但社保卡的发放主体不是金融机构,而是人力资源和社会保障部们,卡内的社保款项也只能在定点医院、药店就医购药时在POS机上刷卡使用,不得提取现金,因此社保卡不能等同于信用卡。故行为人甲成立诈骗罪,不构成信用卡诈骗罪。
2.甲在河边捡到乙的手机,后通过猜测密码方式成功登录被害人微信账户,盗刷被害人微信钱包8886元,不构成信用卡诈骗罪,而是成立盗窃罪。
3.行为人甲将自己名义的借记卡出卖给了乙,后从手机短信得知借记卡汇入存款,便重新以自己的身份证件补办了借记卡,进而获得乙存入该借记卡中的存款,甲不成立信用卡诈骗罪。因为甲使用的就是自己的借记卡,不符合信用卡诈骗罪的任何一种行为类型,甲应当成立诈骗罪,因银行工作人员具有处分他人银行债权的权限,甲向工作人员隐瞒了真相,工作人员为其补办新卡,导致原卡作废。即工作人员基于错误认识处分了债权。
4.甲见其同事乙用作废的信用卡消费,于是趁乙不注意时,窃走该作废的信用卡,并进入商场消费2万元。此时甲不成立盗窃罪,而是信用卡诈骗罪。甲窃得作废的信用卡并没有任何价值,甲后续使用作废的信用卡应单独评价为信用卡诈骗罪。
1.甲目睹了乙抢劫的行为,因此作为证人被公安机关询问。不过,甲在作证的时候,想借此机会栽赃自己的情敌丙,于是对警察谎称自己目睹了丙指挥乙实施抢劫的犯罪事实。本来甲以为自己在说谎,结果公安机关最后查明,乙的抢劫行为确实是受到了丙的指使,根据客观说观点,甲的行为不成立伪证罪。
2.甲在拖欠乙借款127万元的情况下,为达到转移资产、逃避履行其他合法债务的目的,与乙恶意串通,通过伪造借条、制造虚假银行账户转账记录等方式,将债权债务数额提高至350万元,并由乙提起民事诉讼,要求甲清偿债务350万元。甲的行为不构成虚假诉讼罪。
3.犯罪人甲犯罪后藏匿于外地,打电话嘱咐朋友乙向犯罪人妻子提供金钱,使犯罪人安心逃匿的,乙不成立窝藏罪。
4.甲想杀人,乙答应“在甲杀人之后帮助甲逃往外地”,甲杀人后,乙帮助甲办理假身份证件使甲逃往外地的,对乙应以故意杀人罪的共犯论处,而不能认定为窝藏、包庇罪。
1.某国有公司保险柜需要同时使用钥匙与密码才能打开,而钥匙与密码由甲、乙二人分别掌握,甲利用自己掌握的钥匙并猜中密码取得保险柜中的现金的,或者乙利用自己掌握的密码和私自配制的钥匙取得保险柜中的现金的,皆可以认为利用职务上的便利窃取,成立贪污罪。
2.某机关干部没有出差,却谎称自己出差开会将子女外出旅游的收据向本单位报销差旅费,该领导之所以能够报销差旅费,是因为他在机关担任某种职务,但是他并没有主管,管理公共财物的权力或职务。即该领导干部只是利用工作上的便利实施了骗取公共财物的行为,应当认定为诈骗罪。
3.国有公司会计甲,为了帮助B银行工作人员乙完成存款任务,擅自将公款从A银行转入B银行,户名依然为国有公司的,甲不构成挪用公款罪。
4.司法解释规定,多次挪用公款,并以后次挪用的公款归还前次挪用的公款,挪用公款数额以案发时未还的实际数额认定。甲第一次挪用公款5万元超过三个月未还,四个月后第二次挪用公款6万元归还了第一次的5万元。三个月后案发。认定甲挪用公款的数额应为11万元。
5.2019年4月1日开发商甲送给国家工作人员乙一套门面房,在还没有办理产权登记的情况下,乙便将门面房出租给他人,两年间收取40万元租金,两年后才将产权登记在乙的妻子名下。乙受贿金额应当以2019年4月1日时门面房的实际价值计算。
6.国家工作人员乙要为国有事业单位购买50台电脑,与商店店主甲商谈。甲既不想降低价格,又希望乙购买本商店的电脑,便向乙支付回扣。如果进行抽象的判断,会认为甲是为了谋取正当利益而给付回扣,不构成行贿罪。但是,在乙可能不购买甲的电脑、可能以较低的价格购买其他商店的电脑的情况下,甲给回扣的行为,使乙决定以较高的价格购买甲商店的电脑,这就是一种不正当利益,应当认定为行贿罪。
1.某日下午放学之际,13岁的甲持水果刀在其所住小区出口处,杀害数名放学回家的小学生,给该小区造成极大恐慌,影响极其恶劣,经最高人民检察院核准追诉后,法院应以故意杀人罪对甲定罪处罚。
2.甲因冒刷他人爱心卡被公交车司机没收后,辱骂并轻微拉扯公交车司机,并未影响车辆正常行驶。行为人只是辱骂、轻微拉扯驾驶员并没有影响车辆正常行驶,不宜作为犯罪处理,但违反治安管理处罚法规定的,应当依法给予治安处罚。当然,如果本案情节再严重一些,可以考虑成立妨害安全驾驶罪。例如,发生争执后采用拉扯公交司机胳膊的危险行为,导致车辆发生晃动,使乘客遭受惊吓。
3.甲为某医院医生,在某次义诊活动中将假药无偿提供给他人使用,甲构成提供假药罪。药品使用单位的人员只要实施了提供假药的行为就构成犯罪,并不限于以有偿为目的提供他人使用的情形。
4.李某在销售药品的过程中编造生产、检验记录,未造成任何危害结果。因其行为只是不符合程序规范,不足以危害人体健康,故不构成妨害药品管理罪。
5.甲贪污100万元后,将该笔资金通过逃避监管的方式汇往境外,甲的行为构成贪污罪、洗钱罪,应并罚。
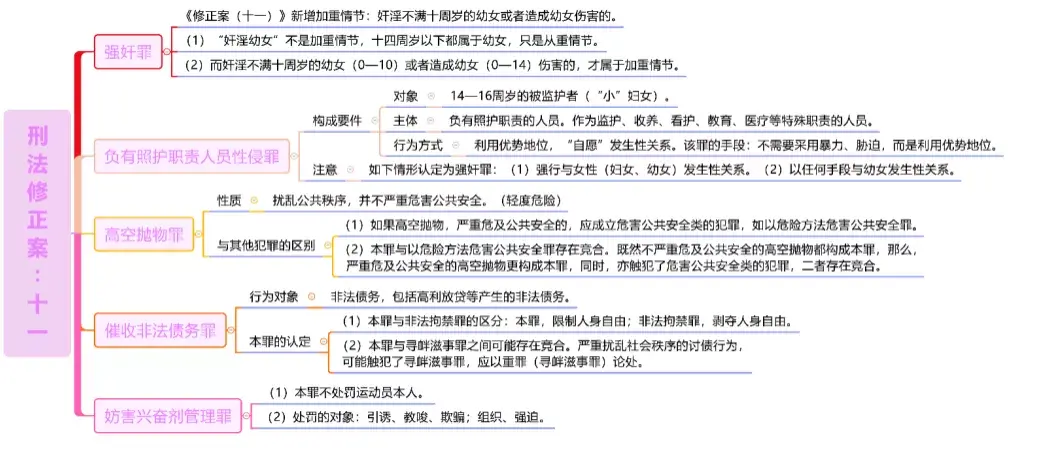
6.黄某(39岁)系占某(14岁)家的司机,黄某的工作为每天接送占某上下学,期间黄某对占某关怀备至,长此以往,占某对黄某产生感情。某日,黄某将占某带回自己家中,双方发生性关系,占某父母得知后报警。黄某的行为成立负有照护职责人员性侵罪。
如果想要可打印的PDF文档,可以在我的订阅号(sikao411)后台对话框回复:几页纸,免费获取,如下图:
最后,再说几句:
1.昨天我发了一篇蒙题技巧总结,建议看看,都是一些做题的技巧总结,在你毫无头绪的时候可以有个方向,提高蒙题概率,多拿几分,就过了!
2.觉晓一年一度的“祈福”活动开幕了,点击
3.下周我会写“客观题考完之后该如何准备主观题”的文章,建议大家考完后不要等成绩公布后才准备主观,会压缩主观题的备考时间,今年延期二战的同学准备得都比较重复,主客一体的同学一定要抓紧时间赶超!
4.10月11日、12日每晚7点,徐老师会在【觉晓法考旗舰店】的天猫直播间用刑法的考前几页纸给大家串一遍,梳理知识点框架,拆解考点和案例,带大家在考前再稳一稳刑法!
【注意】在本订阅号后台回复:直播,即可获取直播间地址。你也可以前往淘宝搜索【觉晓法考旗舰店】或微博搜索【蒋四金法考】,前往账号主页即可观看直播!
5.如果你是第二天考,记得看订阅号消息,第一天考完会对第二场有考情分析和提示!
版权声明:我们致力于保护作者版权,注重分享,被刊用文章【刑法徐光华(2021)】因无法核实真实出处,未能及时与作者取得联系,或有版权异议的,请联系管理员,我们会立即处理! 部分文章是来自自研大数据AI进行生成,内容摘自(百度百科,百度知道,头条百科,中国民法典,刑法,牛津词典,新华词典,汉语词典,国家院校,科普平台)等数据,内容仅供学习参考,不准确地方联系删除处理!;
工作时间:8:00-18:00
客服电话
电子邮件
beimuxi@protonmail.com
扫码二维码
获取最新动态
