(报告出品方/作者:申万宏源证券 葛玉翔)
1.1 新能源汽车爆发式增长带动新能源车险需求释放
“碳中和”成为全球共识,促进新能源汽车市场的发展。
碳中和(Carbon-neutral)指一个组织在一年内的二氧化碳排放通过二氧化碳消除技术达到平衡。
2020年12月,《新时代的中国能源发展》白皮书,全面阐述了新时代中国能源安全发展战略的主要政策和重大举措,力争于2030年前达到峰值,于2060年前实现碳中和。交通运输领域为仅次于能源、工业的碳排放第三大来源,截至2020年12月,汽车行业碳排放占比达到7.5%,其中汽车使用阶段的碳排放量是汽车制造阶段的13倍。
采用电能作为动力来源的新能源车成为减排重要支撑,政策明确稳定增加汽车等大众消费政策和实现碳达峰、碳中和战略目标,红利政策纷至沓来,汽车行业加速转型新能源汽车尤其是纯电动汽车生产的趋势势不可挡。
近年多项国家政策出台扶持新能源汽车行业的发展,如上牌政策、新车购置税减免、限行措施、财政补贴、“双积分”等,将其上升至国家战略层面的高度。
新能源汽车,是指采用新型动力系统,完全或者主要依靠新型能源驱动的汽车,包括纯电动汽车、增程式混合动力汽车和燃料电池汽车等。
2017 年 9 月,工信部出台《乘用车企业平均燃料消耗量与新能源汽车积分并行管理办法》,提出设立企业平均燃料消耗量和新能源汽车两种积分,建立积分核算制度和积分管理平台,鼓励购买新能源汽车;于 2020 年 6 月再次完善“双积分”政策,提出 2021 年度、2022 年度、2023 年度的新能源汽车积分比例要求分别为 14%、16%、18%。
2020 年 8 月,工信部发表《新能源汽车生产企业及产品准入管理规定》(2020 年版),相较于 2017 年的条款新能源汽车生产企业准入门槛进一步放宽,激发市场活力和促进产业高质量发展。
2020 年 12 月,国务院常委会会议通过的《新能源汽车发展规划(2021-2035 年)》,提出到 2025 年新能源汽车新车销售量达到汽车新车销售总量的 20%左右;到 2035 年,纯电动汽车成为新销售车辆的主流,公共领域用车全面电动化,燃料电池汽车实现商业化应用,高度自动驾驶汽车实现规模化应用。
1.2 新能车险专属条款落地护航财险公司承保基础
保险公司对新能源车的承保积极性相对较差。
一方面,车险综改于 2020 年 9 月 19 日后全国推广,受附加费用率的下降,车均保费普遍降幅超过 20%,保险公司普遍面临较大的保费规模压力并亟待提升承保业务品质,另一方面,新能源汽车出险率远高于传统燃油车。
新兴业务往往伴随着更高的风险和更多的不确定性,新能源车赔付数据仍处于积累阶段,保险公司整体处于定价被动状态。
客观来看,相较于传统燃油车,新能源车三电系统(动力电池、驱动电机和电控系统)在使用过程中发生的相关风险存在较大差异。
家用车中新能源汽车在出险频率、案均赔款上都要高于传统汽车,尽管新能源车险的单均保费显著高于传统燃油车,但仍然不能弥补出险频率和案均赔款双高导致的赔付成本的增加。
当前新能源车险的赔付率普遍超过 85%,行业面临较大承保亏损压力。
中小公司因定价能力较差,客户筛选能力较弱,新能源车险综合成本率超过110%;头部公司凭借自身在定价、客户储备和厂商合作能力的天然优势,基本保持承保盈亏平衡。
新能源车险是连接新能源汽车与消费者的“最后一公里”,如何有效化解车主日益增长的新能源车险保障需求与保险公司供给端积极性较差之间矛盾将是下一阶段行业的共同课题。
当前银保监会政策制定以让利车险消费者和保障消费者核发权益为出发点,叠加各类政策全面支持新能源汽车的发展,我们预计新能源车险涨价难度较大。
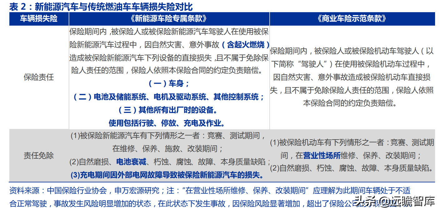
2021年 8 月,中国保险行业协会下发《新能源汽车商业保险专属条款(2021版征求意见稿)》(以下简称 “《专属条款》”)。
我们将其与2020年 9 月综改后协会下发的《中国保险行业协会机动车商业保险示范条款(2020版)》(以下简称“《示范条款》”)进行对比,比较分析两者在条款责任与费率定价上的区别。
整体来看,《专属条款》与《示范条款》差异主要体现在以下四个方面。
1.新能源汽车的定义;2.保险责任扩容,更加匹配新能源汽车的风险;3.在传统燃油车的基础上对附加险进行增改或删除;4.充分考虑到电池衰减等特点,重新明确新能源车的折旧率。
1.明确区分新能源汽车和传统燃油车的定义。
《专属条款》明确定义新能源汽车为“采用新兴动力系统,完全或主要依靠新型能源驱动”的汽车,包括插电式混合动力(含增程式)汽车、纯电动汽车和燃料电池汽车,显著区别于《示范条款》中“以动力装置驱动或者牵引”的传统燃油车的定义。
2.扩容三大主险的保险责任。
《专属条款》充分考虑新能源汽车“用电安全”和“火灾事故”的热点问题,主险(车损险、第三者责任保险、车上人员责任保险)的保险责任中明确意外事故(含起火燃烧),并明确新能源汽车的使用状态包括:行驶、停放、充电及作业,在责任免除中删除了有歧义的“营业性场所”表述。
车辆损失险中重点明确“三电”系统及出厂设备属于车辆损失险的保险责任,填补新能源汽车三电系统风险的保险空白,同时免除电池衰减带来的风险以及充电期间因外部电网故障导致新能源车损失的风险。
3.车辆附加险在传统燃油车的基础增改或删除。
附加险中增加了与新能源车相关的外部风险保障,包括外部电网、自用充电桩、智能辅助驾驶软件、火灾事故限额翻倍等 5 条专属附加险,删除了不适合大部分新能源车的发动机涉水险,并修改附加机动车增值服务特约条款为附加新能源汽车增值服务特约条款。
4.车辆折旧率区分于传统燃油车。
新能源车险折旧率的变化主要体现在 9 座以下家庭自用车和非营业客车上。相比于传统燃油车险 0.6%的折旧率,新能源车险的折旧率根据燃料类型,分为纯电动车和插电式混合动力与燃料电池车两档。
其中纯电动车折旧率明显高于其他车型,且价格越低,折旧越快,原因在于价格越低的纯电动车,电池价格占比越高,因此折旧越快。
我们根据《专属条款》的折旧率和《示范条款》中的折旧率分别计算不同使用年限下的车辆净值,并计算净值之比,得出价格越低的车,其折旧程度与《示范条款》下的折旧程度相比,差距越大。
相比于纯电动车,插电式混合动力与燃料电池汽车由于电池价格占比较小,折旧率处于纯电动车和传统燃油车两者之间。
新能源车折旧系数高,保值率低,主要系:
1.新能源汽车作为新兴产物,电池技术发展和产品迭代速度快,市场价格波动大;2.新能源汽车动力电池损害不可逆,衰减到一定程度只能更换,而燃油车的发动机可以通过换零件进行修理;3.目前新能源汽车的市场保有量相对较低,零配件数量少导致维修成本高,保值率相对较低。
可以预见的是,随着车龄的提升,新能源车险费率将加速提升。
以广东地区型号为“北京 BJ7000C7H-BEV”投保车辆为例,根据《中国保险行业协会新能源汽车商业保险专属产品基准费率方案使用说明》提供的该车型基准纯风险保费表,我们推算出该车型的纯风险保费费率随着车龄增加,呈指数趋势上升。
由于折旧系数升高,随着车龄增加,新能源车的实际价值下降程度大于燃油车,因此保险金额也将下降,带来的结果是新能源车条款下的费率随着车龄增加而较现行条款明显增加。
传统车险定价因素可以总结为从车、从人和从地三因素,本章节我们从新能源车险的定价三因素角度出发,分析与传统燃油车的差异,以此分析为何新能源车的出险率和案均赔款高于传统燃油车。
2.1 从车因素:核心零部件电池风险突出
2.1.1 动力电池高成本高风险
新能源汽车的三电系统(三电指,电池、驱动电机、整车电动控制器)约占整车成本的 60%,电池系统约占整车成本的 40%且技术成熟度还在不断优化过程中,风险因素相较传统燃油车较高。
新能源汽车若遭受碰撞,可能无法局部修理而需要更换整个电池组,增加小事故的修理费用。同时,新能源汽车目前仍未形成有效且低成本的维修体系,送修成本较高,车企议价能力较强,与此前传统燃油车下保险公司与 4S 店实现送修资源互换的模式存在差异,不利于保险控制控制维修成本。
动力电池有一定的自燃风险,与其防水、防热、电量衰减等性能有关。新能源汽车的电池及储能系统包括电芯、电池组、电池管理系统等,用于为新能源汽车提供动能。
目前市场上的动力电池根据电芯的正极材料主要分为磷酸铁锂电池和三元锂电池:
磷酸铁锂能量密度(单位体积内的包含的能量)较低,电池安全性高但续航能力弱,若电池在行驶过程中断电可能引发交通事故;三元锂电池能量密度较高,续航能力强但安全性弱,有自燃风险。
1不过需要客观指出的是,随着新能源动力电池技术的不断成熟和驾驶员驾驶和充电习惯不断优化,自燃风险或将逐步降低。
2021年磷酸锂电池和三元锂电池装车量逐月增长,2021年前10月累计装车量分别同比上升 316%和 100%。
磷酸铁锂市场占有率年内呈持续上升态势,主要原因为对高能量密度的新能源汽车政策补贴减少,车企倾向于选择性价比更高的磷酸铁锂电池以节约成本。
但市场上将有一定自燃风险隐患的三元锂电池作为动力源的车辆占比仍高达 50%。
《2018 年中国新能源汽车大数据研究报告》统计了 2017 年 4 月至 2018 年 3 月新能源汽车国家检测与管理平台上车辆对应的故障,将新能源汽车的问题主要分为电子系统故障、动力电池故障、充电故障、制动故障和其他故障,其中纯电动乘用车、纯电动客车和纯电动专用 车与动力电池相关的故障(包括车载储能装置过压或欠压、单体欠压、一致性差、SOC 跳 变)占比较高,分别为 32%,39%和 41%,动力电池的安全性存在较大问题。
近年来电池成本面临价格上涨压力,向下游传导间接转嫁至维修费用。
1)由于锂、镍、钴等锂电池原材料供不应求,动力电池价格持续攀升。
动力电池由正极、电解液和负极组成,根据电池正极材料主要分为磷酸铁锂电池、三元锂电池等。磷酸铁锂电池的正极材料为磷酸铁锂,三元锂电池的正极主要为镍、钴、锰、锂四种元素以不同比例混合,一般来源分别为硫酸镍、硫酸钴、硫酸锰以及碳酸锂。
截至 2021 年 11 月 30 日,磷酸铁锂的价格达到 8.7 万元/吨,同比去年上涨 142%,涨幅超过一倍;硫酸钴和碳酸锂的价格分别达到 9.4 元万/吨和 20.4 万元/吨,同比去年上涨 71%和 364%,正极材料价格持续走高。
电解液是电池中离子传输的载体,一般由锂盐和有机溶剂组成,今年价格亦呈上升趋势,截至 11 月 30 日三元锂电池电解液价格分别达到 11.28 万元/吨,同比去年上升232%。
负极材料石墨在 10 月之前保持相对稳定,但受限电限产政策影响导致供应量紧缺,11 月 30 日成本被急剧拉升至 5.6 万元/吨,单月同比上升 7%。电池原材料价格上涨压力传导至下游动力电池成本,进而抬升新能源汽车维修成本,导致其案均成本上升。
2)动力电池性质特殊且集中储存,增大运输和仓储成本。
由于动力电池性质特殊且存在技术壁垒,在过量充电、剧烈碰撞、高温或潮湿环境中易发生自燃,因此储存需在常温 5℃~30℃范围内,且每隔3 个月对产品进行一次充放电以保证电池处于 40%~60%SOC(State of Charge,电池剩余可用电量占总容量的百分比)之间的状态;运输需防止剧烈冲击和日晒雨淋,在装卸过程中严防摔掷,翻滚、重压和倒置。
贮存和运输要求极为苛刻,增加了专业人力和物力的成本。同时,由于动力电池等零部件库存大部分集中于一二线城市,需要运输至零部件压力较大的三四线城市,增加的运费成本将转嫁至车主的维修费用,导致保险公司赔付金额显著大于传统燃油车。
2.1.2 车电分离下风险因素变化
车电分离和换电模式兴起,改变新能源车险的风险因素。
2019 年下半年以来,新能源政策补贴大幅退出,制造成本难以消化导致整车销售价格上涨,同时车电一体模式存在电池衰减快、充电效率不足、充电桩安全风险高、电网配合扩容难度较大等基础设施建设问题,车电分离和换电模式成为新发展分支。
车电分离模式指车身和电池产权分离,在换电模式基础上,车主向整车制造企业购买不含电池的整车,并支付电池的租赁费用以获得电池使用权。
相比于车电一体,车电分离具有两大优势:1.整车成本下降,电池系统成本约占整车成本的 40%,采用租赁电池的模式降低平均购车成本;2.补能效率提高,充电模式下快充需40 分钟,而换电模式能将时间压缩至5 分钟以内,且可以利用峰谷电价差降低电费,集中监测以延长电池寿命和保证电池安全性。
2021 年颁布的《关于完善新能源汽车推广应用财政补贴政策的通知》中,提出新能源乘用车补贴前售价须在 30 万元以下(含 30 万元),采用“换电模式”的产品除外,明确鼓励车企积极发展换电模式。
目前换电模式仍存在前期重资产投资高、电池标准化程度低、车企配合难度大等问题,充电和换电模式两者优势互补,未来应是两种模式共同主导新能源汽车市场。
车电分离模式下,或将使得底盘所有者和电池所有者不同,使保险公司面临的风险管理问题更为复杂。
车电分离模式在承保标的、承保风险范围、赔付责任等方面对保险行业提出了新的挑战。
车电一体模式的承保标的为新能源整车,车电分离模式将承保标的细化为车身和电池。动力电池是新能源汽车最重要的零部件之一,一旦出险将提高新能源汽车的赔付成本,原材料成本和运输储存成本提高了新能源汽车的维修价格和案均赔款。
可以预见的是,未来车电分离模式成熟后,动力电池系统大概率可以附加险的形式分开投保。
同时,车主仅拥有车身的所有权,其保险诉求为保险公司赔付意外事故中电池造成的车辆损失、电池造成本车人身伤亡、第三者责任。
2.1.3 工时费和配件费较高
新能源汽车三电系统的维修工时费和配件费用高、缺乏行业统一标准,导致理赔成本高于传统燃油车。
中国银保信 2018 年发布的风险分析报告显示,新能源私家车案均赔款比传统燃油车高 431 元。
案均理赔成本较高主要源于新能源汽车维修的工时费和配件费高于传统燃油车。
在工时费方面,新能源汽车的维修技术异于传统燃油车,且涉及机械维修、电子维修、信息系统维护等诸多领域,导致维修人才的巨大缺口和维修工时费上涨。
《2019 年汽车后市场乘用车维保行业白皮书》显示,在汽车保养方面,新能源汽车和传统燃油车的平均客单价分别为 193 元和 757 元,前者价格为后者的 25.5%;而在汽车维修方面,两者的平均客单价分别为 1329 元和 931 元,前者价格为后者的 1.4 倍。
值得注意的是,新能源汽车维修的工时费为 461 元,约为传统燃油车的 2 倍,这部分费用将间接转嫁至车主和保险公司,提高其车险保费和理赔成本。
新能源汽车工时费高于一般燃油车的原因可总结为:
1.新能源汽车的维修技术不同于传统燃油车,而维修工人未受过新能源汽车维修的培训,导致维修人员供给跟不上订单需求,推动维修工时费的上涨;2.维修人才培养输出较少。
在配件费方面,新能源汽车的三电系统约占整车成本的 60%,电池系统约占整车成本的 40%,维修成本高于传统燃油车。
动力电池损坏后整体更换大于局部检修的概率,使其更换成本明显高于对应燃油车的维修成本。
目前车企对本品牌车辆的维修价格议价能力强,且各车企有较大的维修定价差异,增大了保险公司的理赔成本和对不同汽车保费定价的难度。
根据对 F6 汽车科技系统中汽车的抽样结果,新能源汽车维修的材料费平均为 868 元,约为传统燃油车材料费的 1.3 倍。
新能源车的配件成本高于燃油车的原因可以总结为:
1.新能源汽车检测(包括电池安全性检测、循环寿命检测、软件风险的检测等)、定损(包括电池组的定损)和理赔标准尚未统一,造成事故责任认定困难,定损流程复杂(在实务中新能源汽车出险,一般需返回主机厂进行车损鉴定,再返回保险公司进行车辆理赔);
2.大部分汽车维修店未配备其特有零部件,车主只能到对应汽车厂家的直营店进行维修,新能源车企利用技术壁垒形成垄断,在车辆维修方案和价格上都处于主导方,提升了保险公司风控难度和赔付成本;
3.新能源汽车若遭受碰撞,可能无法局部修理而需要更换整个电池组,增加小事故的修理费用;
4.近年来,受海内外新冠疫情和供需矛盾的交织影响,电子零部件产能不足,抬升车载芯片价格,导致维修时间和成本上升。
2.2 从人因素:驾驶习惯存在差异
2.2.1 驾驶习惯:操作者未适应车身结构
新能源汽车广泛应用单踏板模式和动力回收系统,改变驾驶员传统刹车习惯而增加其刹车失误的风险。
单踏板模式指驾驶员通过控制在油门上的力度,控制汽车实现加减速的操作。研究表明,在遇到危险时,人体通常会因为紧张而下意识地用力而错误判断。
驾驶员习惯这种驾驶模式后,由于平时使用刹车的频率低,在需紧急刹车时可能会下意识地重踩油门,进而引发交通事故。
2021 年美国高速公路安全管理局(NHTSA)针对特斯拉刹车失灵和突然加速的投诉展开调查,结果显示绝大部分被评估事故是由于司机错踩加速踏板导致。
动力回收系统指当驾驶员松开油门踏板或者轻踩刹车踏板时,车辆本身向前的动能将转化为电能回收利用,但同时产生了两个安全隐患。
1.在动能回收模式下,新能源汽车的减速度小于传统燃油车,导致刹车灯不亮,易使后车发生误判,增加追尾事故发生的概率。
2.由于每次刹车时动能回收系统的制动强度不同,比如坡道和平路的效果差异较大,在驾驶 成熟度不足的情况下,驾驶人无法准确预判车辆刹车强度和距离,对车辆制动的效果没有百分百的信心,可能在紧急情况下减速不足而发生交通事故,增加了汽车制动时的风险。
尤其是需要紧急刹车的情况下,驾驶员由于驾驶习惯的改变,可能会忽略或延迟踩下刹车踏板。
新能源汽车在低速行驶时的噪音明显低于传统燃油车,在车辆启动或低速行驶时易为行人和非机动车所忽略,增加与车辆碰撞的风险。
汽车噪声源主要为动力系统震动和轮胎摩擦,前者根据动力源可分为发动机噪声和电磁噪声,新能源车产生的噪音明显低于传统燃油车。
车辆启动时新能源汽车产生的噪音与道路噪音差约 4.5dB,与传统燃油车的最大噪音差达到 20dB。
车速大于 30km/h 时,轮胎摩擦声音起决定性作用,两者的噪音差随车速增加而减小。
驾驶员可能因为隔音效果好而错过道路紧急情况的提示,行人或非机动车驾驶者习惯于传统燃油车启动时的噪声大小,可能未及时察觉周边新能源汽车的启动,进而发生碰撞触发商业三责险。
尽管我国在 2019 年颁布实施了《电动汽车低速提示音》,规定了车速在 20km/h 以下的新能源汽车需开启低速提示音系统以提醒周边行人,但是此系统并非强制安装且可被手动关闭,潜在风险仍大于传统燃油车。
2.2.2 驾驶用途:营运车占比高
新能源车中用于营运车占比相对较高,暴露在道路上的时间相对较长,增加了事故发生的概率。
据统计,2019 年用于营运的新能源车上牌量近 25 万辆,约占市场总量的 27%,新能源车市场中的营运车辆占比明显高于乘用车整体市场中营运车辆占比。
除此之外,2019 年在地方出租车和网约车电动化政策的激励作用下,个人用途的新能源汽车中用于网约车的比例有所上升。
根据《2020滴滴平台绿色出行白皮书》,截至 2019 年底,在滴滴平台注册的纯电动车约为 96.9 万辆,在全国纯电动汽车保有量中占比超过 31%。
由于营运车辆平均每日出车时间约为 8 小时,使用频次和行驶时间长于非营运车辆,一定程度上增加了出险的概率。
从出险频率来看,中国汽车动力电池产业创新联盟的数据显示,新能源汽车总体出险频率高于传统燃油车。
根据中国银保信统计,2017 年在运营车辆中,新能源出租车的出险频率高达 44.6%,在所有车型中最高且显著高于传统燃油车的出险频率 40.7%,而城市公交和公路客运的出险频率本身较低,在新能源汽车和传统燃油车之间区别较小。
值得注意的是,2017 年新能源家用车出险频率(31.2%)显著高于传统燃油家用车(24.5%),且在所有车型中出现率仅次于新能源出租车。
近年来网约车的快速发展,引起更多开展网约车业务的新能源汽车以家用车的车辆种类进行承保,整体行驶时长的大幅增长会直接导致其出险频率显著提高。
近年来,新能源车险出险率仍在提升,我们预计新能源车家自车出险率超过 40%,新能源营运车出险率甚至高于 50%,但不同用途车辆的出险率有较大差异。
从案均赔款来看,不同驾驶用途的车辆存在明显差异化定价。
2017 年新能源出租租赁和城市公交车的案均赔款分别为 6067 元和 7290 元,显著高于对应传统燃油车的案均赔款(4782 元和 5363 元),而新能源公路客运车的案均赔款低于传统燃油车,但在整体上新能源运营车的案均赔款高于传统燃油运营车。
因此承保运营车占比较高的新能源车险,保险公司面临潜在更高的出险率和案均赔款。
2.2.3 驾驶人特征:呈现年轻化
在年龄方面,新能源汽车的消费群体呈现明显的年轻化趋势。年轻群体对新能源汽车有更高的包容度,但同时由于经验相对不足而增大其驾驶风险。
根据公安部数据,2020 年全国驾驶人中,年龄为 18-34 岁的 44.81%,而央视市场研究发布的《新能源汽车行业报告》显示,2020 年新能源汽车驾驶人中 18-34 岁的车主占比 49.2%,相较于传统燃油车驾驶人有年轻化的特征。新能源汽车的驾驶人群相较于传统燃油车具有年轻化的特征。
我们认为主要原因包括:
1.由于政策补贴,新能源车均价相对燃油车较低,很多年轻人将其作为自己的第一辆车;2.年轻群体对新鲜事物的包容性和接纳性更高,能更快熟练掌握新能源汽车信息系统操作。
研究发现,25 岁以下群体发生交通事故的概率较高,25 岁后随着年龄的增长呈先下降后上 升的趋势,因此消费群体的年轻化趋势将导致出险概率的上升。
当前消费者对于新能源汽车养护和修理知识的匮乏,可能导致新能源汽车养护不当、充电不当、不良驾驶等问题,进而电池老化速度加快、使用年限缩短,增加性能损耗引起的车辆自燃等风险。
2.3 从地因素:充电桩风险需要行业共同破题
2.3.1 充电桩:风险因素存在外部性
充电桩缺乏行业规范使新能源汽车风险复杂化,公共充电桩风险高于私人充电桩。
此前,新能源汽车补贴退坡后,补贴的重点转向充电设施建设,存在个别企业为骗取补贴而 不重视技术创新和产品质量,使得公共充电桩市场质量水平良莠不齐。
目前缺少关于充电桩得强制标准来规范行业发展,从而衍生了新能源汽车充电时的多种风险。
截至 2020 年底,全国共有充电桩 168.1 万台,同比增长 37.9%,车桩比达到 3:1。
按照国家规划的车桩比 1:1 的目标,我国充电桩数量将继续呈逐年增长态势。
近年来私人充电桩的增速显著高于公共充电桩,公共充电桩占比自 2015 年起逐年下降,自 2017 年之后稳定在 45%左右。
由 于公共充电桩电压更高,且无强制性的质量和安全标准,其相对于私人充电桩有更大的安 全风险。
同时根据新能源汽车国家大数据联盟公布的数据,充电故障(包括 SOC 低报警,SOC 过高报警和可充电储能系统不匹配等)对插电式乘用车和插电式客车是主要故障问题之一,占所有故障的比重为 81%和 23%,相较于纯电动车故障占比更高。
《专属条款》通过包含充电过程的主险责任以及两款专属附加险来面对充电桩使用过程中的相关风险。
《专属条款》中新能源汽车损失保险、新能源汽车第三者责任保险、新能源汽车车上人员责任保险的主险责任中均包括了新能源汽车在使用,包括行驶、停放、充电及作业中的风险,因此充电桩对车身、第三者责任和车上人员的风险均在主险范围内。
《专属条款》中涉及两处与充电桩相关的专属附加险:附加自用充电桩损失保险和附加自用充电桩责任保险。
其中附加自用充电桩损失保险主要在责任范围包括“被保险人的符合充电设备技术条件、安装标准的自用充电桩,因自然灾害、意外事故、被盗窃或遭他人损坏导致的充电桩自身损失”,保险金额为 2000 元、5000 元、10000 元或 20000 元共计 4 档。
附加自用充电桩责任保险主要在责任范围包括“对造成第三者人身伤亡或财产损失,依法应由被保险人承担的损害赔偿责任”。
从条款表述来看,此处提到的“自用充电桩”主要针对私人充电桩。
充电桩使用过程中存在潜在风险。
第一是自燃风险,新能源汽车国家大数据联盟的数据显示,新能源汽车发生自燃事故原因中,处于充电和充满电静置状态下发生自燃事故占比分别为 38%和 24%,特别是当电池荷电状态(SOC)超过 90%时,占到发生的自燃事故数量比例达 45%。尤其在雷电天气中,若新能源车在露天充电,处于工作状态的充电线会传输出大量的电流,下雨时电线会处在潮湿的状态,具有一定的导电性。如果发生雷击,极有可能会击中正在充电的充电桩,尽管充电桩接连地线,但是击中充电桩后可能会产生巨大的电流和电压,进而造成电池的损坏。
第二是漏电风险,充电桩的高压与人体接触,引起自身或第三者人身伤亡或财产损失。
主要情形包括:
1.部分充电桩输出电压高达 770 伏,远超安全用电标准,若操作失误引发触电致伤或致死风险;
2.充电桩内部金属部件未完全接地,使其表面甚至充电桩的刷卡、按键部位旁边的金属部件仍有电压,误触或距离过近引发风险;
3.充电枪电子锁未锁紧,使得充电枪插头未插入汽车充电口时就已开始供电,当人拿充电枪时易发生危险;
4.充电桩防水、防锈、密封性能不好,水汽与导电部件接触,导致腐蚀或外部导电。
2.3.2 自动驾驶:风险较大,专属附加险存在行业争议
自动驾驶技术存在环境和数据风险,增大新能源汽车出险概率。自动驾驶指通过汽车自身感知环境因素,及时决策并执行的技术,在新能源汽车上被广泛应用。
目前我国量产汽车的自动驾驶等级正从 L2 到 L3 过渡,即从系统对多项操作提供驾驶支援,到系统在有条件情况下提供驾驶决策。
由于自动驾驶系统缺乏和环境的交互功能,如和行人或同行车辆的手势或语言,可能导致他们对车辆行为的错误判断而发生交通事故。除此之外,若交通情况复杂或遭遇恶劣天气,自动驾驶系统可能无法对交通标志和周围环境作出正确判断。
有研究对美国加利福尼亚州的车辆进行分析发现,自动驾驶被动脱离的原因包括车辆对外部物体或其他道路参与者的交通行为的错误感知(6%),标线模糊不清的车道(5%),无法准确地处理交通信号(4%),施工区域(2%)和行人影响(2%)等。
自动驾驶技术的不成熟可能导致对道路判断错误或者系统意外退出,甚至引起人身事故。由于自动驾驶系统在新能源汽车的覆盖率远大于传统燃油车,在其技术尚不完善的情况下将会增加新能源汽车的出险率。
除此之外,在智能交互方面,因为技术成熟度不够,存在外部接口安全、隐私数据泄露、数字财产损失风险等潜在数据风险。
2021 年 8 月《专属条款》首次征求意见稿的“附加智能辅助驾驶软件损失补偿险3”于 11 月的第二次征求意见稿中删除,自动驾驶技术的潜在风险仍处于行业讨论中。
车险综改后,价费联动成为险企应对保费充足度下降,提升业务品质的重要手段。考虑到当前新能源车险的赔付率水平整体较高,中国保险行业协会在拟定《专属条款》时,将附加费用率从《示范条款》的 25%调整至 15%,我们认为新能源车险附加保费定价因素较传统燃油车有压缩空间。
3.1 直销模式改变销售渠道分布
新能源汽车的直销模式改变了车险销售渠道的分布。汽车销售的渠道可分为直销和经销,其中直销分为主机厂直营和直销代理商,由主机厂或代理商直接连接车主;经销为授权经销商(4S 店)销售,运营方式为“主机厂-经销商-车主”。
直营模式的优点包括:
1. 有力于提升品牌认知度及忠诚度;2.建立统一的服务流程和服务标准,维护品牌形象及顾客满意度。
而经销模式的优点包括:
1.有利于形成固定产业链体系,以便主机厂对生产销售等各环节进行统筹安排;
2.区域化,4S 店建立成本相对于直营店较低,使汽车产品更高效地触达用户,有利于经销商加入形成区域化规模,从而提升品牌在行业内的竞争力;
3.专业化,主机厂专注于设计和生产,经销商致力于提升售后服务水平,在发生用户纠纷问题时,作为主机厂和用户之间的缓冲带,减少施加在主机厂上的压力。
新能源汽车直营模式兴起。
传统燃油车的主流销售渠道为 4S 店销售模式,有利于扩大销售面并减少运营成本,但由于主机厂和用户之间存在中介,存在用户信息差、主机厂资金周转慢、客户对服务满意度低等问题。
而新能源汽车产业作为新兴产业,与传统行业相比在 4S 店面的布局上具有先天成本和竞争方面的劣势,使得传统经销模式受到强烈打击,直营汽车模式逐渐兴起。
如特斯拉的销售渠道包括公司官网和公司持有的全球各地的网络商店,在主要城市设立线下体验店便于客户了解和体验公司产品,有利于控制库存成本、管理保修服务和定价,提升消费者对电动汽车的认知,维护和加强特斯拉品牌形象,并获得快速的客户反馈。
又如小鹏汽车采取一二线城市设立直销体验店,在三四线城市授权经销商开设 4S 店的形式,将两种销售形式相结合。
新能源汽车的兴起使得用户服务中心从传统的 4S 店转移到品牌直营店,使得直营模式成为新的发展模式。
主要原因:
1.很多新能源汽车从零品牌起步,缺乏历史积淀和用户积累,需拉进和消费者之间的距离以进行消费人群的培养,树立品牌形象和塑造品牌定位;
2.直营模式使得新能源车企与用户直接连通,深度构建品牌与用户连接的引力场,掌握用户订车、交付、投保的全过程,提供销售服务、售后服务、金融服务、理赔维修、二手车置换等一站式服务,以此提高用户粘性和品牌忠诚度。
3.新能源车企打通用户用车生命全周期,以其周期数据反哺车企,为其优化产品和服务提供可靠依据,培养新的业务模式和增长空间。
主机厂捆绑销售新能源车险,汽车代理车险渠道占比上升。车险代理的渠道主要为汽车经销商代理渠道和专业保险代理渠道,前者为汽车直营店或 4S 店,后者为销售多家保险公司的产品的专门代理机构,主要形式为汽车维修厂。
在传统燃油车的销售过程中,由于车险发展较为完善,用户可以选择直接在 4S 店购买与车企合作的车险产品,或者到修理厂购买专业代理保险的产品。
但在新能源汽车的购买过程中,车企去中介化跳过经销的 4S 店进行直销,且新能源车险产品尚不成熟,主机厂往往要求在新车销售时直接捆绑合作保险公司的车险产品,打包成金融服务方案给到消费者,使得汽车代理车险渠道占比上升。
3.2 去中介化压缩销售渠道费用
主机厂直接与保险公司签订协议,去中介化压缩车险附加费用。
车险附加费用率是一定时期内保险人业务经营费用支出和预定利润的总数和总保费之间的比例,前者包括营业费用(按保险费的一定比例支付的业务费、企业管理费、代理手续费和缴纳的税金、支付的工资等)、预期利润和异常风险费用。
由于主机厂和保险公司直接签订协议,降低了中介商费用,银保监会引导保险公司长期内进一步降低新能源车险附加费用率,以提升费用经营效率,规范销售行为。
根据监管指导意见,引导新能源车险的附加费用率从传统燃油车的 25%下降至 15%,以抵消赔付率显著高于传统燃油车的压力。
经销商对新能源车险议价能力相对较弱,保险渠道费用下降。
经销商销售传统燃油车占比相对较高,凭借保费代销的能力优势去制衡保险公司从而获得事故产值或理赔话语权,即“保费换产值”的合作模式,在车险渠道费用方面拥有相对较强的话语权。
2018 年至 2020 年,经销商收入结构中,新车销售收入占比超过 60%,显著高于其他业务且呈逐年上升趋势;经销商利润结构中,受车险综改的影响,金融保险业务实现的利润占比逐年下降,尤其是在 2020 年断崖式下降至仅为 2.7%。
由于保险公司直接与主机厂总对总签订协议,加速保险公司去中介化进程,相比于传统燃油车险的“买方市场”,新能源车险有初期“卖方市场”特征,经销商销售新能源汽车占比相对较低,我们认为保险公司佣金费用议价能力相对较强,手续费率具备压缩空间。
4.1 车企相对优势
目前,新能源车险仍处于探索期,风险需求与保险条款、费率与行业风险保费等错配等突出问题使得新能源车险行业的短板。
蓝海竞争吸引了产业链上诸多企业的布局,众多车企已直接或间接进入新能源车险市场。
车企在新能源车险市场优势明显。优势之一体现在新能源车企可以简化新能源车理赔流程。
现阶段保险公司缺乏新能源汽车定损人才,在事故后无法进行现场定损,需要新能源车企介入检测才可定损理赔。车企可凭借技术优势,提高整个车险理赔流程效率。
优势之二体现在车企可以设计出车风险和理赔更匹配的创新性车险产品,凭借承保车辆的出行大数据、智能驾驶方面的信息优势,在未来可以联合保险公司推出个性化保险产品。优势 之三体现在新能源车企对新能源汽车销售的场景垄断。
新能源汽车直营汽车模式的兴起使得车企直接接触新能源车险的购买人群,从而直接获取购买新能源车险的车主信息。
车企在新能源车险的进入趋势是对保险公司的挑战,但同时也是保险公司加速改革新能源专属车险的机遇。
线下线上车险业务系统搭建所需的高昂成本使得大多新能源车企仍会选择和保险公司合作。
保险公司需要在把握现存基础设施建设优势的同时,在关于如何划定理赔标准、车险定价等新能源车险新兴问题上,与车企、电池厂等利益方协同确定定损标准,培养定损人才;通过与新能源车企、出行平台等多方共享数据,达到降低赔付率、减少保险欺诈,提升风险识别能力。 特斯拉为车企进入车险市场探索路径。
2016 年起,特斯拉与保险公司合作开发“品牌车险”。2018 年,特斯拉通过组建车队和数据建模,在没有暴露车主信息的基础上,评估客户与车辆的风险状况,为特斯拉车主提供降幅高达 20%~30%的车险价格优惠,与传统保险公司相比,特斯拉了解个人客户和汽车的风险状况,具有推出定制产品的能力。
2020 年 8 月,特斯拉在中国完成保险经纪公司的工商注册,但目前并未获得中国银保监会批准。
2021 年 10 月,特斯拉 CEO 在 2021 年股东大会上宣布特斯拉 UBI 保险(基于使用量而定 保费的保险,基于车主个体驾驶数据定价而非传统保险依赖的大数法则)即将在德克萨斯州上线。
特斯拉从保险中介角色到争取金融监管支持自行开发保险的尝试,可以看出,汽车后市场中的保险业务是车企改变生态的一个重要抓手。
4.2 宁德时代与中国人保合作探索
2021 年 10 月,宁德时代与中国人保财险举行战略合作框架协议,双方将在汽车后市场领域展开合作,进一步建立多层次、多领域战略合作伙伴关系,协同推动新能源汽车科技进步,助力实现碳达峰和碳中和目标(所谓汽车后市场是指汽车销售以后,围绕汽车使用过程中的各种服务,它涵盖了消费者买车后所需要的一切服务。
也就是说,汽车从售出到报废的过程中,围绕汽车售后使用环节中各种后继需要和服务而产生的一系列交易活动的总称)。
此次双方将在行业标准制定、新能源汽车保险业务、渠道和人员共享、大数据等方面进行合作。合作将首先体现在车辆上险的费用上,即消费者在购买配置宁德时代电池的车型时,人保财险会为投保车主提供一定的保费优惠。动力电池是新能源汽车最为核心的部件和系统之一,宁德时代是全球领先的动力电池系统提供商。
宁德时代在动力电池上,可以和保险公司有很多的合作:
1.参与制定新能源汽车保险行业标准,协助保险公司针对动力电池的风险提出建议和意见。
2.协助参与定损环节和一系列与售后相关的增值服务。
在我们看来,宁德时代与人保财险的合作达成是一次双向的选择。
一方面,宁德时代有先进性的制造技术和巨大的电池使用量市场份额,另一方面,人保财险在车险市场有较高的市占率。
可以预见,车企和险企大公司“总对总”的合作,是未来新能源车险市场发展的一个可能方向。
4.3 新能源汽车打破产业链分散化僵局:从链条式转为网状
新能源汽车有助于将发展结构从链条式转为网状。传统燃油车产业链链条式分散化问题存在已久。产业链发展十分成熟,行业内更加追求精益化工作,沿袭成本领先战略。
产业融合不足是我国汽车产业链分散化问题的重要原因,行业垄断、部门分割、各自为政问 题严重。新能源汽车的快速发展有助于将结构从链条式转为网状。在双碳目标和数字化赋能的双重背景下,新能源汽车走向产业链融合是必由之路。
其一,碳达峰、碳中和的任务艰巨,要求新能源电动化的速度要快,质量要高,因此要各个环节协同配合,协同促进产业发展。
新能源汽车产业链分为:上游关键原材料及核心零部件、中游整车制造、下游充电服务及后市场服务。
新能源汽车行业已经存在很多的产业链融合现象,包括上中游、中下游、上下游之间的合作。
产业链中游的新能源车企尝试和上游电池业务合作、自行研发电池业务,以及深入下游的汽车后市场。
比如特斯拉的产业链全景中,有和上游企业如宁德时代的合作,也有自己深入上游自制电池,同时还探入汽车后市场布局车险领域;比如比亚迪既做整车业务,又研发电池;比如小鹏作为中游车企,积极充电网络。
产业链上游与中游、下游的整合也在发生:
比如上海懂锂新能源与雅迪集团上海经销商总代理签订战略合作协议;中石油作为产业链上游,联合蔚来建立全国首座二代换电站。产业链下游后市场内部的合作:比如平安租赁与亿电邦科、巨湾技研签署三方战略合作协议。
其二,现代社会智能化、数字化的趋势使得单个企业很难形成生态,因此必须行业资源整合,共同为整个汽车生态提供支撑服务。新能源汽车产业链涉及电子、化工、IT 各个行业。
而新能源车发明之初所具备的的智能化性能本身强于燃油车,因此,依靠着现在智能网联赋能、新能源汽车的发展更加能够整合汽车产业链。
新能源汽车产业链从链条式转为网状对保险公司存在影响。险企需要回归车生态中,切入新能源汽车产业链的发展。
1.随着新能源汽车的发展,相关风险因素不断扩容,动力电池、充电桩、智能辅助驾驶、汽车增值服务、电池延保、车电分离模式下电池与等底盘风险均对保险公司的条款制定和风险定价能力提出了更高要求,在提高保险公司风险保障能力的边界的同时提升行业服务能力。例如在《新能源汽车产业发展规划(2021—2035年)》第六章完善基础设施体系中提到“完善充电设施保险制度,降低企业运营和用户使用风险”;
2.保险行业通过订立《专属条款》,建立专属标准和测试,切入新能源汽车产业发展赛道, 进一步提升车险定价的主动权。
4.4 中小险企探寻精细化、特色化发展之路
随着车险综改的进行,车险综合赔付率上升,而费用率同比下降,险企的承保盈利面临挑战,车险利润走向更集中于头部险企的趋势,行业“马太效应”逐步显现,中小险企的盈利空间将进一步被压缩。
从基本实力来看,中小险企相较于大公司在基础设施建设、人才队伍建设、创新技术运用等方面存在较大的差距。在传统车险领域和头部公司竞争中可能全方面落后。
根据监管意见,充分考虑业务结构差异,对中小公司实施相对应的差异化监管的监管思路将给中小险企在激烈的竞争环境中取得生存提供引导,而新能源车险市场的空白,为中小险企破局提供了方向和空间。
首先,创新型车险业务可以成为中小险企的突破口,通过与电动车厂商及生态圈合作、应用保险科技实现精细化定价等抓住新能源车险的机会,提供个性化服务。
其次,车险增值服务可以成为中小险企的差异化竞争优势。
银保监会在车险综合改革征求意见稿中提到,“支持行业制定包括代送检、道路救援、代驾服务、安全检测等车险增值服务的示范条款,为消费者提供更加规范和丰富的车险保障服务。”中小险企可以通过上线多品类的增值服务、加大线上化力度等特色增值服务吸引转保和续保流量。最后,深耕地域性细分市场可成为中小险企的一个方向。这或许是中小公司寻找增量业务的可行方向。
5.1 关键结论
我们根据新能源汽车销售、保有量、承保数量、车均保费(元)来预测未来十年新能源车险的保费规模。
1.新能源汽车销量。
根据乘联会数据,2021 年前 10 月新能源汽车销量达 253 万辆,同比大幅增长 189%,结合申万宏源汽车组预计,2021 年全年新能源汽车销量将超过 311 万辆,同比增长 135%,2022 年至 2025 年同比增速分别为 70%、50%、20%和 10%,2025 年新能源汽车销量将突破 1000 万辆达 1046 万辆,至 2030 年末将突破 1200 万辆至 1,480 万辆。
2.新能源汽车保有量。
根据乘联会数据,2021 年三季度末新能源汽车保有量为 678 万辆,前三季度单季保有量的增量分别为 59、52、75 万辆,结合对新能源汽车销量、淘汰率的假设以及申万宏源汽车组预计,2021 年年末新能源汽车的保有量将达 767 万辆,同 增长 55.8%,2022 年至 2025 年新能源汽车保有量分别为 1,231、1,912、2,706 和 3,565 万辆,至 2030 年末将突破 8,800 万辆至 8,809 万辆。
3.承保数量预测。
根据中国银保信统计,随着新能源汽车销量的增加,其相应的保险需求也快速提升。2013 至 2017 年,保险业承保的新能源汽车数量年均增长 78.6%,2017 年承保车辆数达 171.7 万辆,增速为 47.0%,而 2017 年新能源汽车保有量为 153 万辆,两者差异预计系统计口径和上险节奏的差异(中国银保信未披露 2018 年及以后新能源车险相关数据)。
考虑到新能源汽车的风险复杂性,我们假设投保率(新能源汽车承保数量/年末新能源汽车保有量)为 100%,因此我们的模型中,假设承保数量与保有量保持一致。
4.车均保费预测。
根据中国银保信统计,新能源车险单均保费比传统燃油车高出 21%,但在不同的车种、车价及投保组合4上的变化幅度不同。
家用车、城市公交、出租租赁的新能源汽车单均保费几乎都高于传统汽车 20%以上,而企业车、机关车和公路客运车的新能源汽车单均保费相比于传统汽车更低。
整体来看,2013 年至 2017 年,新能源车险车均保费分别为 8,286、7,229、5,462、5,788 和 5,917 元,我们预计随着车险综改的持续深入和新能源车险定价的不断丰富,车均保费面临下降压力。
客观来看,近年来银保监会政策制定以让利车险消费者和保障消费者核发权益为出发点,作为连接车主与新能源车的“最后一公里”,我们预计新能源车险涨价难度较大。
我们预计 2018 年至 2020 年车均保费分别为 5,800、5,500 和 4,991 元,2021 年和 2022 年分别为 4,243 和 4,200 元,2023 年后,综合考虑通胀、配件和工时成本,每年上涨 1%,至 2025 年为 4,327 元,至 2030 年 为 4,548 元。
此前,中国保险行业协会对《专属条款》进行了费率测算,建模与基费调整的样本选取 2018 年 1 月 1 日至 2020 年 9 月 18 日起保的直保业务,理赔数据截至 2021 年 3 月 31 日;保费数据、NCD 信息按照综改后标准调整;赔款数据考虑进展因子、交强险限额调整、主附险合并等因素。车辆使用性质方面,分为家用车、党政机关、企事业单位、城市公交、公路客运、出租租赁车、非营业货车、营业货车等八类进行测算。
测算结果如下:三者险和车损险费率整体下降 0.8%,其中三者险费率下降 0.1%,保单 25%降费,62%不变,13%上涨;车损险费率下降 1.2%,保单 60.2%降费,21%不变,18.8%上涨。据我们计算,纯风险保费变化幅度为整体上涨 12.4%,三者险上涨 13.2%,车损险上涨 12.0%。
5.新能源车险保费收入。
我们按照新能源汽车承保数量*新能源汽车车均保费得到最终新能源车险的规模保费收入情况。
根据中国银保信统计,2017 年新能源车险保费规模为 101.6 亿元,占车险总保费比例为 1.4%,我们预计 2021 年将达 348 亿元,对应 2017-2021 年 cagr 达 33.8%,占车险总保费比例约为 4.2%;预计 2025 年保费规模将达 1,543 亿元,对应 2025-2021 年 cagr 达 47.6%,增速将进一步提升,占车险总保费比例约为 15.7%;预计 2030 年保费规模将达 12,790 亿,对应 2021-2030 年 cagr 达 32.2%,占车险总保 比例约为 31.3%。
6.承保盈利:短期承压,长期有望改善。
车险综改于 2020 年 9 月 19 日后全国推广,受附加费用率的下降,车均保费平均降幅超过 20%,另一方面新能源车赔付数据仍处于积累阶段,保险公司定价能力整体较为被动。
目前新能源车险的赔付率平均接近 85%,行业面临较大承保亏损压力。
中小公司因定价能力较差,客户筛选能力较弱,新能源车险综合成本率普遍超过 110%;头部公司凭借自身在定价、客户储备和厂商合作能力的天然优势,基本保持承保盈亏平衡。
我们预计,随着车险综改的不断深入,价费联动机制不断完善,头部企业的竞争优势有望进一步显现。
展望未来,新能源车险与传统燃油差异有望缩小:
从人定价因素来看,随着驾驶员逐步习惯新能源汽车,因驾驶习惯带来的事故风险因素或将逐步减少;从车因素来看,随着新能源汽车的不断普及和动力电池的技术进步,电池的维修工时费和配件费用有望逐步回落,行业也将逐步统一赔付标准,件均赔款有望逐步向传统燃油车靠拢;从地因素来看,自动驾驶和充电桩的风险因素也将随着《专属条款》的落地和行业规范的不断完善逐步回落。但是上述因素仍需要行业各参与主体的共同努力,实际效果需要时间检验。
我们坚定认为当前财险行业基本面显著优于寿险行业,坚定 2022 年财险板块投资机会的把握。车险综改实施满一年,保费与盈利拐点已至,行业马太效应进一步强化。
3Q21车险综改实施满一年,叠加 7·20 河南洪灾影响,车险保费竞争环境趋于理性,竞争格局进一步改善。
展望未来,我们老三家在定价、品牌、客户、数据、成本和服务的优势有望加速显现。财险方面建议关注中国人保,港股关注中国财险。
10 月人保财险车险单月保费收入增速为 6.5%,而 3Q21 逐月增速分别为-10.0%、-10.8%和-5.9%,拐点已现,我们预计全年公司车险保费收入降幅为-4.3%,11 月和 12 月单月车险保费增速仍将延续 10 月单月正增长趋势保持在 7.0%和 8.0%的正增长。
3Q21 剔除郑州洪灾影响,人保车险 COR 预 计 3Q21 仅为 96%,全年控制在 98%以内确定性进一步强化。
新能源汽车更新快速迭代,相关风险因素超出保险公司预期。
新能源车险的条款和费率与风险特征匹配度低于预期。新能源汽车三电技术成熟度发展低于预期,新能源车险与传统燃油的赔付差异持续较大。
—————————————————————
请您关注,了解每日最新的行业分析报告!
报告属于原作者,我们不做任何投资建议!
如有侵权,请私信删除,谢谢!
获取更多精选报告请登录【远瞻智库官网】或点击:智库官网|文库首页-远瞻智库·为三亿人打造的有用知识平台
版权声明:我们致力于保护作者版权,注重分享,被刊用文章【保险专题(新能源车险专题研究)】因无法核实真实出处,未能及时与作者取得联系,或有版权异议的,请联系管理员,我们会立即处理! 部分文章是来自自研大数据AI进行生成,内容摘自(百度百科,百度知道,头条百科,中国民法典,刑法,牛津词典,新华词典,汉语词典,国家院校,科普平台)等数据,内容仅供学习参考,不准确地方联系删除处理!;
工作时间:8:00-18:00
客服电话
电子邮件
beimuxi@protonmail.com
扫码二维码
获取最新动态
