“本来我俩签协议共同出资,共同受益承建一工程,到最后我出钱出力还赔钱。”“真是赔了倒还无所谓,后来发现大量支出造假,这不是坑人吗?”最近家住漯河市的罗生海提及自己与“朋友”合伙做生意气不打一处来。最近,漯河市郾城法院审理一起合伙人隐匿钱财案件, 律师分析,“损友”侵占他人财产很明显,数额巨大涉嫌犯罪。目前原告已申请法院按刑事案件程序移交处理。
共同出资承包工程顺利干完
根据罗生海介绍和临颍县法院查明的事实,2019年5月,潘某利找到罗生海说,临颍县一个食品厂要建设,可以找到关系承包下来。罗生海听说有活干有钱挣当然高兴。二人约定前期投入各出资一半,盈利也是各分一半。二人于2019年8月1日签订了《合伙协议》。
罗生海是信阳人,在建筑行业干工程快20年,在漯河也有10多年,当地很多楼盘都有他的身影,靠诚实守信业务精通赢得业界好评,并且有自己的劳务公司和建筑设备。
说干就干,为了方便承揽工程,需要找个更高资质的建筑公司与食品厂签订合同。潘某利就在当地找了一家自己熟悉名为“正天公司”代签承包合同。“正天公司”也任命潘某利为“项目负责人”,而实际上该项目是其二人投资,总承包。
可等到需要投资时潘永利说自己没有钱,投资款需要借罗生海的。为了生意顺利进展,罗生海也就答应了借给潘某利30万元。就这样二人最终罗生海投入98万元,潘某利投资30万元,合伙生意进入实施阶段。
由于罗生海业务熟悉,组织施工各个环节都是他在一线操劳。整个工程从2019年8月开始到2020年3月结束,一直坚守在工地。潘某利负责与业主方和名义上承建方“正天公司”沟通联络,及时拨付材料款、工资等事宜。就这样罗潘二人,一个主内,一个主外工程顺利完成。
投资人拿不到工程款上法庭才明白真相
工程干完按照约定工程款该到位了,而罗生海也紧紧收到了生意伙伴潘某利给的94万多元,这连本钱还不够。他就多次与潘某利联系,得到消息是食品厂工程款没有给“正天公司”拨付到位,仅仅给了400多万元。性情刚直的罗生海就决定起诉食品厂、“正天公司”,把合伙人潘某利也列为第三人,起诉到临颍县法院,要求按合同支付剩余工程款。
建好的厂房已投入使用
由于起诉主体有误最终败诉。尽管这次败诉罗生海收获非常大,临颍法院依据相关法律规定,认定了这起工程中罗生海和潘永利签订“合伙协议”共同建设该工程,属于共同“实际施工人”的身份,确定了最初二人签订的“合伙协议”的有效性。重要的是在法庭上潘某利承认已经收到“正天公司”各项工程款总计730多万元,而不是400多万元。
“也就是说之前潘某利告诉我工程款没有及时付给我们是瞎话。”尽管罗生海打官司走了弯路,也弄清楚了很多事实。
根据法院提醒,自己没有分到钱并非人家没有给工程款而是“合伙人之间的纠纷”。
调转矛头起诉合伙人 发现多项支出漏洞百出
原来工程款基本付完,罗生海一直蒙在鼓里,是合伙人谎称工程款没下来才走弯路起诉他人。很快罗生海就把合伙人,也是昔日的朋友潘某利起诉到漯河市郾城区法院,要求返还利润的一半约150多万元及利息。
诉讼时潘某利辩称,虽承认工程款已经按时拨付730多万元,但是开支很大,还是赔了。在法庭上潘某利还拿出了数十张付款收据证明为了工程开支的款项。
对此罗生海给予否认。他说,根据《合伙协议》第4条约定“任何一方的单独账,未经另一方签字确认不能作为记账依据,所有账目由罗生海进行保管核算。”由于该条款约定,罗生海支出票据均有双方签字。
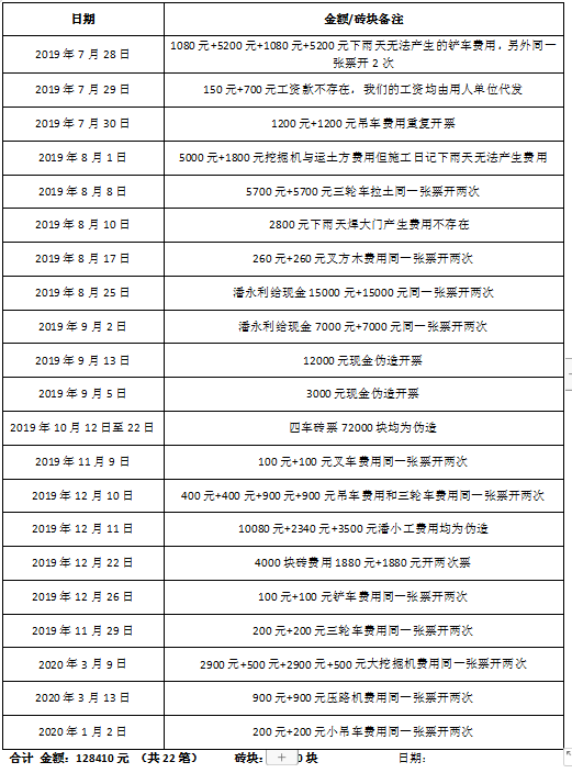
罗生海当庭指出,“潘永利在法庭上提供支出收据数额巨大均不是合伙人双方签字,属于单方制作,并且没有经过质证,且没有其他证据佐证开支真实性。”
“除了没有我签字有的开支还非常可笑,甚至矛盾。”在对这些支出收据作了统计后罗生海还特意指出了不少问题,支出私下转移大量资金的事实。
潘某利委托“正天公司”分多次转给一家名为驰隆物流公司75万元。而当初购买钢材是通过另一家销售钢材商户购买的,不可能重复购买。潘某利还委托“正天公司”向一家建材公司支付70万元,有证据显示这家公司仅仅收到40万元,30万元去哪了?
2020年3月全国疫情刚结束,漯河也刚解封不久,根据施工日志,每天干活人数5到10人不等,到3月20日就结束了;而潘永利提供的该月工资支出是28.3万元,而实际开支仅有几万元。
“这些钱都是我们两个的,在我毫不知情的情况下随意转移出去,事前事后我都不知道,要不是打官司还一直无从知晓,这样合适吗?”
律师 :利用职务之便转移合伙人钱财涉嫌犯罪
北京宇宙律师事务所丁兆成律师分析,朋友合伙做生意日常很常见。该案件双方签订了合伙协议,约定了权利义务、签报制度,出资、盈亏责任等都非常明确;合伙双方应该本着诚实守信原则,共同完成这一约定。而文中潘某采取欺骗,造假手段骗侵占合伙人利益,不但应受到道德谴责,还应受到法律制裁,已经涉嫌侵占罪,应移交公安部门处理。
刑法第270条,侵占罪是指以非法占有为目的,将他人的交给自己保管的财物、遗忘物或者埋藏物非法占为己有,数额较大,拒不交还的行为,处两年以上五年以内有期徒刑。
目前罗生海已经向法院提出移交申请。
本网将继续关注。
来源网络
版权声明:我们致力于保护作者版权,注重分享,被刊用文章【侵占合伙人财产案例(漯河郾城法院审理一起合伙人隐匿钱财案件)】因无法核实真实出处,未能及时与作者取得联系,或有版权异议的,请联系管理员,我们会立即处理! 部分文章是来自自研大数据AI进行生成,内容摘自(百度百科,百度知道,头条百科,中国民法典,刑法,牛津词典,新华词典,汉语词典,国家院校,科普平台)等数据,内容仅供学习参考,不准确地方联系删除处理!;
工作时间:8:00-18:00
客服电话
电子邮件
beimuxi@protonmail.com
扫码二维码
获取最新动态
