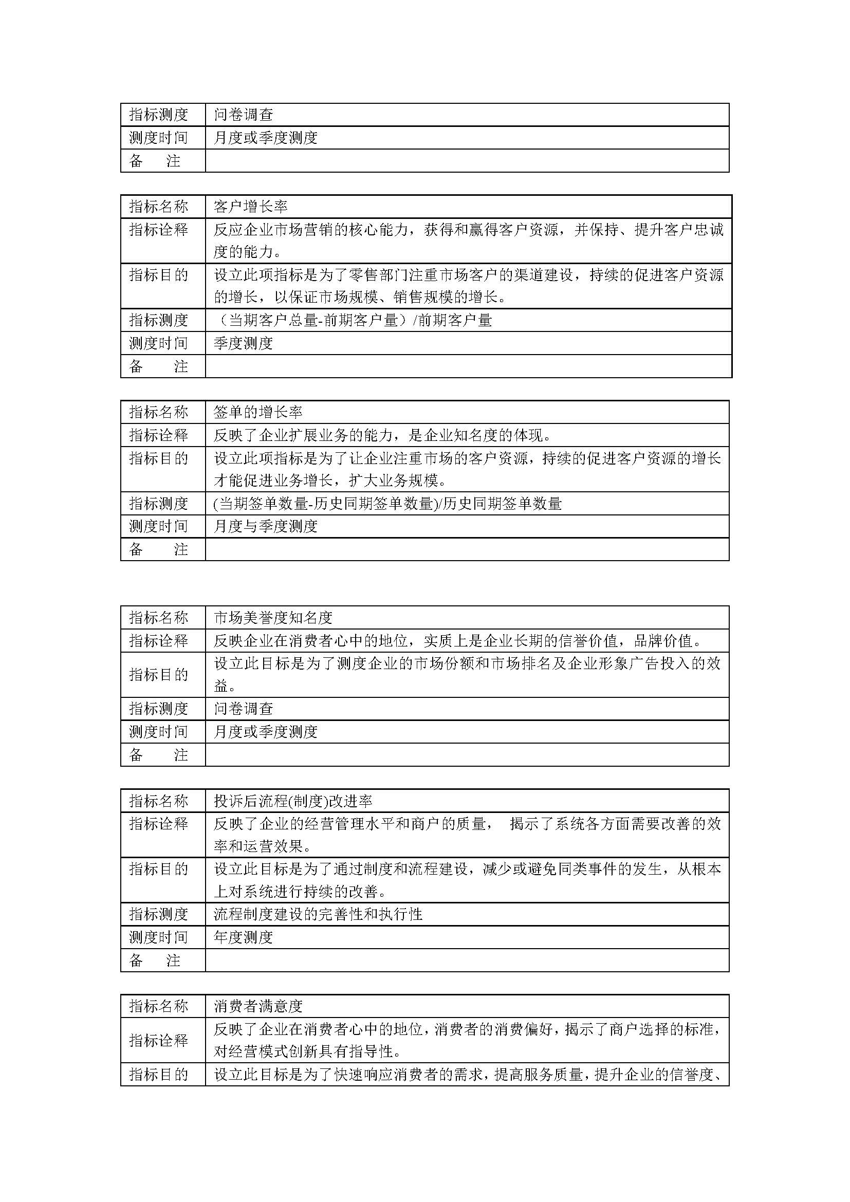
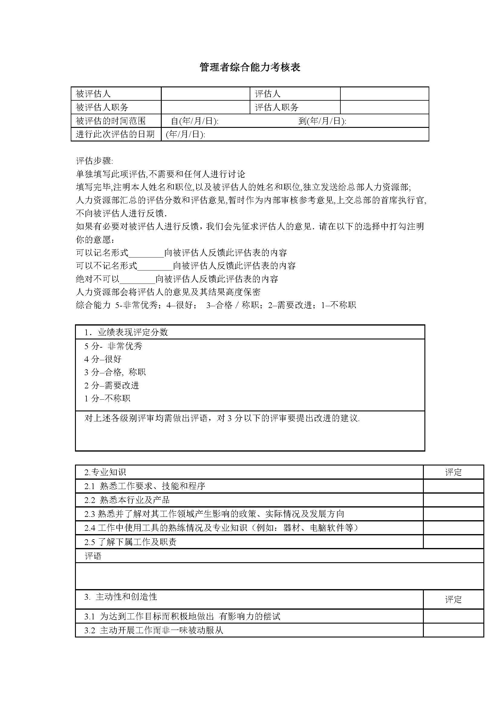
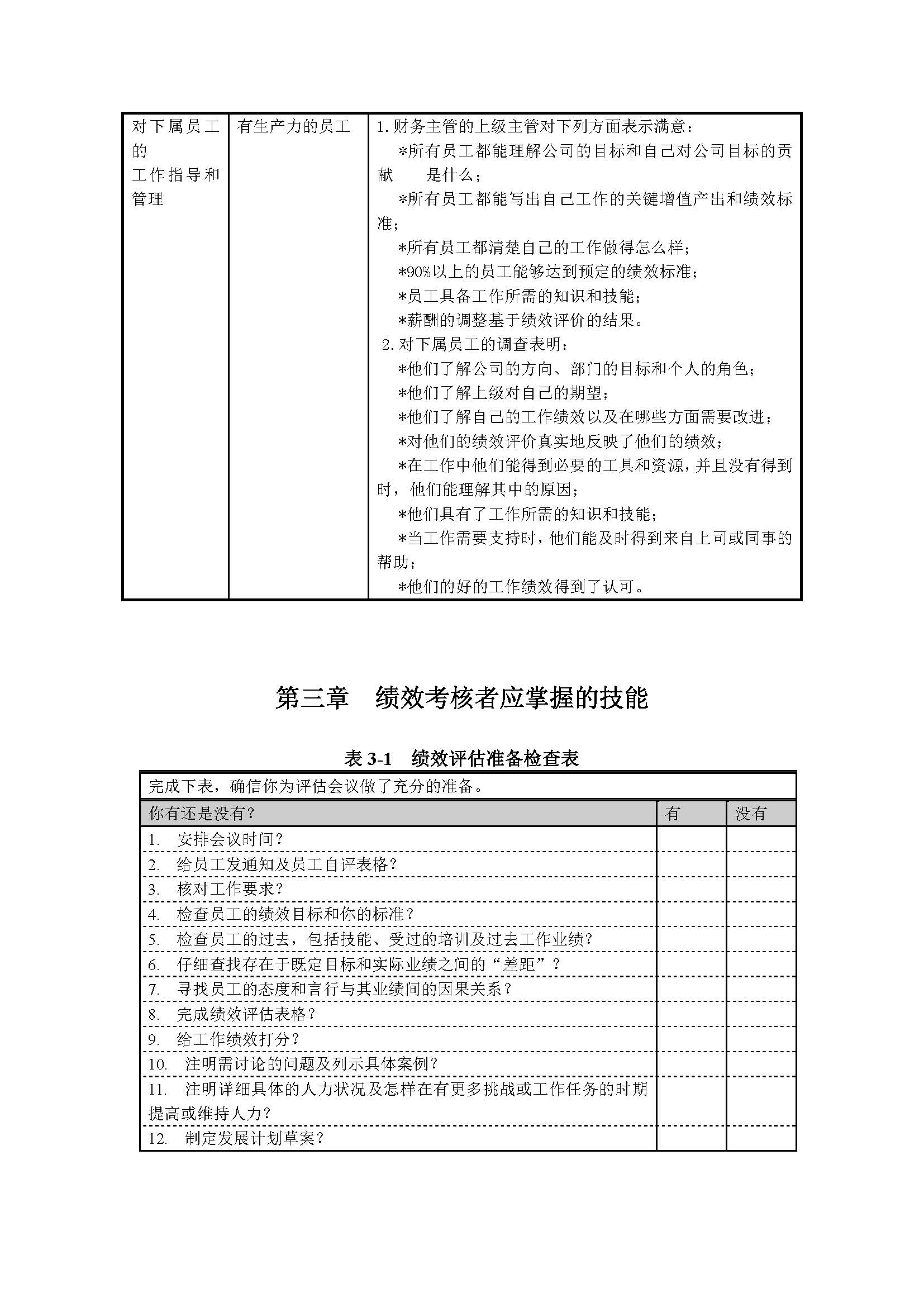
欢迎关注本头条号【管理实战智库】:企业经营管理者知识管理专家,持续赋能组织发展与个人成长!
公司绩效薪酬体系设计全流程操作大全:
本文合计133页,我们已经为你整理成了完整的电子版格式,如何拿到分享的源文件收藏学习:请您关注、转发,然后私信本头条号“管理”2个字,按照操作流程,专人负责发送源文件给您。
版权声明:我们致力于保护作者版权,注重分享,被刊用文章【绩效薪酬(公司绩效薪酬体系设计全流程操作大全)】因无法核实真实出处,未能及时与作者取得联系,或有版权异议的,请联系管理员,我们会立即处理! 部分文章是来自自研大数据AI进行生成,内容摘自(百度百科,百度知道,头条百科,中国民法典,刑法,牛津词典,新华词典,汉语词典,国家院校,科普平台)等数据,内容仅供学习参考,不准确地方联系删除处理!;
工作时间:8:00-18:00
客服电话
电子邮件
beimuxi@protonmail.com
扫码二维码
获取最新动态
