今天的议题纯粹突发奇想,心血来潮,如说到哪家公司的伤口上,莫多怪啊!
保险中介这种业务模式在十几年的发展后逐渐获得了政策支持:2010年9月,原保监会发布《关于改革完善保险营销员管理体制的意见》,鼓励保险公司加强与保险中介机构合作,通过专业保险中介渠道逐步分流销售职能,以专业化的“产销分离”实现行业集约化发展。国际上80%以上的保险业务是由保险经纪公司来完成的。
当前,“专业代理+保险经纪+保险公估”已成为国内认可度较高的保险中介体系。其中保险代理和保险经纪主要承担保险销售事务。
敲黑板!!这里不得不提下经营范围,保险经纪的经营区域为全国,顾名思义,它可以与全国各地的保险公司与客户群体合作,都是合法的!
保险代理分区域保险代理与全国性保险代理,如为全国性保险代理则和保险经纪的经营范围一致,但是区域保险代理就不一样了,它只能在营业执照注册所在地开展业务,它无法与异地的保险公司与客户群体直接合作,例如上海的保险代理做了一家徐州的船舶公司,且徐州船舶公司没有上海分公司,该张保单只要核保通过,船舶公司的保障权益没有问题,但这家区域保险代理已超过它的经营范围,已构成违法行为,如果量多的话,嘿嘿!
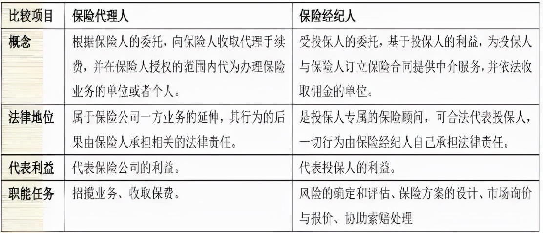
保险代理人是根据保险人的委托,向保险人收取佣金,并在保险人授权的范围内代为办理保险业务的机构或者个人(《保险法》第一百一十七条)
保险代理的爆发式增长趋势在2015年后尤为明显,这一方面受到《保险法》修订取消资格核准行政审批和保险营销员资格考试的影响,另一方面由于银保渠道监管趋严,保险公司出于对业绩的追求转而迅速拓宽保险代理渠道。
当前乃至短期内保险代理体系对于我国保险市场而言都仍是必需,但互联网保险的兴起也以其对于传统代理渠道的颠覆加速了保险代理人优胜劣汰的过程。对于保险代理人员而言,跳脱保险产品束缚,向提供专业咨询服务的保险经纪人转型,就是在大环境中顺势而为的关键。
记得上半年有和一家区域性专业代理公司聊到保险代理与保险经纪公司的区别,谁更能代表保险公司,谁更能保护投保人利益?我记得这家公司是这么说的:
保险经纪人是基于投保人的利益,为投保人与保险人订立保险合同提供中介服务,并依法收取佣金的机构(《保险法》第一百一十八条)。
不同于代表保险公司利益的保险代理人,保险经纪人站在了投保人的立场上,往往以“为客户提供专业化的风险管理服务”为宗旨,主要针对客户的特定需求提供专业的精准保障,可以理解为投保人的风险管理顾问。
从国际经验来看,在成熟的保险市场,保险经纪规模也将逐渐超过保险代理:台湾财险市场的经纪人渠道占有率逐年上升,且增速不断加快;2016年起,美国保险经纪人数量已超过保险代理人数量,此间差距仍在不断扩大。
机构层面而言,近年来,随着保险经纪市场将逐渐全面开放,将投保者权益放在首位的 保险经纪也日益加快市场发展步伐。
个人层面而言,当前保险经纪人员仍存在较大的市场空缺,其专业需求以及承担风险都是保险人员从业的客观门槛。但随着监管政策对中介市场的不断规范,转型经纪人也是大环境向代理人抛出的必选。
前面提到了互联网保险的兴起,互联网保险产品往往为全国各地的保险产品,更需要经纪公司的参与,研发产品也是保险经纪的优势。
版权声明:我们致力于保护作者版权,注重分享,被刊用文章【保险代理资格证书(聊聊保险代理与保险经纪的区别)】因无法核实真实出处,未能及时与作者取得联系,或有版权异议的,请联系管理员,我们会立即处理! 部分文章是来自自研大数据AI进行生成,内容摘自(百度百科,百度知道,头条百科,中国民法典,刑法,牛津词典,新华词典,汉语词典,国家院校,科普平台)等数据,内容仅供学习参考,不准确地方联系删除处理!;
工作时间:8:00-18:00
客服电话
电子邮件
beimuxi@protonmail.com
扫码二维码
获取最新动态
