财务人员的工作看起来很轻松,真的是这样的吗?财务人员的工作流程有很多,每一步都是严格按照工作流程来进行的,所以财务人员是理性的,会按照公司的规章不折不扣的执行他们的任务,履行他们的责任;财务人员会怀疑客户的偿付能力,关心的是应收款率/应收款帐期,因为公司以此对其的成绩进行评估。
我们一起来看看这一份非常详细的财务工作流程。(完整版看文末)
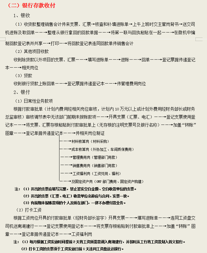
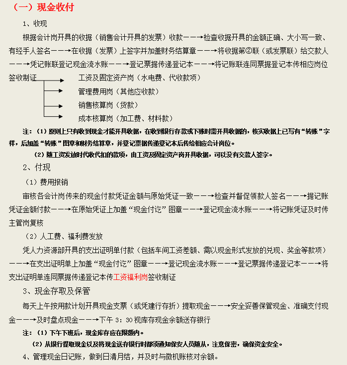
一,现金收付
二,银行存款收付
三,工作要求
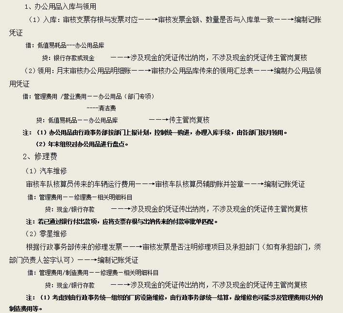
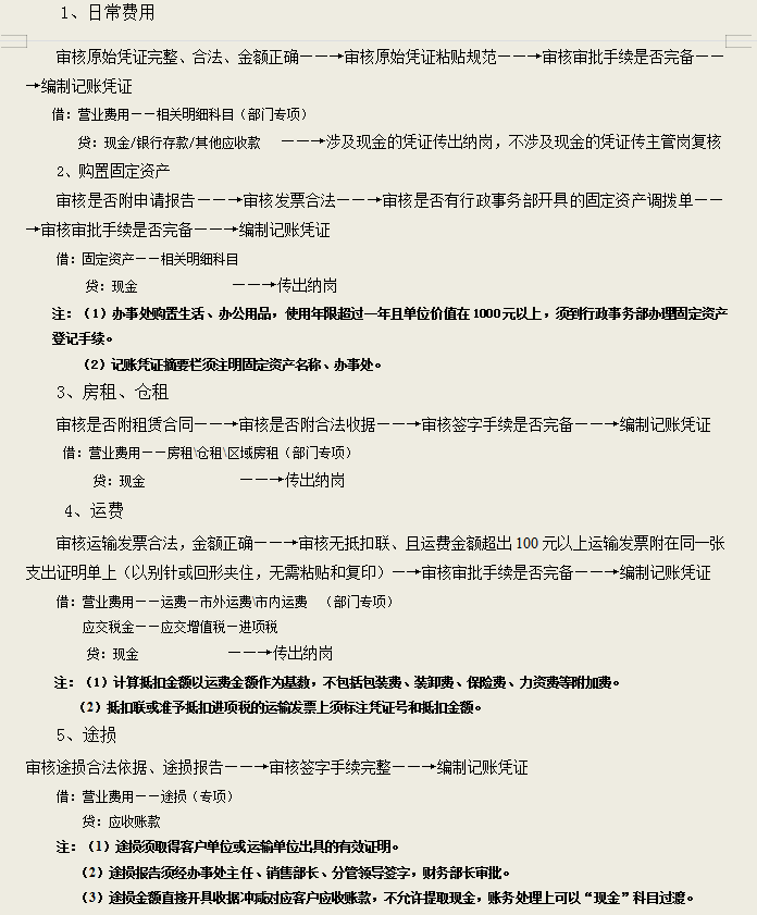
一,部门日常费用
二,办事处费用
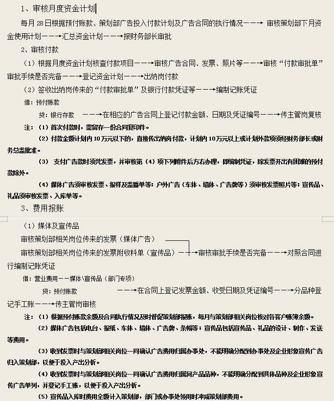
三,广告费用
四,管理型工作
五,工作要求
一,部门日常费用
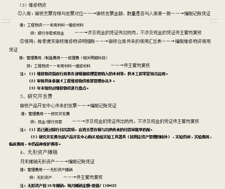
二,资金付出
三,特殊费用核算
篇幅有限,还有剩余的30多页工作流程没展示完全,已经帮大家整理好了,一起来看看吧!
版权声明:我们致力于保护作者版权,注重分享,被刊用文章【财务会计工作(财务每天都在做什么)】因无法核实真实出处,未能及时与作者取得联系,或有版权异议的,请联系管理员,我们会立即处理! 部分文章是来自自研大数据AI进行生成,内容摘自(百度百科,百度知道,头条百科,中国民法典,刑法,牛津词典,新华词典,汉语词典,国家院校,科普平台)等数据,内容仅供学习参考,不准确地方联系删除处理!;
工作时间:8:00-18:00
客服电话
电子邮件
beimuxi@protonmail.com
扫码二维码
获取最新动态
