老会计熬了7天,终于汇总了各个行业的会计分录,值得收藏!
财务会计工作每天都要做账,所以掌握基本的会计分录是高效完成工作的前提!前几天表妹刚面试一家商业超市会计岗位,她吐槽说,人家通知让上岗了,担心自己刚毕业才拿到初级证书,又没有经验,怕人家不用她!说对记账凭证的填制不熟练!后来,我就把老会计整理的各个行业的会计分录,让她参考!昨天问她情况啥样,她说会计分录好用!
今天也在这里跟各位新手会计或者是实习期会计分享一下,希望今后的财务工作一切顺利!
(文末抱走)
……
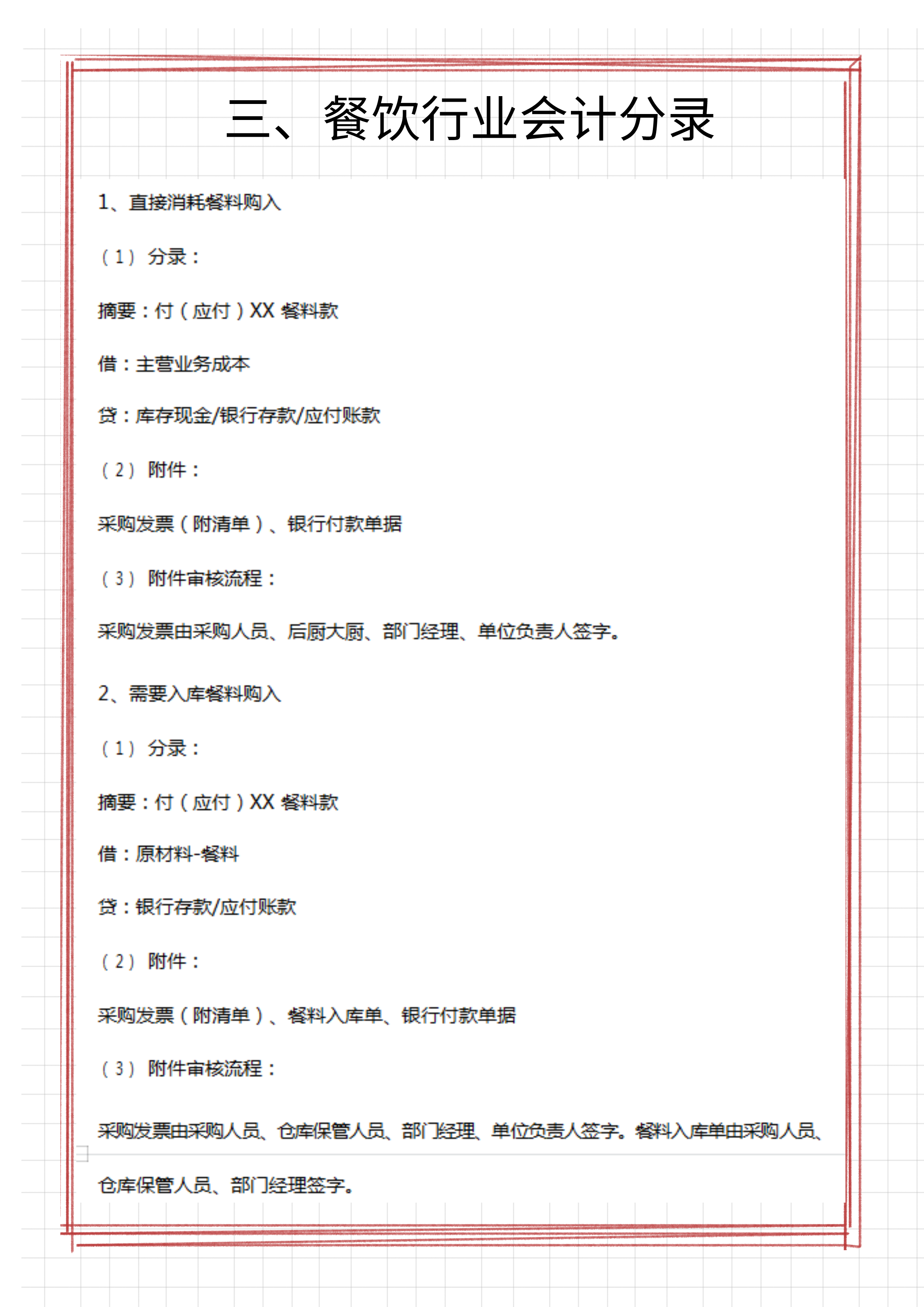
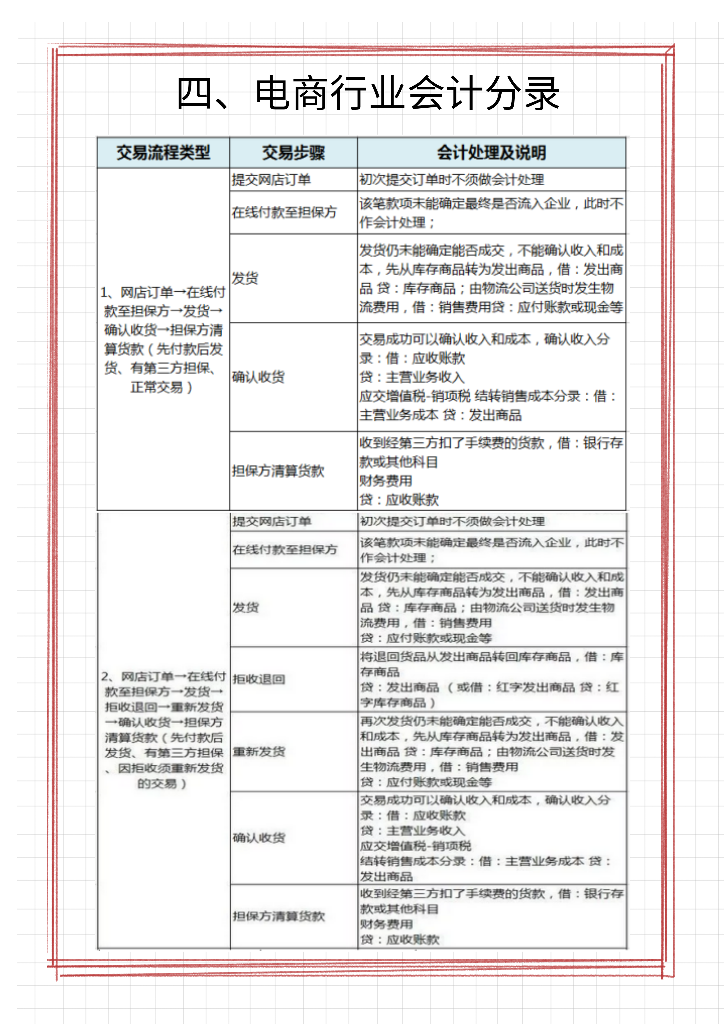
篇幅限制,各个行业的会计分录不一一展示了。
版权声明:我们致力于保护作者版权,注重分享,被刊用文章【餐饮业会计分录大全(老会计熬了7天)】因无法核实真实出处,未能及时与作者取得联系,或有版权异议的,请联系管理员,我们会立即处理! 部分文章是来自自研大数据AI进行生成,内容摘自(百度百科,百度知道,头条百科,中国民法典,刑法,牛津词典,新华词典,汉语词典,国家院校,科普平台)等数据,内容仅供学习参考,不准确地方联系删除处理!;
工作时间:8:00-18:00
客服电话
电子邮件
beimuxi@protonmail.com
扫码二维码
获取最新动态
