作者:王红燕 孙梦玥 许延科
#特许经营##企业合规#
2022年7月,北京市市场监督管理局发布处罚通知,通知内容依据2008年施行的《中华人民共和国反垄断法》第四十六条、第四十九条规定,责令国内某 英语培训机构Z公司(以下简称“Z公司”)停止与交易相对人达成并实施固定向第三人转售商品价格垄断协议的违法行为,并处以2020年度销售额3%的罚款,合计人民币94万余元。
本案中,当事人Z公司采取了典型的特许经营模式。作为上世纪末进入中国的“舶来品”,这种经营模式下,一些具有代表性的服务型企业制定了一整套的商业管理制度,用以保证加盟店所提供的服务与特许人总部的一致性,包括店铺装潢、员工服装等各个方面。《2019-2021年度中国商业特许经营合同纠纷裁判白皮书》显示,特许经营模式在我国已经涉及零售、餐饮、洗衣、教育、酒店等几十个行业,立足于这种商业特许经营模式,特许人品牌实现了跨区域迅速复制,既降低了加盟商的商业风险,又利用加盟商产生规模效应,扩大了原品牌的市场地位。我国形成了由《商业特许经营管理条例》《商业特许经营备案管理办法》《商业特许经营信息披露管理办法》及各地方主管部门出台的地方性规定、法院指导意见等构建的特许经营法律规范体系。
从民事主体间关系看,特许经营是介于经销和代理中间的一种经营方式,被特许方在经营管理上受到特许方的控制,涉及了知识产权授权、特许制度构建等诸多方面。特许方对被特许方的影响大于一般许可。有学者即指出,“管理、控制关系被认为是判断特许经营协议的重要因素”。然而,正是基于这种密切的“上下游”管理关系,当双方签订的协议涉及固定价格等竞争性因素的时候,便有被认定为纵向垄断协议的风险,涉嫌违反《反垄断法》中有关“固定向第三人转售商品的价格”的禁止性规定。
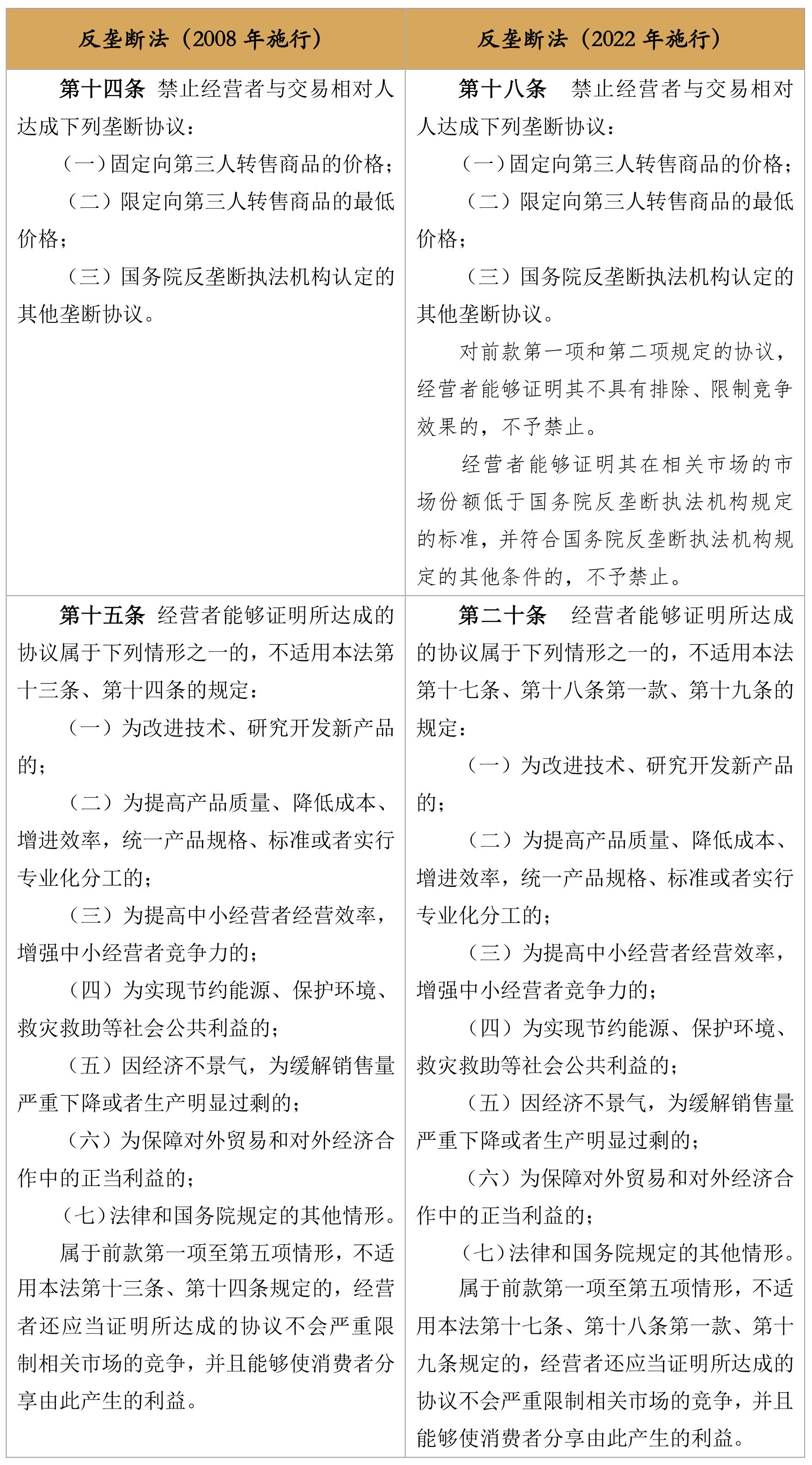
本案中,北京市监局基于“当事人与交易相对人达成固定转售价格的垄断协议”“当事人实施固定转售价格的垄断协议”等事实判断,得出了Z公司行为构成“排除、限制市场竞争,损害消费者利益”的结论。Z公司主张其作为商业特许经营者,其价格控制条款属于《反垄断法》第十五条第(七)项(即2022年新《反垄断法》第二十条第(七)项)“法律和国务院规定的其他情形”豁免情形。但北京市监局从如下角度考量,认为本案中特许经营模式并不是其转售价格维持行为的豁免理由:
(1)不存在现行有效的法规及部门规章规定固定转售价格条款是特许经营统一商业模式中的必要组成部分,当事人未能证明价格限制行为是为了维护其统一经营模式以及品牌一致性的必要因素;
(2)当事人未能证明达成的协议不会严重限制相关市场的竞争,并且能够使消费者分享由此产生的利益。
基于以上认识,经营者如何界定其固定转售价格条款合理性,并证明不会严重限制相关市场的竞争和损害消费者利益,不具有破坏市场竞争秩序的市场力量成为特许经营类企业规避垄断法律风险的关键。
我们认为,应当结合Z公司实际经营情况,基于相关市场,对实施定价协议市场主体的市场力量,以及其是否严重限制相关市场竞争进行判断,避免夸大协议的市场影响。
(1)结合Z公司实际经营情况,对其是否严重限制相关市场竞争进行判断。
北京市监局一定程度上否定了固定转售价格条款在实践和市场运行中的积极影响,将规范价格的条款与限制市场竞争和损害消费者权益必然绑定。处罚决定指出,该定价协议的实施目的及实际效果均排除、限制了品牌内的价格竞争。但应当注意的是,实施统一的定价行为是各中小型教育服务机构的普遍做法,其目的旨在一定程度上减少同机构各加盟商间的恶性价格竞争,提高中小经营者经营效率,增强教育服务机构整体的竞争力。针对教育服务机构教学质量至上的价格追求,该运营模式的普遍存在证明了其在减少加盟商价格“内耗”,增加师资环境投入上的天然优势。至于该协议是否“无助于”甚至“有损于”消费者利益,在缺乏各教育服务机构定价横向对比和消费者反馈的前提下,市监局的相关判断有待商榷。
(2)基于相关市场对实施定价协议市场主体的市场力量进行综合判断,避免夸大协议的市场影响。
将于2022年8月实施的新版《反垄断法》从法律层面正式设立了在纵向垄断协议领域适用的“安全港”制度,规定对经营者与交易相对人达成的垄断协议,经营者能够证明其在相关市场的市场份额低于国务院反垄断执法机构规定的标准,并符合国务院反垄断执法机构规定的其他条件的,不予禁止。《禁止垄断协议规定(征求意见稿)》进一步作出了“在相关市场的市场份额低于15%”这一量化规定。《关于知识产权领域的反垄断指南》第十三条和《关于汽车业的反垄断指南》第四条,也提出在相关市场占有30%以下市场份额的经营者有可能被推定为不具有显著市场力量。虽然本案适用的是2008年施行的《反垄断法》,但“安全港”制度中对市场地位及其对竞争状态影响的判断,对我们综合判断定价协议市场影响,仍具有一定指导意义。由行政处罚决定书中的罚款比例和罚款数额可知,Z公司上年度经营总额仅为3000万余元,结合对“教育培训机构”这一商品市场和“全国范围(不含福建省和台湾地区)”这一地域市场的认定,综合其教育机构体量,可知Z公司所占市场份额极小,该固定价格的行为对市场的影响力有限,笔者认为北京市监局或一定程度上忽视了实际竞争效果,所作出的处罚决定稍显苛刻。
针对特许经营模式下限制转售价格可能带来的垄断效果,美国《谢尔曼法》规定,若是特许人向受许人提出商品或者服务在转卖时的最高或者最低价格,而受许人接受了此建议,并且与特许人就此签订商业特许经营协议,那么,特许人与受许人之间就构成了“纵向的价格固定”行为。但有关这种行为违法性的认定还将从限制竞争的角度进行全面衡量,对纵向价格垄断协议适用本身违法性原则进行限制。在美国著名的Monsanto案[1]中,尽管原告有充分证据证明被告Monsanto与其经销商之间签订纵向最低价格协议,但法院在衡量具体竞争状况后,一定程度上认可了许可方与被许可方在转售价格及方法上交换意见的合理性,强调必须有证据能够排除被许可方独立行事的可能性,才可认定满足施加反垄断规制的条件。
欧盟竞争法采取了“原则+豁免”模式。在实践中,当特许经营双方被发现有限制转售价格行为时,欧盟委员便会启动反垄断规制机制,对该种行为进行审查,并对其产生的相应后果进行评估。原则性禁止纵向垄断协议的同时,欧盟委员会与欧洲法院更注重针对案件具体情况的审查,有选择地支持限制协议中的合理部分。欧盟《纵向限制集体豁免条例》为协议双方市场份额设置标准为均不超过30%。
Z公司一案,给包括教育培训机构在内的、采用特许经营商业模式经营的企业,带来的合规启示有:
(1)丰富机构定价方式,避免“一刀切”式的定价协议所带来的企业垄断风险,实现企业精细化管理。
本案中Z公司禁止被特许方价格调整,制定保障价格管控的规章制度等行为引起了相关反垄断机构高度重视。因这种定价行为可能带来市场垄断和排斥竞争后果,反垄断机构多将其性质界定为纵向垄断协议。这提示机构在坚持指导定价,维护机构统一经营模式以及品牌一致性的前提下,也应当充分尊重各方独立地位,注重保障被特许方根据所在地域消费水平和市场需求进行差异化定价的权利,可采取围绕指导定价“浮动定价”等多种方式,发挥价格调整在市场竞争中的积极作用。
(2)灵活运用新《反垄断法》规定的“安全港”规则,大胆探索新商业模式和经营模式,提高经营效率,增强整体竞争力。
安全港规则的具体内涵是,如果经营者在相关市场中的市场份额低于某一标准,则其实施某些不在“核心限制”范围内的横向或纵向限制行为时,由于其在相关市场的份额较小,被认为对相关市场竞争造成的影响非常有限,推定不具有排除、限制竞争的效果,从而不被认定为反垄断法下的横向垄断协议或纵向垄断协议。安全港制度作为反垄断法修订过程中被引入的重要制度,其立法目的在于降低行政执法成本和经营者合规成本。对于在相关市场中份额有限的中小型企业,应当充分利用这一规则为企业经营所赋予的自由度,努力培育企业运营规模效益,通过相关价格条款维护其统一经营模式以及品牌一致性,提升品牌竞争力,为消费者提供更丰富的服务价格选择,活跃市场氛围。
同时应当承认,目前我国《反垄断法》所建立的安全港规则为“弱安全港”,若有证据证明,执法机构仍然有对安全港内行为进行处罚的可能。因此,在实践中,考虑到转售价格维持在适用“安全港”制度进行抗辩时的难度,企业仍应高度重视,在达成协议之前邀请专业律师团队进行反垄断合规审查,密切关注“安全港”制度适用条件细则和相关实践案例,更好评估反垄断风险。
附:参考法条及法条对比
[注]
[1] Monsanto Company, Petitioner v, Spray-rite service Corporation. 465 U.S. 752 (1984).
特别声明:
以上所刊登的文章仅代表作者本人观点,不代表北京市中伦律师事务所或其律师出具的任何形式之法律意见或建议。
如需转载或引用该等文章的任何内容,请私信沟通授权事宜,并于转载时在文章开头处注明来源于公众号“中伦视界”及作者姓名。未经本所书面授权,不得转载或使用该等文章中的任何内容,含图片、影像等视听资料。如您有意就相关议题进一步交流或探讨,欢迎与本所联系。
点击“下方链接”,可查阅该专业文章官微版。
以案说法:特许经营模式下如何实现反垄断合规?
版权声明:我们致力于保护作者版权,注重分享,被刊用文章【特许经营法律法规(以案说法)】因无法核实真实出处,未能及时与作者取得联系,或有版权异议的,请联系管理员,我们会立即处理! 部分文章是来自自研大数据AI进行生成,内容摘自(百度百科,百度知道,头条百科,中国民法典,刑法,牛津词典,新华词典,汉语词典,国家院校,科普平台)等数据,内容仅供学习参考,不准确地方联系删除处理!;
工作时间:8:00-18:00
客服电话
电子邮件
beimuxi@protonmail.com
扫码二维码
获取最新动态
