“
从3月20日以来,关于美国签证的问题,最多网友问老胡的问题就是“美国签证是不是拒签率很高?” 我跟大家统一回答:“对的,确实拒签率很高。“原因是什么?我下面会跟大家讲解,而今天老胡是主要给大家介绍美国商务签证,让大家了解如何成功申请B1B2签证,分享最近成功申请到美签商务签证的案例分享到给大家。
”
ok,先给大家解释一下,为什么3月20-4月15日之前美国签证拒签率会这么高?其实有经常看老胡之前的文章,大家都多少知道原因。具体原因如下:
1、申请人自身条件不符合;单身、白本、存款不足、出入境记录有滞留等等,这肯定是最大的原因。
2、签证官换届影响;美国领馆签证官是每三个月换一次,换届前后两个星期拒签都是非常高的,这老胡之前文章都说过,具体原因大家如果感兴趣可以问老胡,在这里我就详说。
3、中美政策因素;要知道美国已经开放国际旅游的,而中国还没开放,一向讲究对等原则的中美关系,多多少少会受到影响。
言归正传,今天老胡给大家介绍我们如何成功申请到美国商务签证的讲解,最后会给大家分享最近成功的一个实际案例给到大家去参考。
1、美国签证申请表DS160
2、护照首页
3、身份证复印件扫描
4、上次签发的美国签证页扫描(如有)
5、同行人的美国签证页扫描(如有)
如果你的同行人有有效的美国签证页请拍摄同行人的美国签证页。
6、同行人的护照首页扫描(如有)
7、邀请函复印件
邀请函复印件
8、个人英文简历
● 完整详细的英文简历 1、个人教育经历(学校名称 地址 就读日期 所读专业)
2、以往工作经历(公司名称 地址 所任职务 就职年份) 3、 掌握的语言 4、列出以往前往的国家和对应的日期
以上材料都是要提前准备好的,下面的材料是面试的时候必须去携带进入领馆的,才能最大地通过美国商务签证的申请。
1、美国商务签证有效期是1-10年,由领馆审批,需要面试,需要打指纹,停留期1-180天(由移民局官员决定),入境次数为多次入境。
2、申请美国商务签证,你的邀请函、中方公司派遣函、在职证明、个人简历都要按要求做好,不然会很影响你的签证通过率;
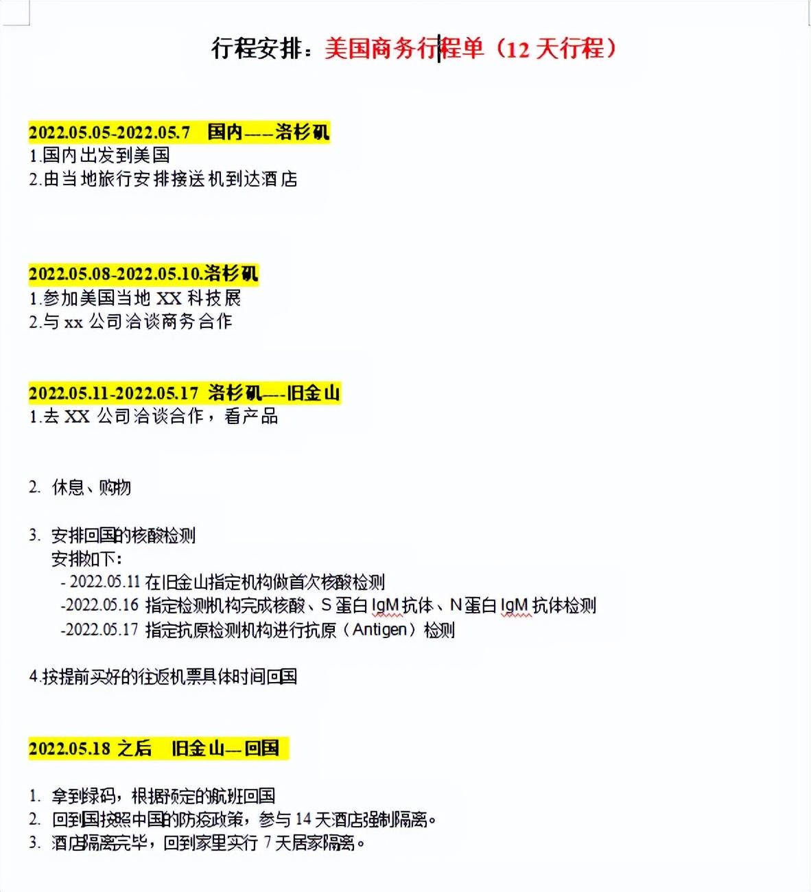
3、申请商务签证之前,你最好提前做好行程单,用来面试,没有合理的行程单,那么就算当场面试通过了收了你的护照,大概率也会要求你回去补材料等。如下图:(客户4月25日、广州领馆面试的)
下面是老胡给大家整理最合规的申请美国商务签证的各类模板,大家如果需要电子文档的可以直接找老胡要。
划重点:
1、以上模板都是只供参考,很多细节都是要根据个人实际情况去安排的。
2、建议如果对美国签证面试不太了解,都要参加培训,跟专业的签证人员去沟通对接如何做好相关的行程单、在职证明、个人简介等等,这些钱是不能省的,老胡对这方面还是比较懂的,大家不懂可以问我。
3、疫情间,政策变化大,行程单一定要有相对应的规划;
一、先给大家说明一下申请人的背景(2022年4月25日 广州面试)
二、培训过程(老胡本人亲自操作)
三、面试过程分享:
点评:
1、刘先生回答第一个问题的时候,整个过程很中规中矩,能主动递交自己的赴美行程单。(这里行程单是一个亮点,培训的时候我跟刘先生沟通起码20多次确定下来的)
2、第二个问题,其实就是签证官对第一个问题挖的一个坑,看你回答如何,回答得好的,就能证明刘先生第一个问题回答的真实性可靠,回答不好估计就要拒签了。幸好,这个问题培训的时候也是提过的,回答得滴水不漏。
3、关于学历,这是刘先生的硬伤,所以回答一定要真实可靠,让签证官看到刘先生是一个靠自己打拼才有今天的成就的。培训的时候也是反复跟刘先生讨论过的,根据刘先生的个人情况去确定好如何回答才能让签证官满意。
4、商务签相对旅游签天然是容易过点的,但是前提你要做好很多细节的文件安排,行程安排,回答问题少提交了,基本回头就给你一张黄单让你回去补材料,发邮件让他们去审核。
版权声明:我们致力于保护作者版权,注重分享,被刊用文章【国际商务谈判案例分析(如何快速拿下美国商务签证)】因无法核实真实出处,未能及时与作者取得联系,或有版权异议的,请联系管理员,我们会立即处理! 部分文章是来自自研大数据AI进行生成,内容摘自(百度百科,百度知道,头条百科,中国民法典,刑法,牛津词典,新华词典,汉语词典,国家院校,科普平台)等数据,内容仅供学习参考,不准确地方联系删除处理!;
工作时间:8:00-18:00
客服电话
电子邮件
beimuxi@protonmail.com
扫码二维码
获取最新动态
