内账跟外账其实学的东西是一样多的,最大的区别就是在于资料的真实程度。
并不是说所有的内账都是违法的,会计人员一旦触犯财经法规不允许的政策,后果也是很严重的,会计可以不做内外账,但是一定要了解内外账的那些套路,防止入坑踩雷!!!
小编今天整理了“内外账”的那些详细套路,不知道的会计要注意了,赶紧来看看到底是怎么回事吧!!!
(文末有惊喜)
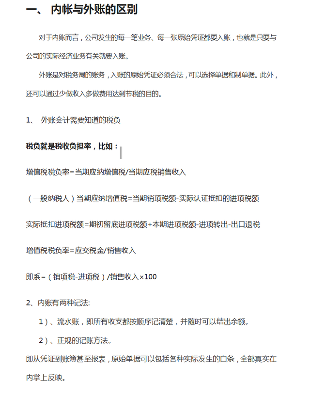
内外账的区别就在于,一个是企业内部的账,主要是给领导看的,而外账就是给税务局的账。
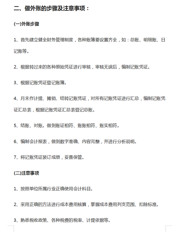
(一)外账步骤
(二)注意事项
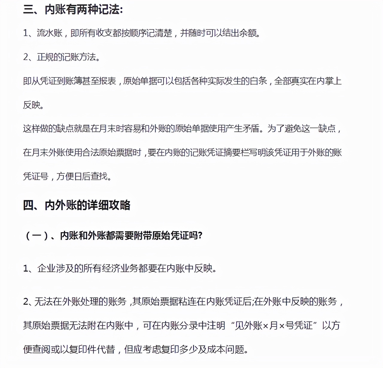
(一)内账和外账都需要附带原始凭证吗?
(二)什么票据可以做外账?
(三)内账和外账的现金日记账的数额(就是库存现金)相差很大怎么办?
(四)做外账跟做内账最大的区别是什么?
(五)内账好做还是外账好做?
(六)外账和内账应该如何分开做?
(七)内账和外账在会计科目设置上有什么区别?
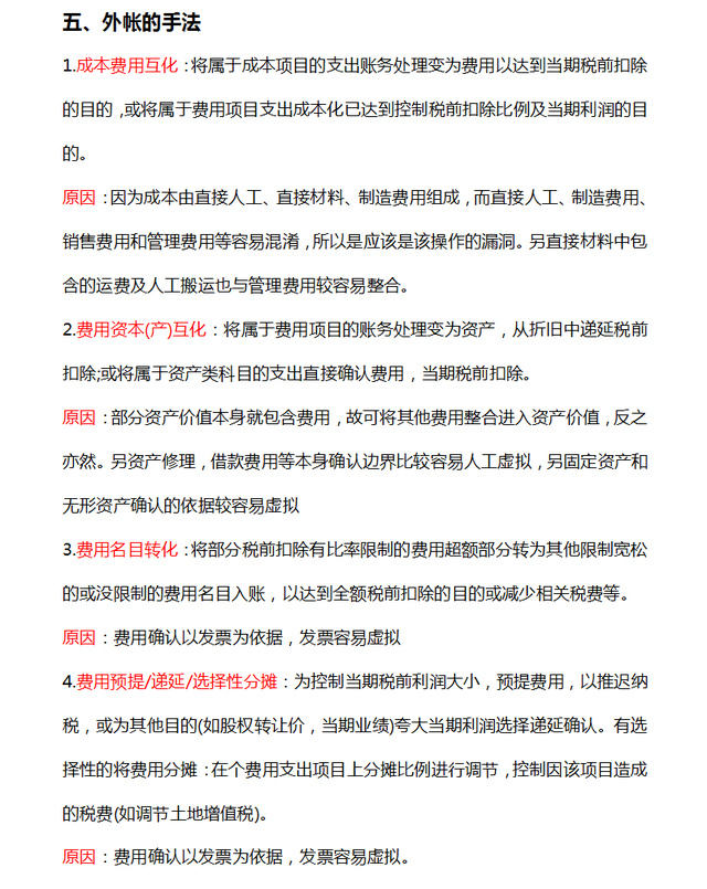
外账严格意义上也是需要一定手法的,需要按照财务相关制度规定来做,这样才能规避风险,做到每张凭证都真实、有效、合理合法。(篇幅限制,只展示部分内容,完整版看文末)
12、13、14.......
内账就是给老板看的,老板能看懂才能更好地掌握企业财务情况,那么这套内账管理系统方便好用,能够更清楚地展示企业财务情况。
成本费用明细表
公司运营情况表
.........
好了,文章篇幅有限,今天的内容就分享到这了,更多知识内容都已整理成资料包,可无偿分享哦!
版权声明:我们致力于保护作者版权,注重分享,被刊用文章【会计外账一整套账流程(内外账)】因无法核实真实出处,未能及时与作者取得联系,或有版权异议的,请联系管理员,我们会立即处理! 部分文章是来自自研大数据AI进行生成,内容摘自(百度百科,百度知道,头条百科,中国民法典,刑法,牛津词典,新华词典,汉语词典,国家院校,科普平台)等数据,内容仅供学习参考,不准确地方联系删除处理!;
工作时间:8:00-18:00
客服电话
电子邮件
beimuxi@protonmail.com
扫码二维码
获取最新动态
