今天给会计朋友们分享一下财务会计、成本会计出纳、会计助理、税务、往来会计和总账会计的工作内容以及流程,各位集美可以看一下不同的会计岗位工作需要做哪些的事情。如果集美是正在找会计工作的可以看一下,了解一下可以根据工作内容决定哪一份工作会更加地适合自己,以后如果想要转岗的话,这样也会清楚以后的工作内容!
会计工作内容流程图
部分资料展示:
(文末可领取完整版资料)
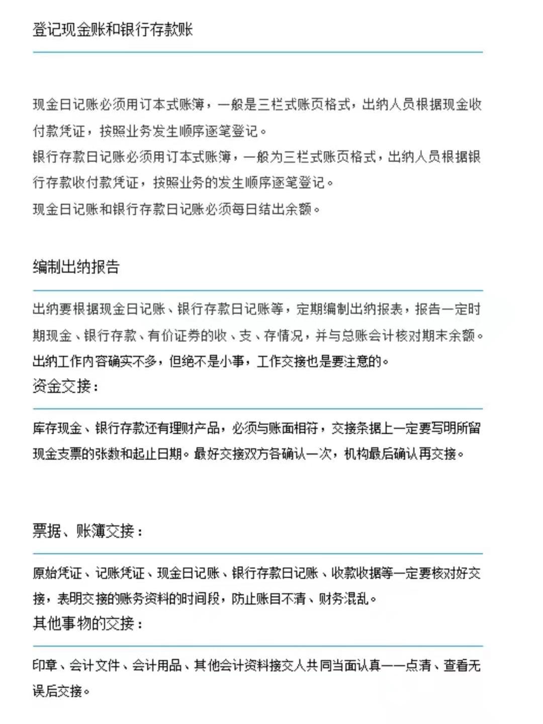
出纳工作及交接流程
成本会计、成本核算工作流程图
税务会计工作流程
总账会计工作流程
外账会计工作流程
......
篇幅有限,会计朋友们资料已经打包好了,想要领取公司全套会计做账流程电子版的朋友,看下方提示免费获取!
获取方式
评论:学习
然后点击小编头像,私信 资料 或 1 都可免费获取!
版权声明:我们致力于保护作者版权,注重分享,被刊用文章【会计外账一整套账流程(连总监都拍手叫好的财务会计全套工作流程图)】因无法核实真实出处,未能及时与作者取得联系,或有版权异议的,请联系管理员,我们会立即处理! 部分文章是来自自研大数据AI进行生成,内容摘自(百度百科,百度知道,头条百科,中国民法典,刑法,牛津词典,新华词典,汉语词典,国家院校,科普平台)等数据,内容仅供学习参考,不准确地方联系删除处理!;
工作时间:8:00-18:00
客服电话
电子邮件
beimuxi@protonmail.com
扫码二维码
获取最新动态
