常砚军(知本咨询国企改革和并购重组专家、项目总监)
背景:日前十三届全国人大常委会第三十二次会议审议了《中华人民共和国公司法(修订草案)》,草案吸收了十八大以来中央和国家关于完善中国特现代企业制度的大量政策、国企改革实践、司法解释和裁判规则,对于国有企业未来发展、改革和依法治企必将产生重大且深远的影响。
审议后向社会公开征求意见的《中华人民共和国公司法(修订草案)》(以下简称“修订草案”)共15章260条,在现行公司法13章218条的基础上,实质新增和修改70条左右,新增和修改的条款中相当一部分事关中国特色现代企业制度的法定化完善。
对国家出资公司而言,将中国特色现代企业制度加速、大幅纳入修订草案时,重大变化主要体现在以下七大方面:
党对国有企业的领导正式法定化
公司治理架构与主体设置发生重大变化
公司治理主体法定职权发生重大变化
公司治理主体议事规则发生较大变化
公司治理主体成员配置、称谓等发生变化
董事会功能定位在公司法层面得以明确
国家出资企业的两方面特别规定
一、强化了中国共产党对国有企业的领导
坚持党的领导,是国有企业的本质特征和独特优势,是完善中国特色现代企业制度的根本要求。
2016年总书记在全国国有企业党的建设工作会议上提出了“两个一以贯之”原则,此后,党的领导融入国企公司治理的政策陆续出台,见图1:
图1:近年来加强党对国企领导的政策脉络
大部分国有企业在深化改革的实践中也普遍增强了党的领导,但是党的领导及其作用发挥在国家法律层面几乎没有规定,现行《公司法》(2018年修订)仅在第十九条规定:
在公司中,根据中国共产党章程的规定,设立中国共产党的组织,开展党的活动。
公司应当为党组织的活动提供必要条件。
单靠这第十九条,可以略显尴尬讲,诸如《国务院办公厅关于进一步完善国有企业法人治理结构的指导意见》(以下简称36号文)要求的“明确国有企业党组织在法人治理结构中的法定地位,发挥国有企业党组织的领导核心和政治核心作用,保证党组织把方向、管大局、保落实。”,在公司法层面尚未明确、直接地法定化。
修订草案的亮点
修订草案在延续保留第十九条(修订草案第十七条)规定的基础上,依据党章规定和36号文要求,增设一条专门明确党在国有企业发挥领导作用。
修订草案第一百四十五条规定:国家出资公司中中国共产党的组织,按照中国共产党章程的规定发挥领导作用,研究讨论公司重大经营管理事项,支持股东会、董事会、监事会、高级管理人员依法行使职权。
这样的规定创下两个“首次”:
首次在公司法层面直接、明确地确立了中国共产党对国有企业(修订草案称之为“国家出资公司”)的“领导”。
首次在公司法层面直接、明确地规定了党“研究讨论公司重大经营管理事项”的法定权利。
此外,还有一个值得注意的表述是,在修订草案的规定中对于发挥党的领导作用并未限定在“党委(党组)”类的党组织形式,而是使用了范围更宽泛的“党的组织”。
由此,对符合《中国共产党国有企业基层组织工作条例(试行)》(以下简称“国企组工条例”)第十五条规定的党支部(党总支),是否可以比照党委(党组)发挥对重大经营管理事项前置研究讨论的领导作用?
而非区别于“研究讨论”的“集体研究把关”作用?
值得进一步观察,修订草案的表述至少可以理解为是“法无禁止”的。
对修订草案进一步完善的建议
需要关注的是,这个“研究讨论公司重大经营管理事项”并未直接、明确地规定是“前置”性程序安排。
即使依据法条中“按照中国共产党章程的规定”,间接跳转至《中国共产党章程》(以下简称党章)后也未能找出“前置”性规定的明确表述。
党章第三十三条第二款规定:国有企业党委(党组)发挥领导作用,把方向、管大局、保落实,依照规定讨论和决定企业重大事项。……参与企业重大问题的决策……。
目前修订草案正向社会公开征求意见,为了进一步提高“权责法定、权责透明、协调运转、有效制衡”的程度,笔者建议,修订草案在进一步修改完善时可以考虑明确规定党组织前置研究讨论的程序。
可以参照国企组工条例第十三条非常明确的表述方式:
国有企业……党组织研究讨论是董事会、经理层决策重大问题的前置程序……。
也可以参照国企组工条例第十五条可以正常逻辑推定为“前置”的表述方式:
国有企业重大经营管理事项必须经党委(党组)研究讨论后,再由董事会或者经理层作出决定。
修订草案第七十四条新增规定了股东会、董事会决议不成立的四种情形,笔者建议可以考虑增加第五种情形:
依照本法和公司章程规定,应当履行中国共产党的党组织前置研究讨论的事项,董事会实际未履行前置研究讨论程序作出决议。
允许公司选择单层制治理模式
美国及学习美国公司治理模式的国家和地区在公司法人治理结构中不设监事会,为便于国内企业走出去和外商到我国投资,同时结合国有独资公司、国有资本投资运营公司董事会建设的探索实践,修订草案允许公司选择只设董事会、不设监事会的单层制治理模式。
修订草案第六十四条第二款规定:在董事会中设审计委员会的有限责任公司,可以不设监事会或者监事。
修订草案第一百二十五条第二款规定:设审计委员会且其成员过半数为非执行董事的股份有限公司,可以不设监事会或者监事,审计委员会的成员不得担任公司经理或者财务负责人。
换言之,如果不设监事会或者监事,则董事会中应当设立审计委员会。
股份有限公司不再全部都设股东会
现行公司法对股份有限公司的发起人数最低要求是2人,修订草案允许设立1人股份有限公司,意味着以后的股份有限公司不再都设股东会这种形式的权力机构。
修订草案第九十三条规定:设立股份有限公司,应当有一人以上二百人以下为发起人,其中须有半数以上的发起人在中华人民共和国国境内有住所。
一个自然人或者一个法人以发起设立方式设立的股份有限公司为一人股份有限公司。
三、治理主体法定职权发生重大变化
与现行公司法相比,修订草案对董事会和经理职权的表述或规定发生了重大变化,总体上为公司释放出更多的自主或自治空间,尤其是对董事会。
三会一层职权的有关变化,以有限责任公司为例,对照分析如下:
☑股东会职权方面:继续保留列举性表述,基本不变。
表1:股东会职权规定对照表
☑董事会职权方面:现行公司法采用了职权事项清单式列举性表述方式,但修订草案则采用了股东会职权除外式概括性表述,为董事会权利更加自主、更大空间的配置提供了重要的法律基础或支撑,也为做实董事会、切实发挥董事会的作用提供了坚实的法律基础。
表2:董事会职权规定对照表
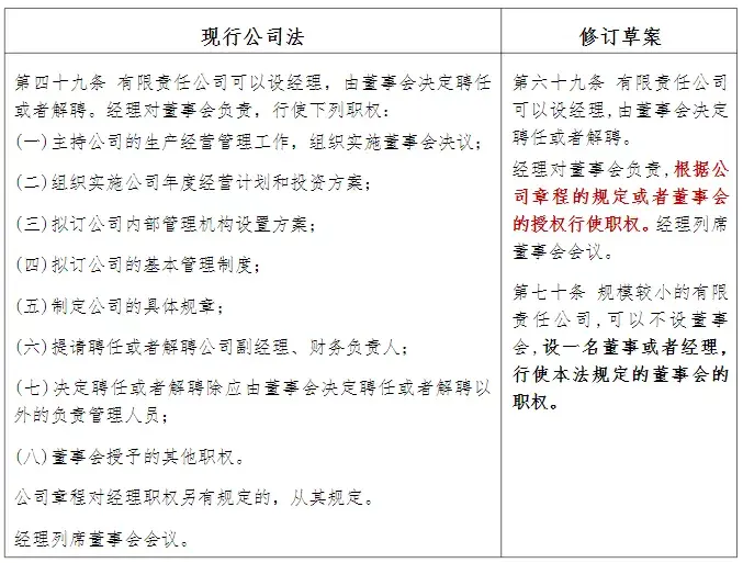
☑经理职权方面:现行公司法采用了职权事项清单式列举性表述方式,但修订草案则采用了概括性表述,而且强调了设董事会公司经理的职权来自于章程规定或董事会授权。
由此,未来董事会向经理(层)的授权将至关重要。
修订草案还创新性地规定,对于不设董事会的公司的经理,可以“行使本法规定的董事会的职权”。
表3:经理职权规定对照表
☑监事会职权方面:继续保留职权事项清单式列举性表述方式,表述,基本不变,修订草案增加了监事会要求董事、高级管理人员提交执行职务报告的权利,增强了监事会有效发挥监督作用的法律保障和行权抓手。
表4:监事会职权规定对照表
有限责任董事会议事规则增加强制性新要求
修订草案第六十八条规定:董事会会议应有过半数的董事出席方可举行。董事会作出决议,必须经全体董事的过半数通过。
现行公司法对有限责任公司董事会未明示有效会议和决议通过的规定。
可由企业自行规定采用电讯方式进行开会表决
随着电子通讯技术的成熟商用和近年来新冠疫情对现场聚集性会议的不时冲击,修订草案允许企业自行规定是否电子通讯方式进行开会或表决。
修订草案第七十六条规定: 股东会、董事会召开会议和表决,可以按照公司章程的规定采用电子通讯方式。
董事会人数取消了上限,降低了下限
现行公司法对有限公司董事会成员人数的规定为三人至十三人,股份有限公司则为五人至十九人。
修订草案取消了成员人数上限,对股份有限公司降低了成员人数下限。
修订草案第六十三条规定:董事会成员为三人以上。
修订草案第一百二十四条规定:股份有限公司设董事会,其成员为三人以上。
职工董事的配置不再按所有制类型和企业组织形式差异化处理
现行公司法第四十四条第二款规定:两个以上的国有企业或者两个以上的其他国有投资主体投资设立的有限责任公司,其董事会成员中应当有公司职工代表;其他有限责任公司董事会成员中可以有公司职工代表。
第一百零八条规定:股份有限公司……董事会成员中可以有公司职工代表。
为更好保障职工参与公司民主管理、民主监督,修订草案扩大了设置职工董事的公司范围。
综合修订草案第六十三条和第一百二十四条的规定:职工人数三百人以上的公司,其董事会成员中应当有公司职工代表;其他公司董事会成员中可以有公司职工代表。
股份有限公司的权力机构名称不再差异化称谓
现行公司法对有限责任公司的权力机构称为“股东会”,而对股份有限公司的权力机构则称为“股东大会”。
修订草案不再区分组织形式,统一称呼为“股东会”。
修订草案第一百一十四条规定:股份有限公司股东会由全体股东组成。股东会是公司的权力机构,依照本法行使职权。
不设董事会的董事不再明确称为执行董事
现行公司法第五十条对股东人数较少或者规模较小的有限责任公司,可以设一名“执行董事”,不设董事会。执行董事可以兼任公司经理。
修订草案第七十条规定:规模较小的有限责任公司,可以不设董事会,设一名董事或者经理,行使本法规定的董事会的职权。
现行公司法只对股东会明确规定了功能定位(权力机构),对董事会的定位则未明示。
修订草案第六十二条首次从公司法层面明确了有限责任公司的董事会是公司的“执行机构”。
这与国企改革政策定位的“(经营)决策机构(或主体)”在用词上有些差别。
修订草案关于董事会是执行机构的用词与2021年1月1日起施行的《中华人民共和国民法典》保持了一致。
《民法典》第八十一条:营利法人应当设执行机构。
执行机构行使召集权力机构会议,决定法人的经营计划和投资方案,决定法人内部管理机构的设置,以及法人章程规定的其他职权。
执行机构为董事会或者执行董事的,董事长、执行董事或者经理按照法人章程的规定担任法定代表人;未设董事会或者执行董事的,法人章程规定的主要负责人为其执行机构和法定代表人。
从股东会与董事会的委托代理关系角度讲,董事会受托经营,对股东会负责,当然是股东会的执行机构。
只是一般现代公司经营管理任务繁重,董事会进一步委托了经理层作为自己的“执行机构”执行日常生产经营的管理,自己专注于定战略、做决策和防风险等公司中观层面的经营决策。
为避免与目前企业改革政策中广泛地将经理层定位为“执行机构”的说法发生混淆,笔者建议,修订草案在进一步修改完善时可以考虑与现行政策及大家习惯性的说法保持一致:将董事会定位为“经营决策机构”,将经理层定位为“执行机构”。
通过深入总结国有企业改革成果和探索实践的成功经验,在现行公司法第二章(有限责任公司的设立和组织机构)第四节关于“国有独资公司的特别规定”的基础上,新设“国家出资公司的特别规定”专章,其特别规定的“特别”之处突出体现在以下两方面:
一是,两项扩围
扩围1:国资公司全覆盖。
为适应近年来国家出资公司股权多元化增多的发展趋势,尤其是按照专业化重组而来的新设股权多元化国家出资公司,将国资公司特别规定的适用范围由现行公司法的国有独资公司,扩大到国有控股公司。
扩围2:公司制企业全覆盖。
修订草案对国有出资公司的特别规定从仅适用于有限责任公司的单一组织形式,扩展到股份有限公司。
修订草案第一百四十三条第二款规定:本法所称国家出资公司,是指国家出资的国有独资公司、国有资本控股公司,包括国家出资的有限责任公司、股份有限公司。
二是,国有独资公司外部董事过半数要求的法定化
现行公司法没有“外部董事”的规定,修订草案将近年来国企改革中关于外部董事的政策或规范性文件的要求上升到法律层面,强制性要求的法律效力位阶显著增强。
修订草案第一百四十九条第二款规定:国有独资公司的董事会成员中,应当过半数为外部董事。
公司法是社会主义市场经济制度的基础性法律,自1993年制定公司法以来,本次修改属于第六次修改。
本次修订将近年来深化国有企业改革的大量政策主张和改革实践成果,按照依法治国和依法治企的要求上升并巩固为国家法律,对于国有企业影响尤其重大,非常有必要深入学习,及早做好适应性调整的准备。
版权声明:我们致力于保护作者版权,注重分享,被刊用文章【2018公司法修改内容(公司法修改最新解读)】因无法核实真实出处,未能及时与作者取得联系,或有版权异议的,请联系管理员,我们会立即处理! 部分文章是来自自研大数据AI进行生成,内容摘自(百度百科,百度知道,头条百科,中国民法典,刑法,牛津词典,新华词典,汉语词典,国家院校,科普平台)等数据,内容仅供学习参考,不准确地方联系删除处理!;
工作时间:8:00-18:00
客服电话
电子邮件
beimuxi@protonmail.com
扫码二维码
获取最新动态
