编辑导语:随着互联网时代的发展,看医生已经可以通过线上APP进行问诊,本文作者以好医术APP为例,分析了好医术APP的产品功能架构、以及做出了市场分析等,一起来看一下。
随着互联网的发展,医生学习已不止局限于线下,好医术是一款可以为医生提供专业职业教育的APP,本文是关于好医术APP的产品分析报告,以下内容基于本人浅显的理解和网络公开资料,不足之处请多多指点。
好医术APP产品分析报告主要有五个部分:
对这五部分进行分析,借此机会望结识更多业内朋友,与大家多交流共同探讨!
一、产品功能架构
1. 产品功能结构图
好医术APP主要有四个页面:首页页面、学习页面、商城页面、我的页面。
“首页”页面主要用于课程推荐;“课程页面”主要在于已购课程、学习记录;“商城”页面主要在于购物;“我的”页面主要在于进行个人设置。
从产品拆分的角度来说,好医术APP最主要的功能就是学习课程,从而延伸出其它功能,比如:直播课程、线下课程、商城购物、同行交流。
2. 产品画像
好医术是一个为医生提供学习服务APP,链接业内顶级专家,为广大基层医生提供专业的医学教育,核心功能包括直播课、学习班、训练营、商城。
3. 商业模式
好医术链接了国内外顶级专家和基层医生,核心用户群以住院医师、主治医师、副主任医师,主要解决医生渴望学习自我提高的需求,在运营推广方面,主要通过行业KOL产出高质量的课程、医生同道之间互相交流全网进行内容传播,拉新引流。
好医术的商业模式
4. 用户使用路径
站在用户的角度,人们通常在什么情况下会打开好医术APP?
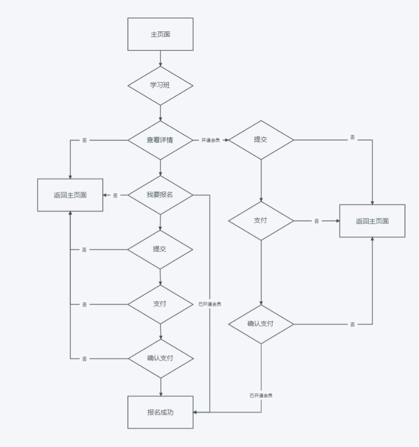
医生想要了解最新的用药方法、手术技术;医生计划出行参加学习班;医生查看感兴趣话题的直播回放;关注的KOL最新课程安排;购买书籍、器械;药企器械商了解同行近期学术规划。从上述角度来看,基本上有三种用户使用路径:“看直播”、“报名线下课程”、“购买书籍”。
“看直播”用户使用路径:
报名线下课程:
购买书籍:
5. 产品拆解
通过墨刀软件临摹,对好医术APP进行全面拆解。
以下展示部分产品原型:
二、市场分析
1. 目标市场分析
好医术APP最初做微课堂实用课程分享,就像其他在线教育发起者一样,都是重点放在一个点上,为了将医生教育做得更好,在2017年8月27日第版本2.4.0里面,增加了病例讨论、学术文章、并将实战培训分成培训课堂和医院进修两部分。
好医术在做好骨科医生教育的同时,也在发展心血管课程,未来将会帮助更多科室的更多医生学习与转变,经过四年的教学研发, 形成一套全新的执业医生技能教学体系,线上教育与线下练习并重,通过“测”“学”“练”“战”标准化流程打造医生学习闭环。
不仅仅是好医术,其他类似的医生在线教育平台也朝着多元化的方向发展,在线教育使得接受教育从单纯的面授转变为可以通过直播录播等方式,使得更多的人花更少的时间成本获得更优质的教学内容。
在《2016年中国互联网医疗医生需求洞察报告》中可以看到医生对于学习和进修的需求之广。公开数据显示,我国医生职称分布呈金字塔状,2014年我国初级、中级、副高和正高级医师占比分别为46.3%、30.3%、12.7%和4.5%。
医生主要学习途径转至线上,专业媒体、教育平台使用率高,调研数据显示,互联网已经成为医生人群主要的学习途径,其中在线医学专业媒体、在线教育平台、在线文献数据库和在线社区或社交APP是医生主要的学习方式,占比分别为58.2%、40.2%、39.7%和34.8%。
近九成医生参与移动医疗,且多数安装两款以上医疗类APP,同行推荐是医生了解互联网医生服务主要途径医生人群平均每周医学在线10.57小时。
调研数据显示,医生认为互联网的价值主要体现在:
互联网为医生提供便捷获取医学资讯的渠道;基于互联网开发的软件或应用提高了医生的工作效率;互联网为医生提供丰富的学术知识和便捷的学习途径;互联网为医生提供交流平台,使同行交流和医患沟通更畅通。
随着互联网逐步发展,医生学习平台如雨后春笋般一个接着一个出现在医生的日常生活中。
杏树林主打“医口袋”、“病例夹”、和“医学文献”三个APP为医生提供集病历管理、患者随访、科室协作于一体的临床效率提升工具,以及集医学图书、经典病例库、药典、医学文献、专家答疑于一体的临床能力提升工具。
医脉通致力于“做医生的临床决策好帮手”,PC端:医脉通网站,主要功能包括医学资讯、医学会议、病例读片、临床指南、期刊文献、e讲堂、e调研、e信使等频道,另外还有医学文献王、全医药学大词典等工具软件;移动端:全医药学大词典、用药参考、临床指南、医脉通、医学计算公式和检验助手等。
2. 边界市场分析
在线教育模块大家一直在尝试的点就是实操模块,如何能够增强用户黏性,提高用户在平台的留存时间。
好医术依托自家公众号和线下学习班搭建社群,参加学习班后会群聊进行讨论,包括手术、病例读片等基于内容的分享
那么医学教育的实操模块现状如何呢?
我们依旧以好医术来举例:
1)好医术实操模块用户使用路径
2)流程分析
好医术在做训练营这块有多重尝试,通过线上学习,线下模拟,刻意练习,名师反馈,打造学习闭环。
3. 产品数据表现
好医术APP作为一款医生学习的APP,在医疗(免费)榜上排名283名,有着庞大的用户群体。
(注:数据来源于七麦数据,该数据为实时数据)
评分数据来源于APPStore中展示的应用的评分。总的来说,好医术评分比较高,说明好医术在医生教育方面的确很厉害。
三、用户分析
1. 产品定位
好医术目前拥有数十万医生用户。
2. 用户分析
1)用户量
好医术2021年整年的用户量呈现稳定上升趋势,一方面2021年推出测”“学”“练”“战”标准化流程,另一方面受疫情影响,线上学习的需求日益增加。
2)用户性别
使用好医术APP的大部分用户为男性,骨科医生以男性为主,心血管、口腔、医美、肿瘤等科室女性比例相对较高。
3)用户分布区域
好医术APP的使用人群主要分布在山东、河南、广东、浙江、江苏等区域,山东和河南用户最热爱学习。
3. 用户画像分析
(数据来源于丁香园)
1)用户使用场景
早上起床或者上班路上,点开好医术APP/公众号查看早读文章,通过碎片化学习,培养用户习惯;晚上下班后的晚饭时间,看看最新的直播课程从中获益,直播时间通常为工作日晚上1-2h或者周末的2-4h,时间上契合了医生的休息时间;近期有出行参加学术会议的计划,打开好医术APP看看有没有感兴趣的学习班,参加线下学习班,有丰富的提问机会,与顶尖专家面对面交流,结识医生同道,共同学习交流进步;想要参加线下训练营,学习并实践新的手术技术,任何一门技术都需要实践出真知,医院内可以参与的实操机会有限,好医术能够搭建起这样一座桥梁,使其具有核心竞争力;查看近期病例分析,学习理论知识以外,了解顶尖专家的用药方案,以膝关节胫骨平台骨折手术中的鸡尾酒疗法为例,在骨科领域,“鸡尾酒”指将混合的局麻药物(主要为罗哌卡因/布比卡因、糖皮质激素、吗啡类药物等)混合后利用局部浸润麻醉(LIA)技术注射于膝关节周围,起到术后镇痛的作用,不同医生在何时何处注射,各有不同,医生在学习的过程中能够取他人之所长,结合临床经验,能从中获益;想要与国外骨科领域的专家交流,好医术邀请到众多国外顶尖专家在平台上授课,同声传译实时翻译协助交流。2)典型用户分析
张三,某三甲医院规培生,骨科,平时在医院协助主任查房、写病历、轮班等,经常会在好医术上观看直播课程,充实自己李四,某县级医院主治医师,骨科,低年资,按照手术分级管理制度,可主持二级手术,在上级医师临场指导下,逐步开展三级手术,希望从直播课、学习班上学习头部专家的经验赵五,某县级医院副主任医师,好医术忠实用户,每天早上六点半准时查看公众号早读文章推送王六,某三甲医院中高年资医生,在脊柱领域有一定经验沉淀,主动创作动力较强,期待提升学术端影响力。四、功能分析
好医术APP主要功能正如它的名字“好医术”一样,打造一所没有围墙的医学院,帮助医生高效提升医术,不仅有多种类型的课程,还有商城等衍生功能。
好医术APP与其他家平台不一样的点在于,全新的执业医生技能教学体系,线上教育与线下练习并重,通过“测”“学”“练”“战”标准化流程打造医生学习闭环。
最终调研结果如下:
针对医生在线学习:目前医生在线学习有很多平台,课程质量良莠不齐,以同行推荐为主,有些同道希望能提高自己的专业水平,会根据不同的平台,有针对性的学习。针对好医术的产品使用者:好医术深耕于骨科领域,有多种类型的课程可供学习,有很多医生是好医术的忠实粉丝。1. 首页功能
1)启动页:用户在每一次打开APP后,弹出5秒启动页,通常为近期促销活动、3天内直播课;
2)弹窗:仅在用户当日首次进入APP时弹出;
3)直播间:通过精美的kv吸引用户,激发用户兴趣;
4)详情页:展示专家的医院、职称、照片等信息,主要是获取用户新人,提高直播的权威度。
5)预约按钮:提醒用户预约,设置提醒,并鼓励用户邀请好友共同观看;
6)直播页:左上角是专家的实时视频,左下角是专家的姓名、医院、职称等信息,右边为课件分享,用户可以讨论,也可以提问交流;
7)回放:画面布局同直播页,突出显示邀请好友共同学习,下载、收藏。
直播是用户获取、激活、留存、传播的重要手段。
2. 商城功能
为用户保留搜索记录,提供友好的用户体验;通过专题、作者用到用户,快速激发用户兴趣;采用模糊搜索,自动关联,帮助用户精准搜索。
3. 我的功能
1)用户中心:个人资料;通知
数据面板展示了学豆、优惠券、余额等信息,简洁明了;个人信息页支持用户选择擅长的业务领域、手术日;直播课程及活动的通知推送。
2)观看记录:收藏;下载。
观看的记录显示在列表中,点击可以继续观看。收藏内容列表,可继续观看;下载内容列表,可继续观看
3)学豆
学豆包含了用户签到、分享任务、兑换内容,是实现用户留存、激活和传播的重要方式
4)好医术的课程很多,但是对于新用户来说很不友好,课程分为公开课、案例课、会员课、学习班、训练营,案例课需开通会员,与会员课会员有所区别,学习班会员可免费参加,大骨科会员与亚专业会员对应不同的课程,训练营需另行收费,收费细项较为复杂,对于新用户来说,使用时可能产生误解,可以从收费角度进行优化。
五、总结
好医术APP目前在医生执业教育领域软件中占有一席之地,同时也在大力发展训练营等全新模式,在发展骨科医生教育的同时,开设了心血管、医美、口腔、肿瘤等科室的执业教育,未来将会帮助更多科室的更多医生学习与转变。
好医术的技能教育体系线上教育与线下练习并重,通过“测”“学”“练”“战”标准化流程打造医生学习闭环,从中可以看出,好医术APP是一家以用户需求为主导,市场反馈为更迭的的平台。
本文由 @云裳 原创发布于人人都是产品经理,未经许可,禁止转载。
图来自 Unsplash,基于CC0协议。
版权声明:我们致力于保护作者版权,注重分享,被刊用文章【好用的初级会计app(好医术APP产品分析报告)】因无法核实真实出处,未能及时与作者取得联系,或有版权异议的,请联系管理员,我们会立即处理! 部分文章是来自自研大数据AI进行生成,内容摘自(百度百科,百度知道,头条百科,中国民法典,刑法,牛津词典,新华词典,汉语词典,国家院校,科普平台)等数据,内容仅供学习参考,不准确地方联系删除处理!;
工作时间:8:00-18:00
客服电话
电子邮件
beimuxi@protonmail.com
扫码二维码
获取最新动态
