法规是二级建造师必考科目,这部分难度系数比较大。出题都是选择题,考点重复较多,易考题型、易错题目、都是注意事项,考生们考前必做练习。怎样找对合适的题型做练习?
这套二建法规冲刺卷来帮你有效备考,它包含了单项选择、多项选择以及答案解析。题型多样化,答案解析清楚明了。是考生备考的不二之选。
【完整版文末领取】
二建法规冲刺卷
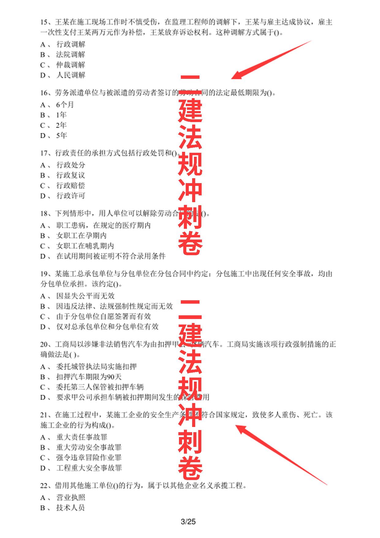
单项选择题
单项选择题
单项选择题
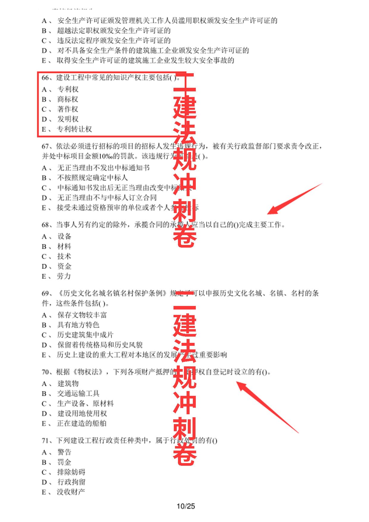
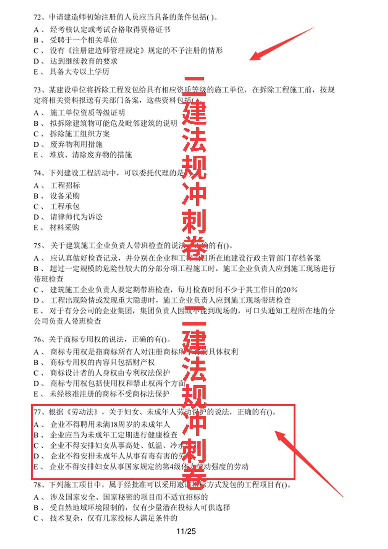
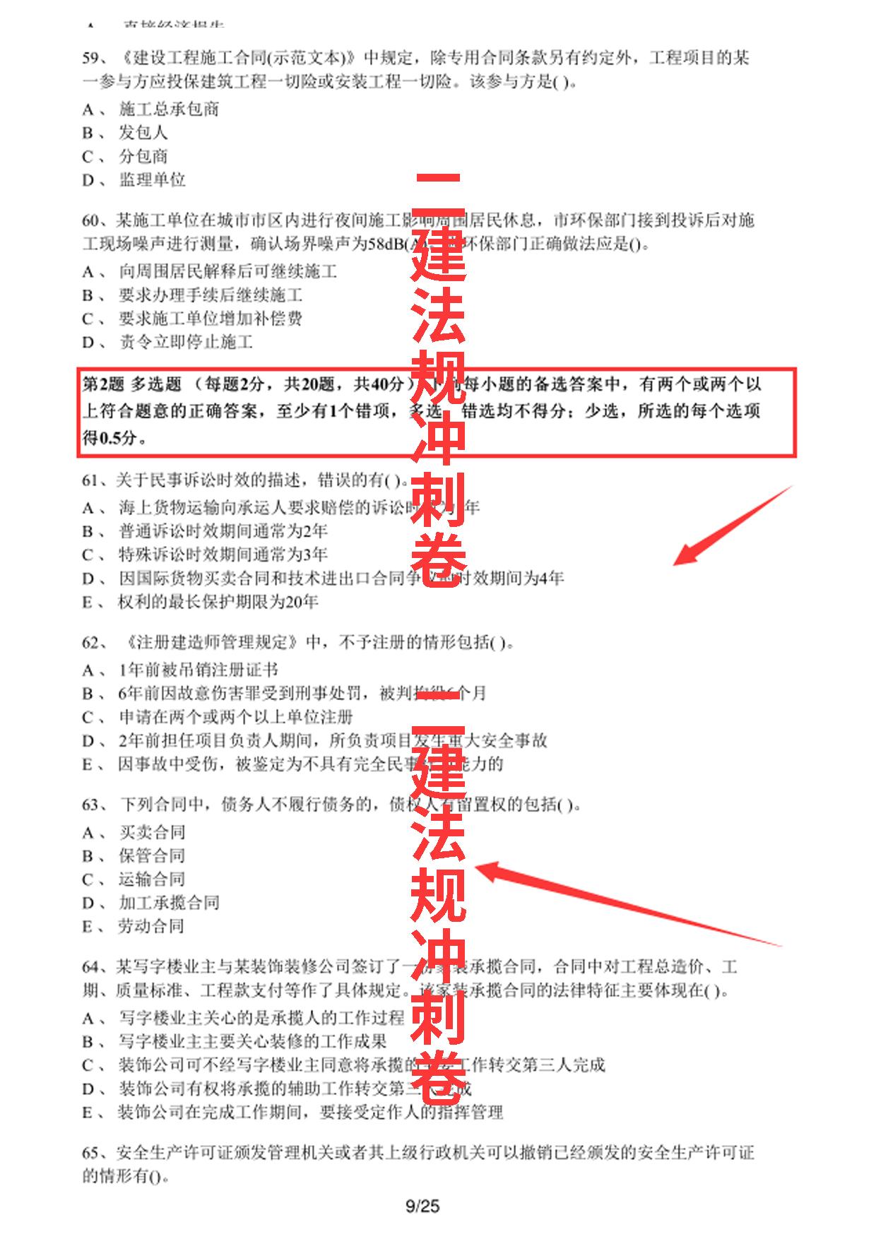
多项选择题
多项选择题
多项选择题
答案解析
答案解析
这套法规冲刺卷题型丰富,答案解析清楚明了,很适合二建考生学习。电子版可直接打印使用,赶快收藏起来吧!
【完整版领取方式】
二建法规冲刺卷
版权声明:我们致力于保护作者版权,注重分享,被刊用文章【二建法规题型(二建法规冲刺卷题型多样化)】因无法核实真实出处,未能及时与作者取得联系,或有版权异议的,请联系管理员,我们会立即处理! 部分文章是来自自研大数据AI进行生成,内容摘自(百度百科,百度知道,头条百科,中国民法典,刑法,牛津词典,新华词典,汉语词典,国家院校,科普平台)等数据,内容仅供学习参考,不准确地方联系删除处理!;
工作时间:8:00-18:00
客服电话
电子邮件
beimuxi@protonmail.com
扫码二维码
获取最新动态
