税务会计是干什么的?简单地说税务会计负责的就是企业的纳税申报这块的工作。往细了说,抄税、报税、税款的缴纳;财务发票的购买、开具和税金的计算;会计报表的填写和计算......这些都是要会的。
做税务会计,还要了解相关的税务政策,及时地根据政策来做好税务工作。(文末学习)
我之前也在一个小公司做过税务会计的工作,就是每天开开票、按时报报税,工作简单,工资连3500都不到。
税务会计这个岗位,有拿高薪的,但都是一些大公司,对工作的内容也把得比较严,小公司就没那么多了。所以说做税务会计想要拿高薪,就要找个大公司,同时也要努力地提升自己,不然落后的就是自己了。
今天我就分享一些税务会计的工作经验,一起来看看吧~
一、抄税
二、抵扣
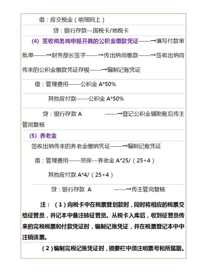
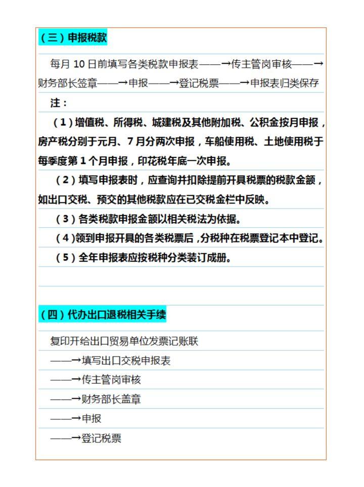
三、申报税款
四、代办出口退税相关手续
五、税款交纳
六、发票的领购及使用
七、税务会计的管理性工作
八、税务会计的岗位工作要求
按《发票使用明细表》格式录入当月已开具的发票
每月10日前填写各类税款申报表
月末根据当月开票及抵扣情况、税款交纳计划等预计下月税款所需资金
税务会计常用的发票管理系统:
......
篇幅有限,税务会计的工作经验就先给大家总结到这里了,希望能帮到大家。
版权声明:我们致力于保护作者版权,注重分享,被刊用文章【税收会计(税务会计虽然工资高)】因无法核实真实出处,未能及时与作者取得联系,或有版权异议的,请联系管理员,我们会立即处理! 部分文章是来自自研大数据AI进行生成,内容摘自(百度百科,百度知道,头条百科,中国民法典,刑法,牛津词典,新华词典,汉语词典,国家院校,科普平台)等数据,内容仅供学习参考,不准确地方联系删除处理!;
工作时间:8:00-18:00
客服电话
电子邮件
beimuxi@protonmail.com
扫码二维码
获取最新动态
