中级会计考试也近在眼前了,小伙伴们都备考得怎么样了呢?
对于中级会计实务要掌握一定的方法去备考,不能一味地学习!抓住重点进行学习!
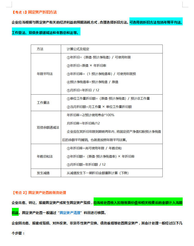
今天小编就给大家分享会计实务必刷的100个考点,相信大家一看即懂!!
(文末可无偿分享完整版)
....由于篇幅有限就不一一展示了!
需要进行重点进行备考哦!感觉不错的小编可以无偿分享中级会计实务100个考点哦。
版权声明:我们致力于保护作者版权,注重分享,被刊用文章【中级会计实务视频(中级会计学霸)】因无法核实真实出处,未能及时与作者取得联系,或有版权异议的,请联系管理员,我们会立即处理! 部分文章是来自自研大数据AI进行生成,内容摘自(百度百科,百度知道,头条百科,中国民法典,刑法,牛津词典,新华词典,汉语词典,国家院校,科普平台)等数据,内容仅供学习参考,不准确地方联系删除处理!;
工作时间:8:00-18:00
客服电话
电子邮件
beimuxi@protonmail.com
扫码二维码
获取最新动态
