不少会计都有这样的疑问,我们公司刚买的办公设备,花了几千块,能算固定资产吗?固定资产有什么标准吗?在财务上如何处理?别着急,今天我们一起来学习《会计准则第4号—固定资产》。
从定义上来看,固定资产具有3个特征:
1、持有的目的是为生存产品、提供劳务、出租或经营管理,而不是为了出售;
2、使用寿命超过1年;
使用寿命,是指企业使用固定资产的预计期间,或者该固定资产所能生产产品或提供劳务的数量。
3、是有形资产,也就是能够看得见、摸得着的。
企业的某一项资产要作为固定资产加以确认,除了符合定义外,还要同时满足两个条件:
一是该资产有关的经济利益很可能流入企业;
二是该固定资产的成本能够可靠地计量。
注意:固定资产也是“固定资产”会计科目,用以核算企业持有的固定资产原值,该科目借方表示固定资产的增加,贷方则表示固定资产减少,期末余额一般在借方。
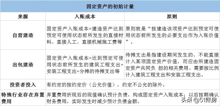
固定资产应当按照成本进行初始计量。固定资产取得方式不同,其成本构成也不同。
1、外购固定资产的成本
包括购买价款、相关税费、使固定资产达到预定可使用状态前所发生的可归属于该项资产的运输费、装卸费、安装费和专业人员服务费等。
企业购买的固定资产,有的买回后可以直接投入使用,因而可以立即形成固定资产;而有的固定资产在购买后还需要安装。因此,两种情况下的会计处理是不一样的。
此外,企业购买固定资产时,可能会遇到以下两种特殊情况:
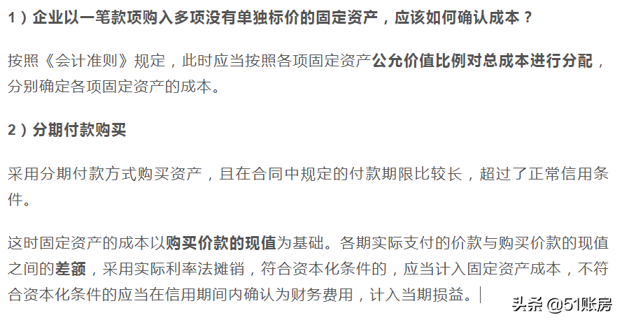
1)企业以一笔款项购入多项没有单独标价的固定资产,应该如何确认成本?
2、其他方式取得的成本
今天的分享就到这里了,这期给大家介绍了固定资产的定义、固定资产的确认及初始计量,下一期继续跟大家分享固定资产折旧的相关知识。
更多会计准则解读内容,请关注【51账房】。
版权声明:我们致力于保护作者版权,注重分享,被刊用文章【固定资产会计(会计实务)】因无法核实真实出处,未能及时与作者取得联系,或有版权异议的,请联系管理员,我们会立即处理! 部分文章是来自自研大数据AI进行生成,内容摘自(百度百科,百度知道,头条百科,中国民法典,刑法,牛津词典,新华词典,汉语词典,国家院校,科普平台)等数据,内容仅供学习参考,不准确地方联系删除处理!;
工作时间:8:00-18:00
客服电话
电子邮件
beimuxi@protonmail.com
扫码二维码
获取最新动态
