2021中级会计考试倒计时7天,大家做好迎接考试的准备了吗?
今年受疫情影响,多地对参考条件提出更严格的要求,如果你的材料没带齐,可能连考场都进不去。
那么本期,赶紧跟随之了君了解下“中级考前5大注意事项”吧~确保自己可以顺利考试!
考试时间
2021年中级会计考试考三科,共分三个批次,各科目时间安排如下:
命题依据
2021年度中级会计资格考试命题以2021年度中级会计资格考试大纲为依据,考试内容不超出考试大纲的范围。
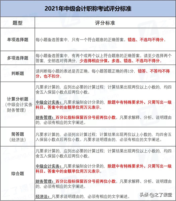
题型及评分标准
各科目题型具体分值:
客观题实行计算机阅卷,主观题实行计算机网上人工阅卷。各科目题型具体评分标准:
准考证、有效身份证要带齐
中级考生,须携带有效身份证件和准考证才能参加考试。其中有6点需要大家特别注意:
①检查准考证是否是最终版准考证(以湖南为例,需要提供8月21日之后的准考证);
②核对准考证信息是否有误,如有错误及时向当地财政局申请修改;
③检查身份证是否过期,到期(或遗失)要尽快补办,来不及补办的须到公安部门补办临时身份证(通常须2个工作日时间);
④准考证背面千万不能写字,否则会按违规处理;
⑤打印准考证必须统一使用A4纸打印,无需剪裁,不分正反面,黑白或彩色均可;
⑥准考证一定要有备用的,建议打印至少2份。
提前准备健康码&承诺书
受疫情影响,所有考生需要提前申领健康码,准备多个一次性医用口罩,体温不高于37.3℃才能参加考试;另部分省份还需打印《安全承诺书》/《监测表》等文件。
注意:每个地区的要求不同,大家要多关注各自所在地财政局发布的防疫要求公告,按照最新公告准备所需材料。
提前熟悉机考操作
中级会计考试在计算机上进行。为保证在正式考试中,顺利操作系统,快速答题,考生在考前一定要熟悉机考的答题界面以及各种功能,将公式、符号、输入法、答题方法等摸清楚,尤其是新手考生。
提前1小时到达考场
根据各地区的防疫要求公告显示,很多考区要求至少提前1小时到达考场。为了避免其他状况发生,建议大家都按照要求提前到达,以免误考。
提前熟悉考场路线
准考证上会载明考试地点,同学们一定要提前去熟悉考场的位置和路线,还要估算一下住宿点距考场的距离,选择合适的交通方式,考虑堵车的因素,不要迟到。
考前身体不适需要报备
考生考前14天内如出现发热、干咳、乏力、嗅觉味觉减退、鼻塞、流涕、咽痛、结膜炎、肌痛和腹泻等身体状况异常应及时就诊排查,并主动向报名所在地的市会计考办报备。
市会计考办根据当地疾控机构和医疗机构等专业评估建议,在保障广大考生和考试工作人员生命安全和身体健康前提下,综合研判评估判断考生是否具备正常参加考试的条件。
进退场时间
由于疫情原因,部分考区(北京等)开始前30分钟入场改为60分钟入场,同学们要仔细查看准考证上的说明。
考试时间以考试系统计时器为准。考试开始30分钟后,未签到的考生视为缺考,考试系统不再接受考生的登录;
考试开始90分钟后,考生方可交卷离开考场,严禁关闭考试机,不得在考场附近逗留、交谈或喧哗。
不能携带计算器和纸笔
初中级会计考试均不允许考生携带计算器和纸笔。
机考的答题界面会为考生提供计算器功能,考场会为考生统一提供演算纸笔。
考试结束后,由监考人员统一收回,考生不得带出考场,否则按违纪处理。
考试期间全程佩戴口罩
根据疫情防控要求,考生在整个考试期间需要始终佩戴口罩(除因身份确认需摘除口罩以外),做好个人防护,服从监考人员管理。
机考电脑遇到故障
在考试过程中,如果遇到与系统软件、设备硬件相关的问题,请向监考人员示意,由技术保障人员进行故障排查,在等待解决的过程中保持安静以免影响其他考生。
如果计算机出现故障,考生已经作答的试题结果会自动保存,已经作答的信息不会丢失。待故障排除或更换计算机后,考生可继续作答。
考试中身体不适
考场上如果自己感到身体不舒服,要及时和监考老师说明,千万不要硬扛着。如果想去洗手间,举手跟监考老师说一下,一般老师会同意的,但必须有监考老师陪同。
疫情突发无法正常考试
目前江苏省财政厅发布了相关应对措施,规定中明确:考试期间,因疫情突发而导致考生无法正常参加考试的,由各考区负责认定。
非考生个人原因导致的,考生可以免费参加下一年度对应科目的考试;上年已经取得的相关科目考试成绩有效期自动延长一年。
由于各地政策不一,考生们请以当地财政局官方通知为准。
学不完要进行战略性取舍
一方面,考试科目如果学不完,考生们就要根据自己的实际情况,在保留最有希望通过一科的情况下,复习其他科目,这样能够最大限度保留学习成果。
另一方面,考生们要主抓重点内容,对非重点一带而过。
不盲目刷题,要有针对性
其一,多做典型习题和真题,更好地把握考试出题方向和思路。
其二,注意总结客观题和主观题的答题技巧,这部分十分重要,很多考生在备考中出现做过的题经常出错,对考试十分不利。因此,考生们要对答题思路进行梳理。
利用好外部资源
很多考生备考往往只以教材为重,但独自吸收是相当吃力的,想要通过考试少不了帮你答疑解惑、划考试重点的专业老师。大家可根据自身学习情况适当选择课程学习
以上就是之了君为大家整理的2021中级会计考试考前5大注意事项啦~
马上就要考试了,预祝各位考生取得满意成绩,成功上岸,之了君等你们的好消息!
版权声明:我们致力于保护作者版权,注重分享,被刊用文章【中级会计考试规则(2021中级会计考试考前5大注意事项)】因无法核实真实出处,未能及时与作者取得联系,或有版权异议的,请联系管理员,我们会立即处理! 部分文章是来自自研大数据AI进行生成,内容摘自(百度百科,百度知道,头条百科,中国民法典,刑法,牛津词典,新华词典,汉语词典,国家院校,科普平台)等数据,内容仅供学习参考,不准确地方联系删除处理!;
工作时间:8:00-18:00
客服电话
电子邮件
beimuxi@protonmail.com
扫码二维码
获取最新动态
