财务报销制度是为了加强公司管理,保持工作的规律性和连续性。因此财务报销制度对于公司的重要性不言而喻,这套大多数会计升主管必备的:财务报销制度及流程大全,安利给大家,从费用报销到内部控制,适用于大多数的企业,可直接参考套用。
报销单的填写
报销原始凭证的要求概述
贴票方法和要求展示
贴票注意事项
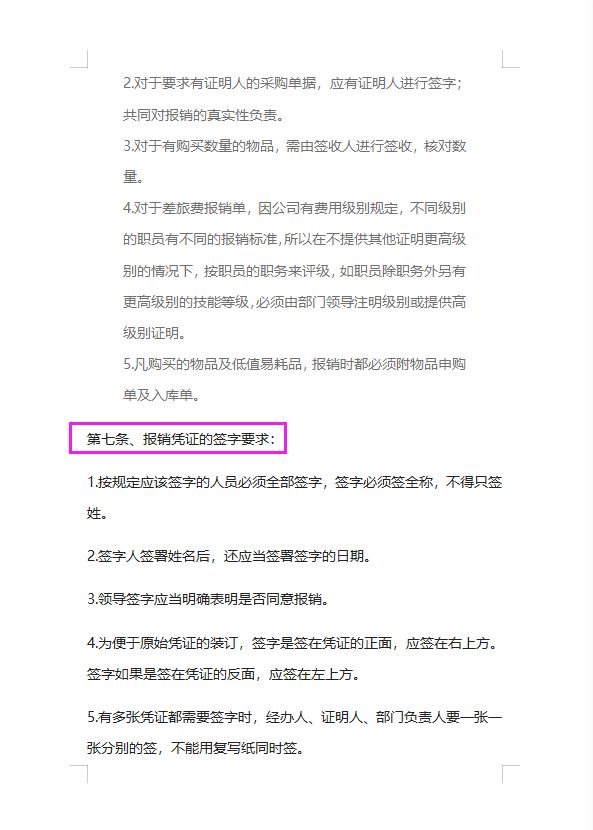
报销的手续及签批期权
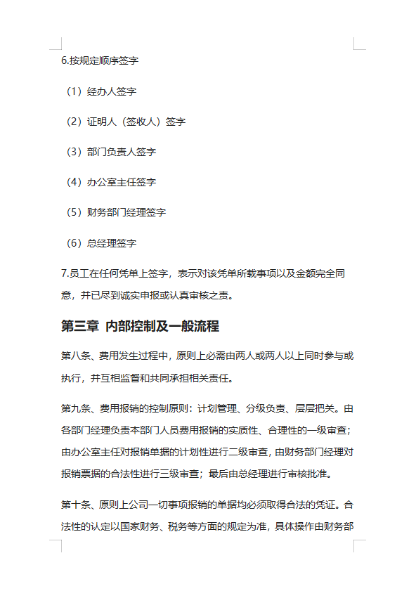
报销凭证的签字要求展示
……
篇幅有限,先到这里,全套共24页,8k余字,可根据自己公司的实际情况,直接套用即可。
版权声明:我们致力于保护作者版权,注重分享,被刊用文章【会计报账(大多数会计升主管必备)】因无法核实真实出处,未能及时与作者取得联系,或有版权异议的,请联系管理员,我们会立即处理! 部分文章是来自自研大数据AI进行生成,内容摘自(百度百科,百度知道,头条百科,中国民法典,刑法,牛津词典,新华词典,汉语词典,国家院校,科普平台)等数据,内容仅供学习参考,不准确地方联系删除处理!;
工作时间:8:00-18:00
客服电话
电子邮件
beimuxi@protonmail.com
扫码二维码
获取最新动态
