十年财务总监分享:费用报销制度及流程,适合中小企业
俗话说得好,细节决定了成败。财务工作中更是要注意细节问题。小小的事情处理不好,就可能为企业造成大的影响。就比如费用发票报销这件事情。前几天公司还有一个新来的实习会计,因为费用报销时,发票没有严格审核,就给处理了。事情过后,她就被直接辞退了。
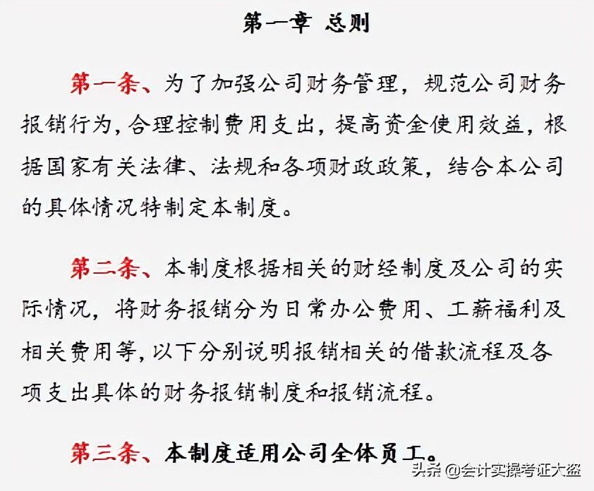
今天就给各位财务人员整理了:费用报销制度及流程,希望我们在日常的会计实务工作都注意!
部分内容详细展示
第四章借款管理规定及借款流程
第五章日常费用报销规定及流程
第六章工薪福利及相关费用支出制度及流程
第七章专项支出财务报销制度及流程
……
财务报销制度及报销流程的内容有22页,文章篇幅较长,就不在此一一展示了。
版权声明:我们致力于保护作者版权,注重分享,被刊用文章【会计报账(十年财务总监分享)】因无法核实真实出处,未能及时与作者取得联系,或有版权异议的,请联系管理员,我们会立即处理! 部分文章是来自自研大数据AI进行生成,内容摘自(百度百科,百度知道,头条百科,中国民法典,刑法,牛津词典,新华词典,汉语词典,国家院校,科普平台)等数据,内容仅供学习参考,不准确地方联系删除处理!;
工作时间:8:00-18:00
客服电话
电子邮件
beimuxi@protonmail.com
扫码二维码
获取最新动态
