2022年初级已经在眼前了,初级会计对于小白来说还是要早准备才行,早备考,来年考试有信心!这样学得也扎实!初级会计报名离得也不远了,现在开始抢先学习,走到别人前面
!一起加油开始备考吧!(文末可分享完整版)
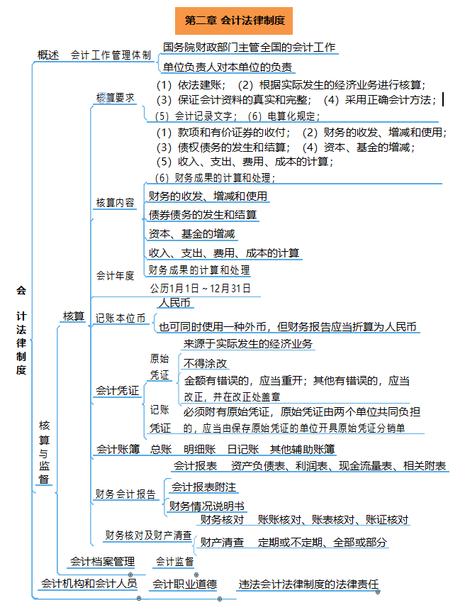
这一章属于比较入门的,作为理解型的进行学习即可!不过也是比较重要的,基础打好才是关键哦!
货币资金:
应收及预付款项:
交易性金融资产概念:为了赚差价购入的股票债券、等
存货:
存货:
固定资产
无形资产及长期待摊费用
....
第一章:总论
第二章:会计法律制度
第三章:支付结算法律制度
...由于篇幅有限,小编就不一一展示,还有对于初级上边的内容,还有对于初级不是初入门的,可以直接从重难点下手学习了,小编也给大家整理好了,一起来看看吧!可分享完整版!
版权声明:我们致力于保护作者版权,注重分享,被刊用文章【初级会计经济法(备战2022年初级会计攻略)】因无法核实真实出处,未能及时与作者取得联系,或有版权异议的,请联系管理员,我们会立即处理! 部分文章是来自自研大数据AI进行生成,内容摘自(百度百科,百度知道,头条百科,中国民法典,刑法,牛津词典,新华词典,汉语词典,国家院校,科普平台)等数据,内容仅供学习参考,不准确地方联系删除处理!;
工作时间:8:00-18:00
客服电话
电子邮件
beimuxi@protonmail.com
扫码二维码
获取最新动态
