2021初级会计考试还有一个月,备考初级的同学要进入了刷题阶段,但是如何做到快速、高效的刷题呢?
今天给大家分享一份历年高频考点,包含答题解析,答题技巧;形成自己的解题思路,可以更有效的进行刷题。
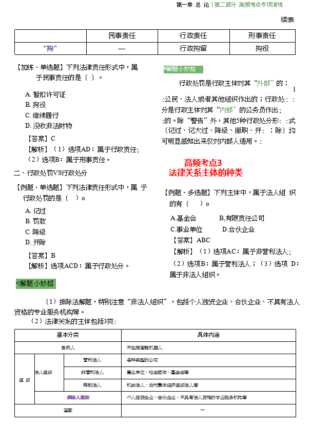
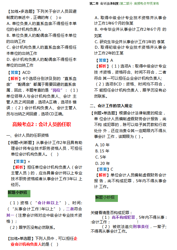
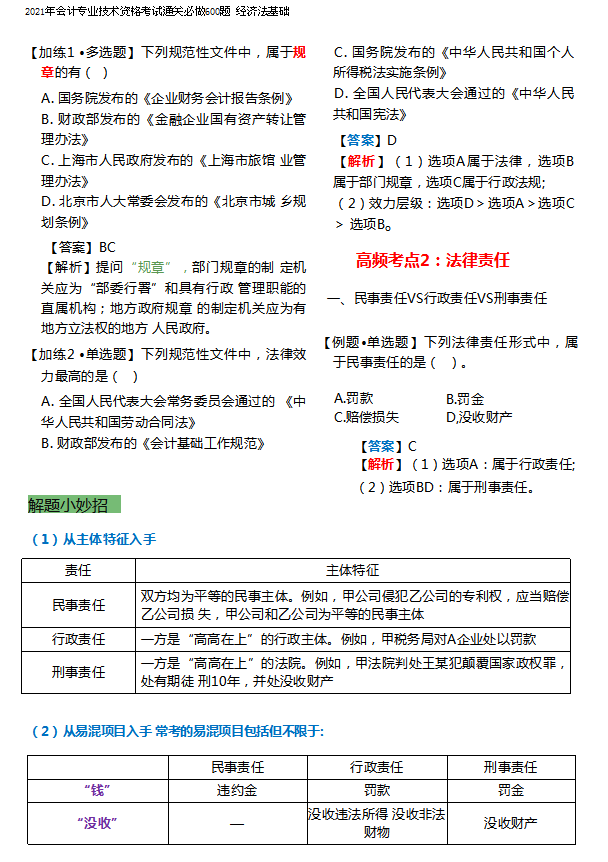
第一章:总论
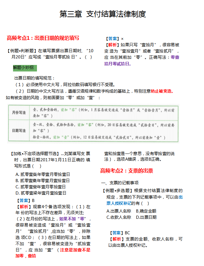
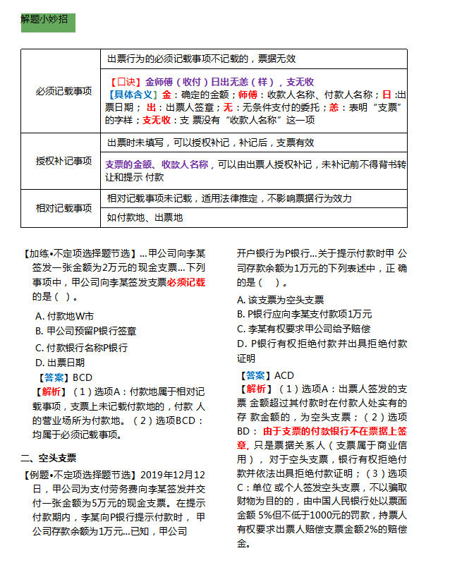
第三章:支付结算法律制度
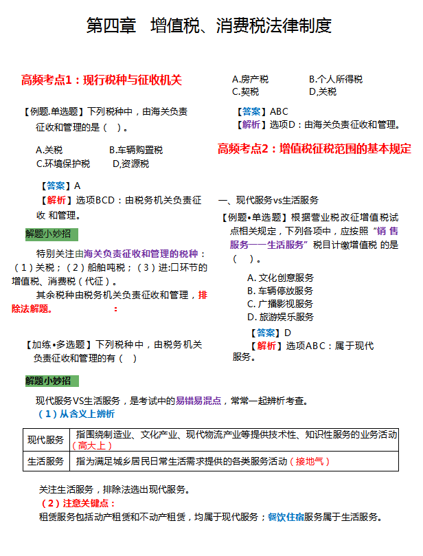
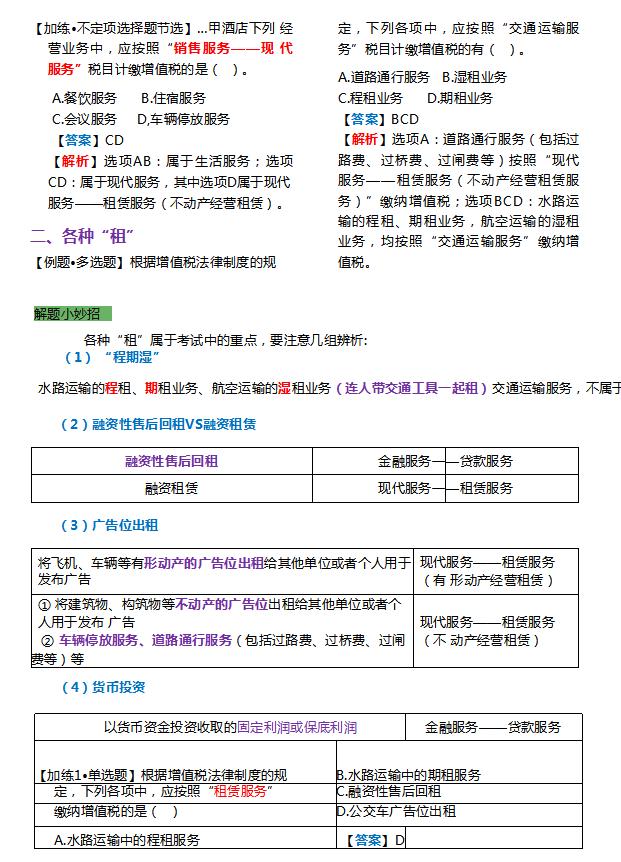
第四章:增值税、消费税法律制度
第五章:企业所得税、个人所得税法律制度
全篇共188页,内容过多,剩余内容就不再一一展示,需/要/完/整/版/资/料的/朋/友/,/可/以/评//论/区留/言/:/学/习/,/领/取/完/整/版/资//料/。
版权声明:我们致力于保护作者版权,注重分享,被刊用文章【初级会计经济法(2021初级会计经济法高频考点)】因无法核实真实出处,未能及时与作者取得联系,或有版权异议的,请联系管理员,我们会立即处理! 部分文章是来自自研大数据AI进行生成,内容摘自(百度百科,百度知道,头条百科,中国民法典,刑法,牛津词典,新华词典,汉语词典,国家院校,科普平台)等数据,内容仅供学习参考,不准确地方联系删除处理!;
工作时间:8:00-18:00
客服电话
电子邮件
beimuxi@protonmail.com
扫码二维码
获取最新动态
