从传统会计跳槽到电商会计真不容易!
你知道什么是电商会计吗?电商会计是近几年才出现的,主要是因为这几年的经济比较好,再加上电商的快速发展。很多电商公司也都需要记账报税的,所以说电商会计也就应运而生。
但电商会计跟传统会计不一样的是,电商会计会涉及到开店的服务费、技术费之类的做账,还有像物流发货运输、退货退款这样做账情况。而且做电商会计也要头脑灵活一点才行,不然 会跟不上的。
想当初我刚工作的那几年做的就是电商会计,虽然工资是高一点,但是也经常加班。尤其是一些促销节日,那我们做会计的就基本没有休息了。
现在还有很多新手会计都想跳槽到电商公司当电商会计,但是没有经验的话人家大概率是不要的。不过大家也不要气馁,今天我就跟大家总结了一点电商财务会计的做账实例,像店铺的年度技术服务费、店铺佣金服务费、信用卡的支付、直通车费用等等,都有具体的账务流程实例,一起来看看吧~
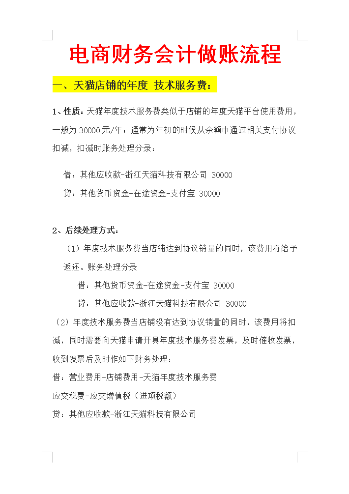
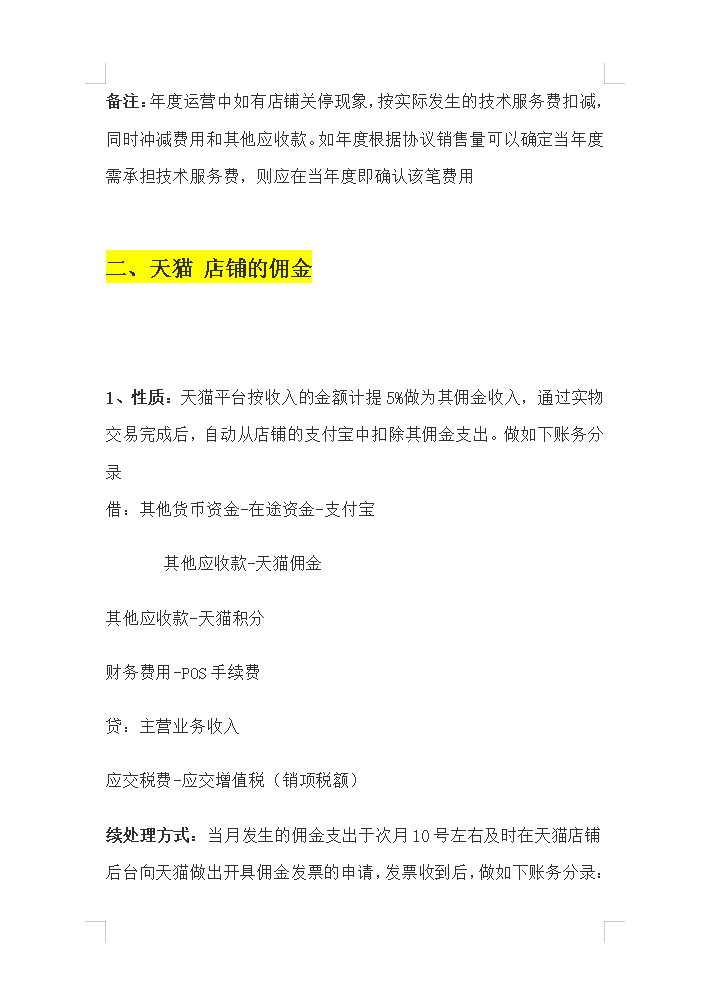
......
篇幅有限,电商财务会计做账流程就先到这里了,希望能帮到大家。
版权声明:我们致力于保护作者版权,注重分享,被刊用文章【技术服务费会计分录(我电商会计5年)】因无法核实真实出处,未能及时与作者取得联系,或有版权异议的,请联系管理员,我们会立即处理! 部分文章是来自自研大数据AI进行生成,内容摘自(百度百科,百度知道,头条百科,中国民法典,刑法,牛津词典,新华词典,汉语词典,国家院校,科普平台)等数据,内容仅供学习参考,不准确地方联系删除处理!;
工作时间:8:00-18:00
客服电话
电子邮件
beimuxi@protonmail.com
扫码二维码
获取最新动态
