用人单位和劳动者签订了固定期限劳动合同,协议延长劳动合同期限,属于劳动合同变更还是劳动合同续订,其直接影响到计算固定期限合同订立的次数。
《劳动合同法》第十四条建立了“连续订立两次固定期限合同”后须订立无固定期限劳动合同的保护制度,如延长劳动合同期限属于劳动合同续订,则涉及连续续订两次后签订无固定劳动合同的问题。
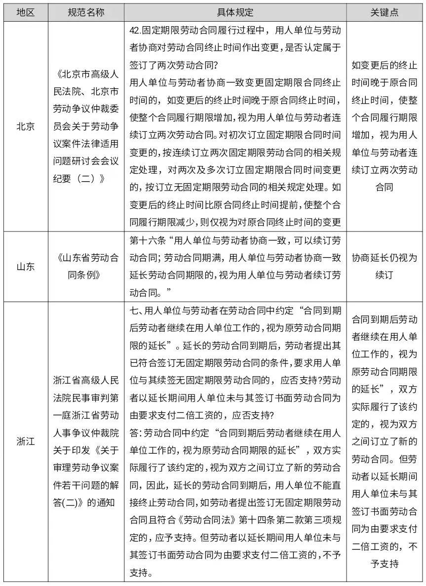
关于劳动合同期限的延长究竟属于续订还是变更,不少地方对其有具体的规定。
(一)延长劳动合同期限,即构成劳动合同续订
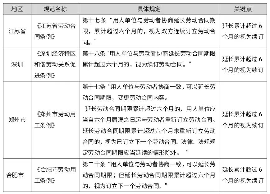
(二)劳动合同期限延长超过六个月的,构成劳动合同续订
除上述地区的明文规定外,结合《劳动合同法》和《劳动合同法实施条例》的规定,我们理解用人单位如并非故意规避劳动合同签订次数的,则构成违法续订劳动合同的风险可规避。
1、延长劳动合同存在风险
即劳动者可能主张应订立无固定期限劳动合同,从而主张双倍工资的风险。
对于第一次到期的劳动合同选择延长的,如果违反当地规定,则存在被认定视为签订两次固定期限劳动合同的风险;
一旦延长的期限到期后,则应当与员工签署无固定期限劳动合同。
而对于第二次到期的劳动合同选择延长的,双方之间达成一致意愿的,则可视为双方之间第三次建立固定期限劳动合同;
延长的期限到期后,用人单位仍应当与员工签署无固定期限劳动合同,否则存在应当签署无固定期限而未签订导致支付双倍工资的风险。
当然,若双方协商达成一致,通过各种方式已经再次签署了固定期限的劳动合同,同样也是合法有效的,并不会因为“应当签署无固定期限劳动合同”而使得已经签署的固定期限劳动合同而无效。
这在各地的司法裁审的口径基本是一致的。除非一方有证据证明对方存在胁迫或欺诈的行为使得自己在违背真实意志的情形下签署的。
2、对新订立合同性质的争议
司法实践中,除了未续订劳动合同的情况,还存在对所订立新合同的性质存在争议的情况。如“刘某与镇江市某人力资源有限责任公司、华东某分公司劳动争议[(2020)苏民申2143号]”中,双方分歧在于订立的《劳动合同变更书》是对原劳动合同的变更还是一份新的劳动合同。
最终,法院认为从该变更书的名称和内容看,明确是对原劳动合同内容的变更,不属于原劳动合同期满后的延长,某人力公司并不存在未与刘某签订劳动合同的情形。
鉴于劳动合同延长是否属于续订的判断关涉劳动关系的存续及单位义务的履行,各地因为不同规定导致实践中的不同结果。
面对劳动合同延长所导致的性质认定等问题,用人单位对于劳动合同的续订应多加关注,提前做好相关准备。
1、建立劳动合同签订的管理流程
用人单位应当对劳动合同的签订设置管理流程,无论是人工提醒还是系统触发提醒,在劳动合同续签问题上,建议提前准备。
2、结合用人单位所在地法律法规谨慎选择延期或续订劳动合同
用人单位在用工过程中,若因为突发情况或其他任何原因,需延长员工用工的,仍需结合当地司法口径,慎重判断能否采取与员工协商延长劳动合同期限的操作,如北京、山东等地;
建议用人单位慎重延长劳动合同期限,否则将直接构成签订两次劳动合同,从而在延长期限到期后则依法需与员工签署无固定期限劳动合同。
在江苏、深圳等地,企业可以考虑与员工协商延长劳动合同期限,但需注意务必不得超过六个月的限制,否则也将面临劳动合同签订次数累计的风险。
3、用人单位与劳动者达成一致的,一定通过书面文件来落实
若双方协商达成一致,应当通过书面方式明确双方究竟是延长还是续订劳动合同,切忌口头约定,否则造成双方事实劳动关系的延续以及存在未签订书面劳动合同的风险。
综上,用人单位应提前考虑并准备劳动合同续签,规范续签流程,灵活适用法律规定,尽可能减少就劳动合同签订用工风险的出现。
版权声明:我们致力于保护作者版权,注重分享,被刊用文章【山东省劳动合同条例(用人单位如何正确延长劳动合同期限)】因无法核实真实出处,未能及时与作者取得联系,或有版权异议的,请联系管理员,我们会立即处理! 部分文章是来自自研大数据AI进行生成,内容摘自(百度百科,百度知道,头条百科,中国民法典,刑法,牛津词典,新华词典,汉语词典,国家院校,科普平台)等数据,内容仅供学习参考,不准确地方联系删除处理!;
工作时间:8:00-18:00
客服电话
电子邮件
beimuxi@protonmail.com
扫码二维码
获取最新动态
