距离初级考试还有不到两个月的时间,还没有开始?看不下去书?这太正常不过了,其实初级考试并不难,找对方法就有了希望。
现在光啃书肯定来不及了,初级会计备考快速提分的技巧就是刷题,刷题记忆知识点,这是一个短期速成的一个学习方法。
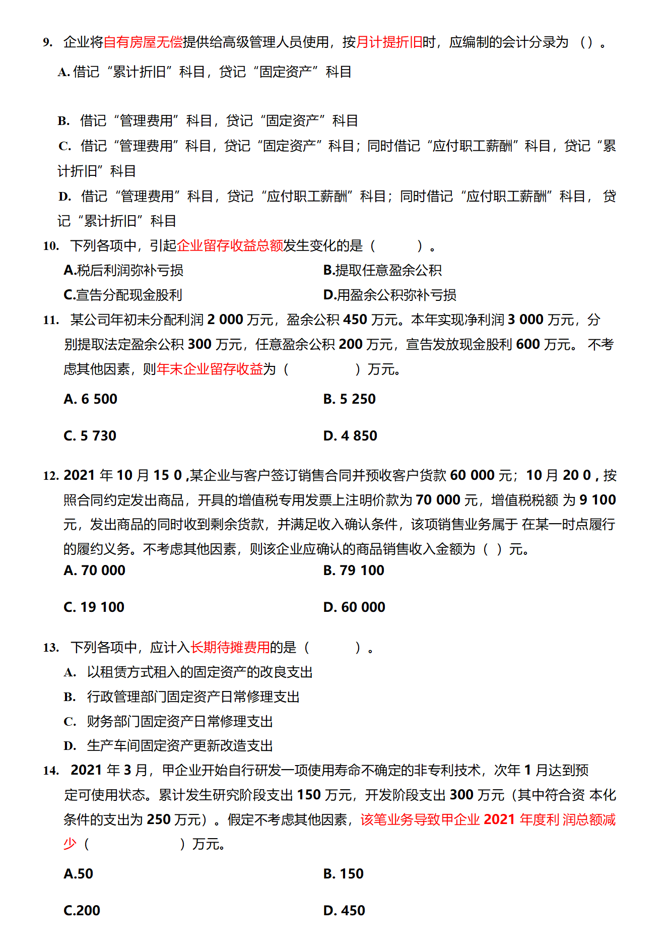
今天就给大家带来了初级考试必刷600题,以及万人模考测试,分数低没有关系,可以提前体验一下考试的感觉。来得及,考得上,努力最后两个月,争取一次上岸!
……好了,由于文章篇幅有限,在这里就不和大家全部展示出来了,希望对你们能有所帮助!
版权声明:我们致力于保护作者版权,注重分享,被刊用文章【初级会计内部提分(熬夜一周)】因无法核实真实出处,未能及时与作者取得联系,或有版权异议的,请联系管理员,我们会立即处理! 部分文章是来自自研大数据AI进行生成,内容摘自(百度百科,百度知道,头条百科,中国民法典,刑法,牛津词典,新华词典,汉语词典,国家院校,科普平台)等数据,内容仅供学习参考,不准确地方联系删除处理!;
工作时间:8:00-18:00
客服电话
电子邮件
beimuxi@protonmail.com
扫码二维码
获取最新动态
