2022年初级会计考试教材变动啦,其内容变动率高达40%,第七、八章的政府会计和管理会计删除了!又多加了《非流动性资产》、《投资性房地产》等等·,对于进年备考的友友们来说,报名时间已近往后推迟了整整一个月,又面临着内容的变动,真的非常搞人心态啊!
不过不要担心,为此我特意花了一天时间,给大家梳理、汇总了2022年初级会计大纲,里面包含每章节的大纲,里面包括每章节的重点、考点(文末可抱走学习)。
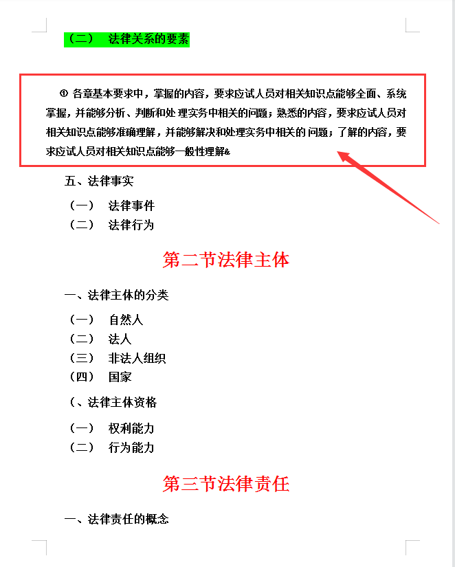
1.法律基础
2.法律主体、3.法律责任
................................
1.会计概念、职能和目标
2.会计基本假设和会计基础、3.会计信息质量要求
...................
1.《初级会计实务》
...............篇幅有限,2022年初级会计大纲及教材变动知识点就展示到这里了,希望对大家有所帮助!
版权声明:我们致力于保护作者版权,注重分享,被刊用文章【2019初级会计教材pdf(2022年初级会计考试大纲)】因无法核实真实出处,未能及时与作者取得联系,或有版权异议的,请联系管理员,我们会立即处理! 部分文章是来自自研大数据AI进行生成,内容摘自(百度百科,百度知道,头条百科,中国民法典,刑法,牛津词典,新华词典,汉语词典,国家院校,科普平台)等数据,内容仅供学习参考,不准确地方联系删除处理!;
工作时间:8:00-18:00
客服电话
电子邮件
beimuxi@protonmail.com
扫码二维码
获取最新动态
