我是杨老师,添加haoshunjiaA,备注“领取资料”,可获得财会资料合集(各行业会计分录、2019初级笔记、最新版会计科目、财务常用Excel模板、工资、考勤表自动生成表格模板、Excel函数查询手册1000页、31本精选会计电子书)
2019年2月14日,财政部正式公布了初级会计职称最新教材调整修订的主要内容,望考生周知,以国家规定的内容学习,并请根据以下官方内容对比手里的教材,进行修订。

一、第一章第一节,13页,第7-8行
原“民法调整的是……财产关系”
改为
“民法调整的是自然人、法人和其他组织等平等主体之间的人身关系和财产关系”
二、第二章第三节,52页,第17-28行
原“根据……重要依据”
改为
“根据《会计专业技术人员继续教育规定》,国家机关、企业、事业单位以及社会团体等组织(以下称单位)具有会计专业技术资格的人员,或不具有会计专业技术资格但从事会计工作的人员(以下简称会计专业技术人员)享有参加继续教育的权利和接受继续教育的义务。用人单位应当保障本单位会计专业技术人员参加继续教育的权利。
继续教育内容包括公需科目和专业科目。公需科目包括专业技术人员应当普遍掌握的法律法规、理论政策、职业道德、技术信息等基本知识。专业科目包括会计专业技术人员从事会计工作应当掌握的财务会计、管理会计、财务管理、内部控制与风险管理、会计信息化、会计职业道德、财税金融、会计法律法规等相关专业知识。
具有会计专业技术资格的人员应当自取得会计专业技术资格的次年开始参加继续教育,并在规定时间内取得规定学分。不具有会计专业技术资格但从事会计工作的人员应当自从事会计工作的次年开始参加继续教育,并在规定时间内取得规定学分。
会计专业技术人员参加继续教育实行学分制管理,每年参加继续教育取得的学分不少于90学分。其中,专业科目一般不少于总学分的三分之二。会计专业技术人员参加继续教育取得的学分,在全国范围内当年度有效,不得结转以后年度。
用人单位应当建立本单位会计专业技术人员继续教育与使用、晋升相衔接的激励机制,将参加继续教育情况作为会计专业技术人员考核评价、岗位聘用的重要依据。会计专业技术人员参加继续教育情况,应当作为聘任会计专业技术职务或者申报评定上一级资格的重要条件。对会计专业技术人员参加继续教育情况实行登记管理。”
三、第二章第四节,54页,倒数第11行
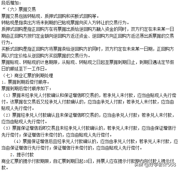
段后增加:
“2018年4月19日,财政部发布了《关于加强会计人员诚信建设的指导意见》,明确了加强会计人员诚信建设的总体要求、增强会计人员诚信意识、加强会计人员信用档案建设、健全会计人员守信联合激励和失信联合惩戒机制以及强化组织实施等方面的内容。”
四、第二章索引,57页,倒数第5行
段后增加:
“12.关于印发《会计专业技术人员继续教育规定》的通知(2018年5月19日 财会〔2018〕10号)”,后面的序号顺延
五、第二章索引,57页,倒数第1行
段后增加:
“16.关于加强会计人员诚信建设的指导意见(2018年4月19日 财会〔2018〕9号)”
六、第三章第二节,60页,第10-11行
原“例如‘中国银行业监督管理委员会’的规范化简称为‘银监会’”
改为
“例如‘中国银行保险监督委员会’的规范化简称为‘银保监会’”
七、第三章第二节,63页,第20行
段后增加:
“经国务院批准,人民银行自2018年6月11日起,在江苏省泰州市和浙江省台州市试点取消企业银行账户开户许可证核发,试点地区人民银行分支机构对银行为企业(企业法人、非法人企业、个体工商户)开立、变更、撤销基本存款实行备案制,人民银行分支机构不再核发基本存款账户开户许可证,试点地区注册的企业在试点地区银行开立的基本存款账户,自开立之日即可办理收付款业务,银行为企业开立基本存款账户应当实行面签制度,由两名(含)以上工作人员共同亲见企业法定代表人或者单位负责人在开户申请书和银行结算账户管理协议上签名确认。”
八、第三章第三节,75页,第17行
段后增加:
“承兑人或者承兑人开户行收到挂失止付通知或者公示催告等司法文书并确认相关票据未付款的,应当于当日依法暂停支付并在中国人民银行指定的票据市场基础设施(上海票据交换所)登记或者委托开户行在票据市场基础设施登记相关信息。”
九、第三章第三节,86页,第26行
段后增加:
“(四)票据信息登记与电子化
纸质票据贴现前,金融机构办理承兑、质押、保证等业务,应当不晚于业务办理的次一工作日在票据市场基础设施(即上海票据交易所,是中国人民银行指定的提供票据交易、登记托管、清算结算和信息服务的机构)完成相关信息登记工作。纸质商业承兑汇票完成承兑后,承兑人开户行应当根据承兑人委托代其进行承兑信息登记。承兑信息未能及时登记的,持票人有权要求承兑人补充登记承兑信息。纸质票据票面信息与登记信息不一致的,以纸质票据票面信息为准。电子商业汇票签发、承兑、质押、保证、贴现等信息应当通过电子商业汇票系统同步传送至票据市场基础设施。”
十、第三章第三节,88页,第13行
十一、第三章第三节,88页,第21行
十二、第四章第二节,115-116页,115页倒数第3行-116页倒数第6行
原“根据........为小规模纳税人”
改为
“为完善增值税制度,进一步支持中小微企业发展,自2018年5月1日起统一增值税小规模纳税人标准为:
(1)增值税小规模纳税人标准为年应征增值税销售额500万元及以下。年应税销售额,是指纳税人在连续不超过12个月或四个季度的经营期内累计应征增值税销售额,包括纳税申报销售额、稽查查补销售额、纳税评估调整销售额。
(2)按照《中华人民共和国增值税暂行条例实施细则》第二十八条规定已登记为增值税一般纳税人的单位和个人,在2018年12月31日前,可转登记为小规模纳税人,其未抵扣的进项税额作转出处理”
十三、第四章第二节,124-125页,124页倒数第15行-125页倒数第6行
原“1.基本税率……适用零税率:”
改为:
“1.纳税人销售货物、劳务、有形动产租赁服务或者进口货物,除《增值税暂行条例》第二条第二项、第四项、第五项另有规定外,税率为16%。
2.纳税人销售交通运输、邮政、基础电信、建筑、不动产租赁服务,销售不动产,转让土地使用权,销售或者进口下列货物,税率为10%:
(1)粮食等农产品、食用植物油、食用盐;
(2)自来水、暖气、冷气、热水、煤气、石油液化气、天然气、二甲醚、沼气、居民用煤炭制品;
(3)图书、报纸、杂志、音像制品、电子出版物;
(4)饲料、化肥、农药、农机、农膜;
(5)国务院规定的其他货物。
3.纳税人销售服务、无形资产,除《增值税暂行条例》第二条第一项、第二项、第五项另有规定外,税率为6%。
4.纳税人出口货物,税率为零;但是,国务院另有规定的除外。
5.境内单位和个人跨境销售国务院规定范围内的服务、无形资产,税率为零。包括:
(1)国际运输服务。
(2)航天运输服务。
(3)向境外单位提供的完全在境外消费的下列服务:①研发服务。②合同能源管理服务。③设计服务。④广播影视节目(作品)的制作和发行服务。⑤软件服务。⑥电路设计及测试服务。⑦信息系统服务。⑧业务流程管理服务。⑨离岸服务外包业务。⑩转让技术。
(4)国务院规定的其他服务。”
十四、第四章第二节,132页,第6-23行
原“③购进农产品……规定执行”
改为
“③购进农产品,除取得增值税专用发票或者海关进口增值税专用缴款书外,按照农产品收购发票或者销售发票上注明的农产品买价和10%的扣除率计算的进项税额,国务院另有规定的除外。进项税额计算公式:
进项税额=买价×扣除率”
十五、第四章第二节,132页,第24-25行
原“④……增值税额”
改为
“自境外单位或者个人购进劳务、服务、无形资产或者境内的不动产,从税务机关或者扣缴义务人取得的代扣代缴税款的完税凭证上注明的增值税额”
十六、第四章第二节,132页,倒数第4-5行
原“纳税人……抵扣”
改为
“纳税人购进货物、劳务、服务、无形资产、不动产,取得的增值税扣税凭证不符合法律、行政法规或者国务院税务主管部门有关规定的,其进项税额不得从销项税额中抵扣”
十七、第四章第二节,133页,第6行
行后增加
“如果是既用于上述不允许抵扣项目又用于抵扣项目的,该进项税额准予全部抵扣。自2018年1月1日起,纳税人租入固定资产、不动产,既用于一般计税方法计税项目,又用于简易计税方法计税项目、免征增值税项目、集体福利或者个人消费的,其进项税额准予从销项税额中全额抵扣。”
十八、第四章第二节,144页,第9-15行
原“2.……零税率”
改为
“2.纳税人发生应税销售行为适用免税规定的,可以放弃免税,依照《增值税暂行条例》或者《营业税改征增值税试点实施办法》的规定缴纳增值税。放弃免税后,36个月内不得再申请免税。
3.纳税人发生应税销售行为同时适用免税和零税率规定的,纳税人可以选择适用免税或者零税率”
十九、第四章第二节,144页,144页第18行-145页第17行
二十、第四章第二节,145页,倒数第11-18行
原“1.固定业户……税款”
改为
“1.固定业户应当向其机构所在地的主管税务机关申报纳税。总机构和分支机构不在同一县(市)的,应当分别向各自所在地的主管税务机关申报纳税;经国务院财政、税务主管部门或者其授权的财政、税务机关批准,可以由总机构汇总向总机构所在地的主管税务机关申报纳税。
2.固定业户到外县(市)销售货物或者劳务,应当向其机构所在地的主管税务机关报告外出经营事项,并向其机构所在地的主管税务机关申报纳税;未报告的,应当向销售地或者劳务发生地的主管税务机关申报纳税;未向销售地或者劳务发生地的主管税务机关申报纳税的,由其机构所在地的主管税务机关补征税款。
3.非固定业户销售货物或者劳务,应当向销售地或者劳务发生地的主管税务机关申报纳税;未向销售地或者劳务发生地的主管税务机关申报纳税的,由其机构所在地或者居住地的主管税务机关补征税款”
二十一、第四章第二节,148页,第14-16行
.......
(由于调整内容多,如有需要下载Word版本请在公众号:好学会计,回复“2019”)
版权声明:我们致力于保护作者版权,注重分享,被刊用文章【2019初级会计教材pdf(财政部紧急通知)】因无法核实真实出处,未能及时与作者取得联系,或有版权异议的,请联系管理员,我们会立即处理! 部分文章是来自自研大数据AI进行生成,内容摘自(百度百科,百度知道,头条百科,中国民法典,刑法,牛津词典,新华词典,汉语词典,国家院校,科普平台)等数据,内容仅供学习参考,不准确地方联系删除处理!;
工作时间:8:00-18:00
客服电话
电子邮件
beimuxi@protonmail.com
扫码二维码
获取最新动态
