昨天下班回家,偶遇一位邻居小妹妹,听她说起最近备考初级会计的状态总是无精打采,想出去散散心但又没复习完,在家待着又学不进去,最后实在受不了,索性出来买些吃的补充下脑力。
我问她,这种情况肯定是有原因的,是受到什么打击了吗?她说她前几天看了一篇文章,是关于去年初级会计考试分数情况,最后总结出来的是:不少人都被卡到59分,实在可惜。她担心自己努力备考后的结果也是59,所以吃也吃不好、睡也睡不好、学习注意力也不集中,心里一直在想这个事。
肯定有很多备考初级会计的同学,在最后冲刺时间会看一些心灵鸡汤来给自己打鸡血,结果看着看着就emo了。其实初级会计并不难,不要给自己施加太大的压力,这段时间初级会计备考是以刷题为主,所以大家就放平心态,会了就巩固,不会就加深记忆,但还有一点最重要的就是错题要记得总结。
今天给大家分享一套7天学霸速成笔记——初级会计基础知识高频错题总结,一起来看看吧!(文末可抱走)
......
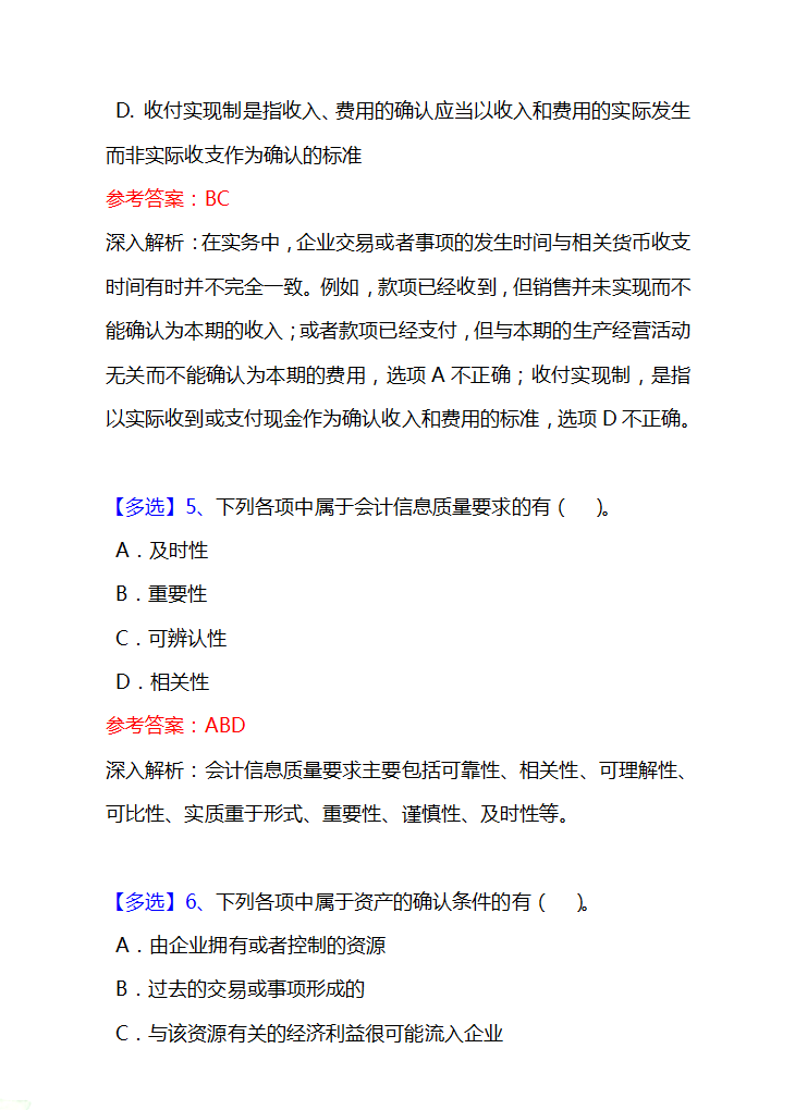
以上就是2022年初级会计基础知识高频错题的部分内容,篇幅有限,就不和大家一一展示了,有完整版,希望可以帮助到大家!
学习在于温故而知新,考试亦如此,预祝大家考试顺利,一次上岸!
版权声明:我们致力于保护作者版权,注重分享,被刊用文章【初级会计考试分数(听说初级会计考试考59分的人特别多)】因无法核实真实出处,未能及时与作者取得联系,或有版权异议的,请联系管理员,我们会立即处理! 部分文章是来自自研大数据AI进行生成,内容摘自(百度百科,百度知道,头条百科,中国民法典,刑法,牛津词典,新华词典,汉语词典,国家院校,科普平台)等数据,内容仅供学习参考,不准确地方联系删除处理!;
工作时间:8:00-18:00
客服电话
电子邮件
beimuxi@protonmail.com
扫码二维码
获取最新动态
