一般来说,财务部门的完善与否是一家公司健康发展的重要保证。因此,财务部的存在还是至关重要的。而一个财务部门的良性运作则是由整个财务部门所有人共同努力的结果,想要成为一个优秀的财务,或者财务中的将军,则需要了解财务部门的各个岗位。
今天带来财务部各个岗位说明书,希望能给你的财务晋升之路带去指引。
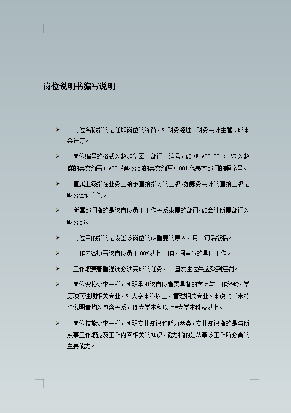
岗位说明书编写说明
财务总监岗位说明书展示
财务经理岗位说明书展示
财务会计主管岗位说明书展示
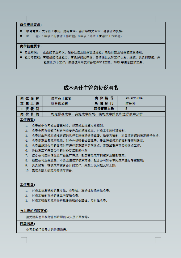
成本会计主管说明书
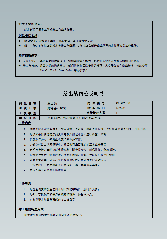
总出纳岗位说明书
出纳岗位说明书
资金会计岗位
应付会计岗位
……
内容较多,篇幅有限。完整版财务部各个岗位说明书,看下
财务的晋升都是从不断的积累开始的,关注我,每天都有会计新资讯,能为你的财务职业生涯晋升带去助力。
版权声明:我们致力于保护作者版权,注重分享,被刊用文章【会计岗位设置(财务部全套岗位说明书)】因无法核实真实出处,未能及时与作者取得联系,或有版权异议的,请联系管理员,我们会立即处理! 部分文章是来自自研大数据AI进行生成,内容摘自(百度百科,百度知道,头条百科,中国民法典,刑法,牛津词典,新华词典,汉语词典,国家院校,科普平台)等数据,内容仅供学习参考,不准确地方联系删除处理!;
工作时间:8:00-18:00
客服电话
电子邮件
beimuxi@protonmail.com
扫码二维码
获取最新动态
