从基础会计岗位在升职为管理层之前,对于部分岗位的工作可能没有做过,但是相应的工作流程都是熟悉的,这是升为管理层必备的一个点。想要升职为管理层人员除却自身的处理业务的能力的提升之外,还要熟练掌握至少一个税务问题的处理。刚刚进入会计这一行业进行工作,对于各岗位的工作流程有一个大致的了解,在工作中也是一大助力。好了,下面就让我们一起来看看这份财务部各岗位的工作流程吧!
【文末有完整版可带走】
2、付现
2、银付
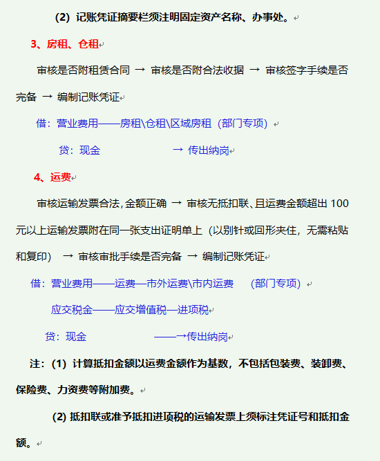
3、房租,仓租
5、途损
7、返利
好了,由于篇幅有限,有关财务各岗位的内容就到这里。对于以上内容有参考需要的,看下方。
版权声明:我们致力于保护作者版权,注重分享,被刊用文章【会计岗位设置(财务部各岗位工作流程)】因无法核实真实出处,未能及时与作者取得联系,或有版权异议的,请联系管理员,我们会立即处理! 部分文章是来自自研大数据AI进行生成,内容摘自(百度百科,百度知道,头条百科,中国民法典,刑法,牛津词典,新华词典,汉语词典,国家院校,科普平台)等数据,内容仅供学习参考,不准确地方联系删除处理!;
工作时间:8:00-18:00
客服电话
电子邮件
beimuxi@protonmail.com
扫码二维码
获取最新动态
