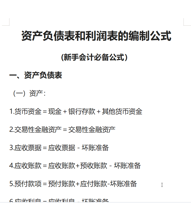
对于会计人员来说编制财务报表是一项必备的工作技能,因此很多公司的会计人员都要懂得资产负债表和利润表的计算公式,只有会计能够清楚的正确编制报表才可以更好地完成工作哦,一起来看看吧!
....由于篇幅有限,小编就展示到这里了。
版权声明:我们致力于保护作者版权,注重分享,被刊用文章【会计利润表(21年最新)】因无法核实真实出处,未能及时与作者取得联系,或有版权异议的,请联系管理员,我们会立即处理! 部分文章是来自自研大数据AI进行生成,内容摘自(百度百科,百度知道,头条百科,中国民法典,刑法,牛津词典,新华词典,汉语词典,国家院校,科普平台)等数据,内容仅供学习参考,不准确地方联系删除处理!;
工作时间:8:00-18:00
客服电话
电子邮件
beimuxi@protonmail.com
扫码二维码
获取最新动态
