初级必背29考点(Word高清打印版),花20天背完,拿证妥了!
对于初级会计的考生来说,相信课本知识已经掌握的差不多了,今天小编整理了初级必背29考点,看看你都记住了吗?
(文末领取初级会计全套备考资料)
2020年《经济法基础》黄金考点1:会计法律制度的概念及管理体制
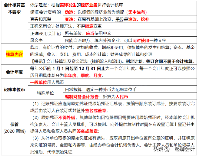
2020年《经济法基础》黄金考点2:会计核算
2020年《经济法基础》黄金考点3:会计账簿
2020年《经济法基础》黄金考点4:财务报告的构成
2020年《经济法基础》黄金考点5:会计档案管理
........
2020年《初级会计实务》黄金考点1:第三章第一节短期借款
2020年《初级会计实务》黄金考点2:第三章第二节应付票据
2020年《初级会计实务》黄金考点3:第三章第二节应付账款
2020年《初级会计实务》黄金考点4:第三章第二节预收账款
2020年《初级会计实务》黄金考点5:第三章第二节应付股利
...............
文章篇幅有限,不能一一展示,资料领取
1、关注,转发,评论区:想要学习
2、点击小编头像,私信发送:初级。即可
版权声明:我们致力于保护作者版权,注重分享,被刊用文章【会计初级学习(初级必背29考点)】因无法核实真实出处,未能及时与作者取得联系,或有版权异议的,请联系管理员,我们会立即处理! 部分文章是来自自研大数据AI进行生成,内容摘自(百度百科,百度知道,头条百科,中国民法典,刑法,牛津词典,新华词典,汉语词典,国家院校,科普平台)等数据,内容仅供学习参考,不准确地方联系删除处理!;
工作时间:8:00-18:00
客服电话
电子邮件
beimuxi@protonmail.com
扫码二维码
获取最新动态
