“终于等到你,还好我没放弃~~”
2020年初级会计师考试宣布推迟举行
官方通知:2020年初级会计考试推迟!
既然我们初级会计有了更多的备考时间
那么就给大家送一波福利吧~~
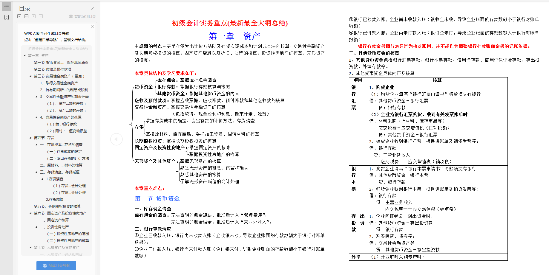
小编整理了一套初级冲刺考点资料,轻松通关过初级
就可以免费领取!
私信功能中回复:【初级】 就可以免费领取!私信功能中回复:【初级】 就可以免费领取!……
因篇幅有限,知识点内容太多,不能展示完整。
小伙伴们可以关注我,看下方操作可以免费领取小编整理的完整版初级会计资料吖
1、下方评论:【领取】,转发+收藏
2、然后点击小编头像,私我回复:【初级】即可免费领取哦
版权声明:我们致力于保护作者版权,注重分享,被刊用文章【初级会计资料(2020年备考初级会计重点资料汇总无偿分享)】因无法核实真实出处,未能及时与作者取得联系,或有版权异议的,请联系管理员,我们会立即处理! 部分文章是来自自研大数据AI进行生成,内容摘自(百度百科,百度知道,头条百科,中国民法典,刑法,牛津词典,新华词典,汉语词典,国家院校,科普平台)等数据,内容仅供学习参考,不准确地方联系删除处理!;
工作时间:8:00-18:00
客服电话
电子邮件
beimuxi@protonmail.com
扫码二维码
获取最新动态
