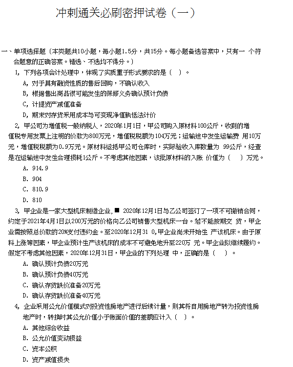
考试倒计时19天了,还有说,实务才看到一半,咋办?干脆就放弃吧不考了。涉及的长投分录、无形资产的、固定资产的等等,记也记不住,老忘。考前了,首先不能给自己太大的压力,2021年中级会计实务考前5页纸及72个分录汇总和8套卷纸,大家可以在考前再温习一下。
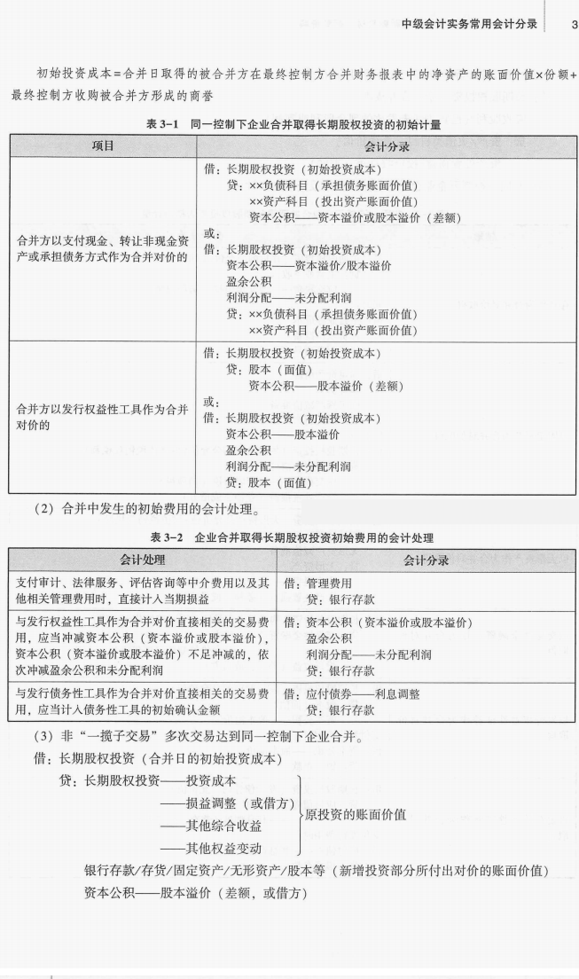
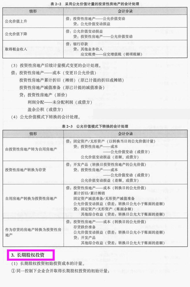
1、固定资产相关分录汇总
……
以上内容就到这里了,考前19天,希望大家接下来的复习一切顺利。难题可以一一突破,确保考试稳定发挥。
有需要中级会计实务通关冲刺备考资料的,可以分享哦。
版权声明:我们致力于保护作者版权,注重分享,被刊用文章【中级会计资料(21年中级会计实务就剩5页纸啦)】因无法核实真实出处,未能及时与作者取得联系,或有版权异议的,请联系管理员,我们会立即处理! 部分文章是来自自研大数据AI进行生成,内容摘自(百度百科,百度知道,头条百科,中国民法典,刑法,牛津词典,新华词典,汉语词典,国家院校,科普平台)等数据,内容仅供学习参考,不准确地方联系删除处理!;
工作时间:8:00-18:00
客服电话
电子邮件
beimuxi@protonmail.com
扫码二维码
获取最新动态
