如果把企业看成一个巨人,那么企业财务部一定是企业的心脏,只有源源不断的能量输出,才能盘活整个巨人!因此,财务部门必须要有序!一旦混乱,就容易“浑水摸鱼”和“滋生腐败”,因此打造有序的财务管理部门,刻不容缓!
今天,我们来帮助每个老板了却这个压在胸口的石头!
需要该份文档参考学习的朋友,请看文末!
正规化管理的财务部门组织架构如上图所示,由财务总监负责,下属财务会计主管和成本会计主管,当然大型企业还会穿插监督机构(审计部门)在架构中,但是在中小企业中,一般由部门主管行使监督权。
为了方便大家参考学习,我给大家附上一份一般类审计工作流程图:
附:审计监督工作程序
目 录
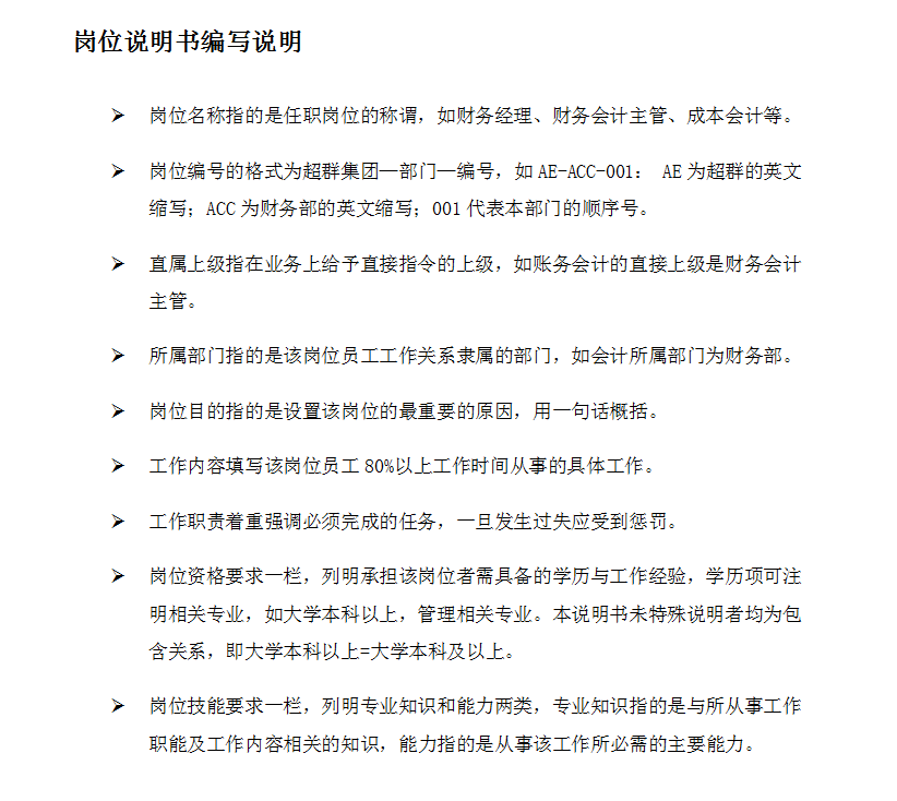
岗位说明书编写说明2
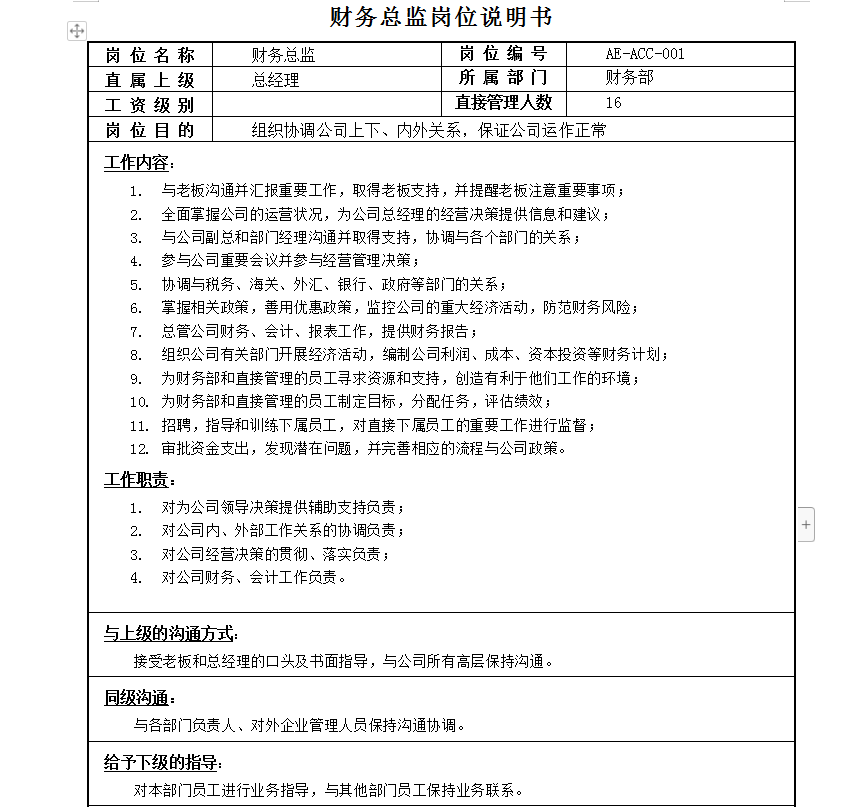
财务总监岗位说明书3
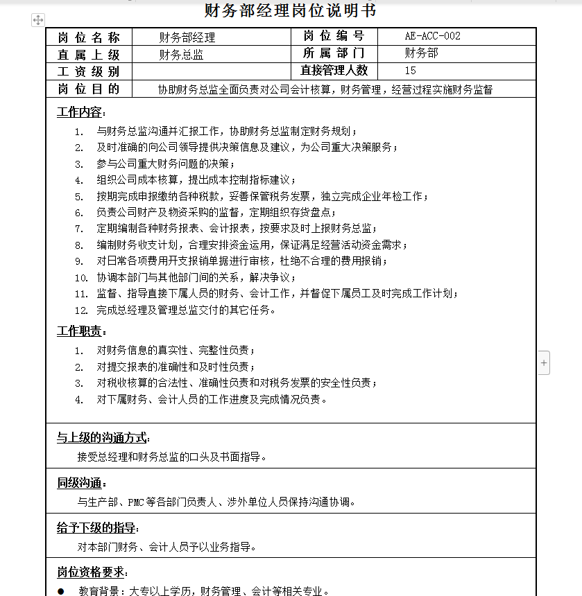
财务部经理岗位说明书4
财务会计主管岗位说明书5
成本会计主管岗位说明书6
总出纳岗位说明书7
出纳岗位说明书8
资金会计岗位说明书9
应付会计岗位说明书10
账务会计岗位说明书11
电算会计岗位说明书12
成本会计岗位说明书13
工资会计岗位说明书14
工资核算文员岗位说明书15
会计文员岗位说明书15
统计文员岗位说明书15
温馨提示:
该份资料合计15页,我们为了方便到您,已经为您整理成电子文档
如果您觉得这份资料对您有帮助,希望获取完整的电子版内容参考学习
您可以:
1、关注和转发
2、私信:悟道
资料无价,心诚者得!
版权声明:我们致力于保护作者版权,注重分享,被刊用文章【会计部门(财务部门容易)】因无法核实真实出处,未能及时与作者取得联系,或有版权异议的,请联系管理员,我们会立即处理! 部分文章是来自自研大数据AI进行生成,内容摘自(百度百科,百度知道,头条百科,中国民法典,刑法,牛津词典,新华词典,汉语词典,国家院校,科普平台)等数据,内容仅供学习参考,不准确地方联系删除处理!;
工作时间:8:00-18:00
客服电话
电子邮件
beimuxi@protonmail.com
扫码二维码
获取最新动态
