[2022年最新初级会计高频考点,耗时1月费心整理!零基础小白必备]
2022年的初级已经离得不远了,报名的时间是越来越近了,很多小伙伴们考初级要不就是在学校,要不就是上班族。对于上班族没时间看书的,还没一点点基础的小白抓不住重点,费时又费力,有了初级会计高频考点,完全不用在担心了!!!
初级会计高频考点,汇总了每个章节重点内容,短时高效抓住重点,提高效率!
(文末可分享更多初级会计高频考点哦)
初级《会计实务》高频考点:
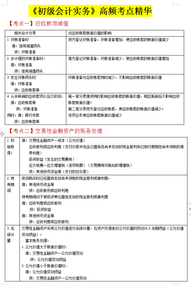
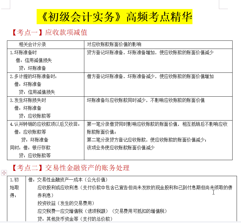
考点一:应收款项减值
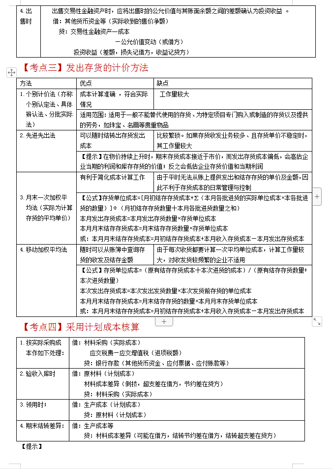
考点二:交易性金融资产的账务处理
考点三:发出存货的计价方法
考点四:采用计划成本核算
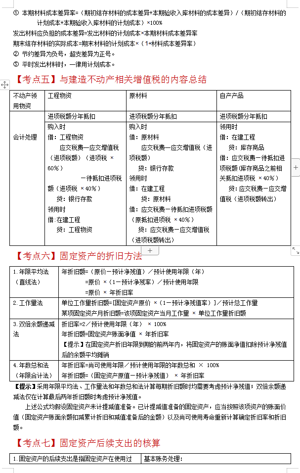
考点五:与建造不动产相关增值税的内容总结
考点六:固定资产的折旧方法
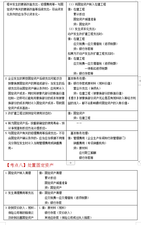
考点七:固定资产后续支出的核算
考点八:处置固定资产
考点九:库存现金、存货及固定资产清查的账务处理总结
...剩余的考点未展示完全
初级会计《经济法》高频考点:
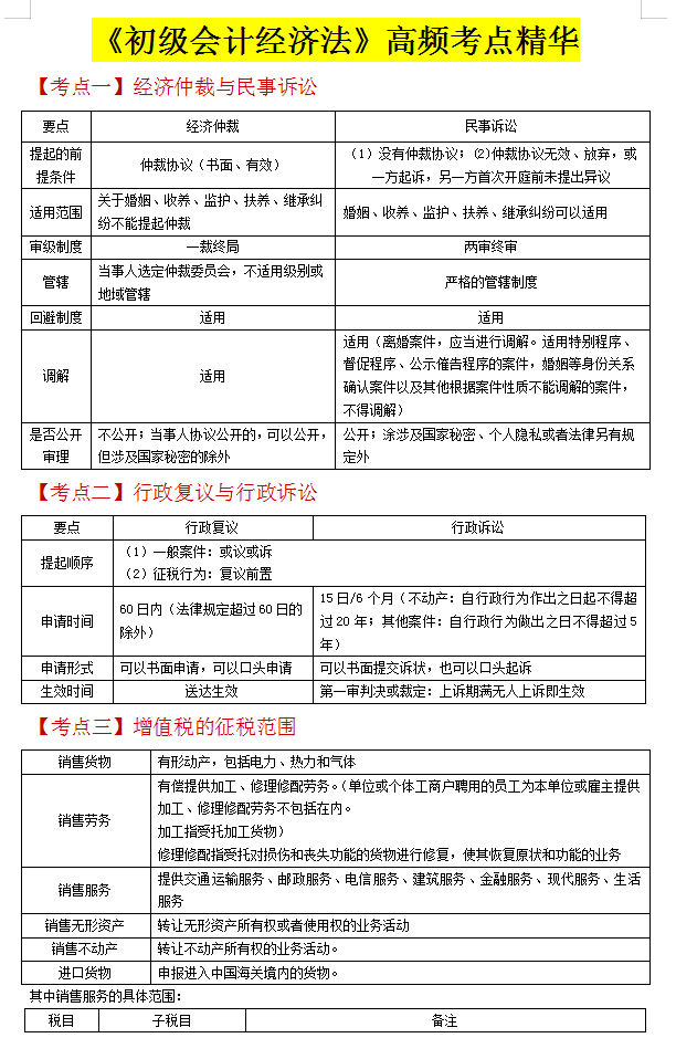
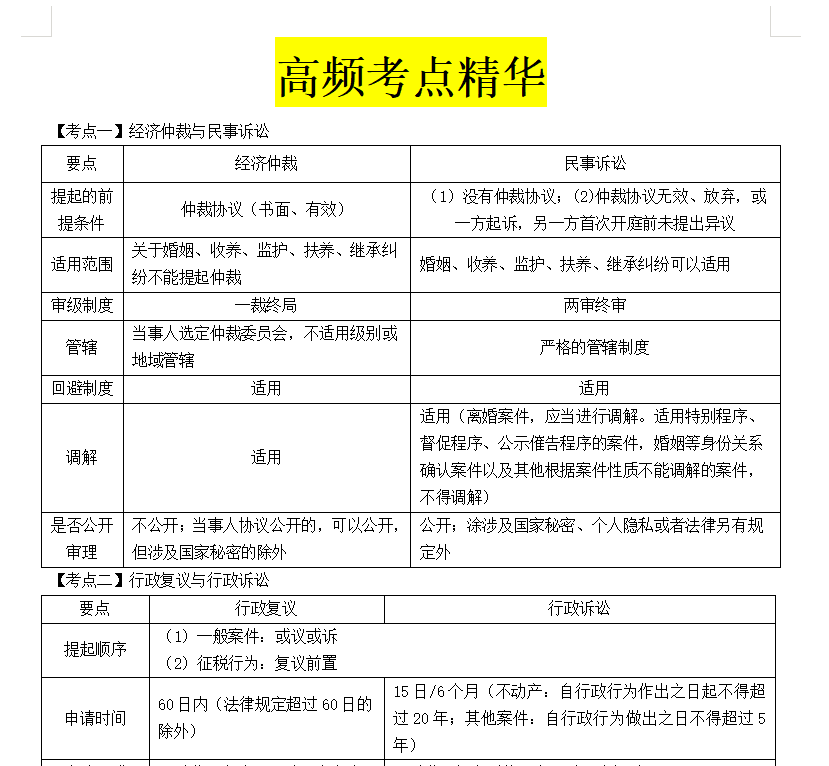
【考点一】经济仲裁与民事诉讼
【考点二】行政复议与行政诉讼
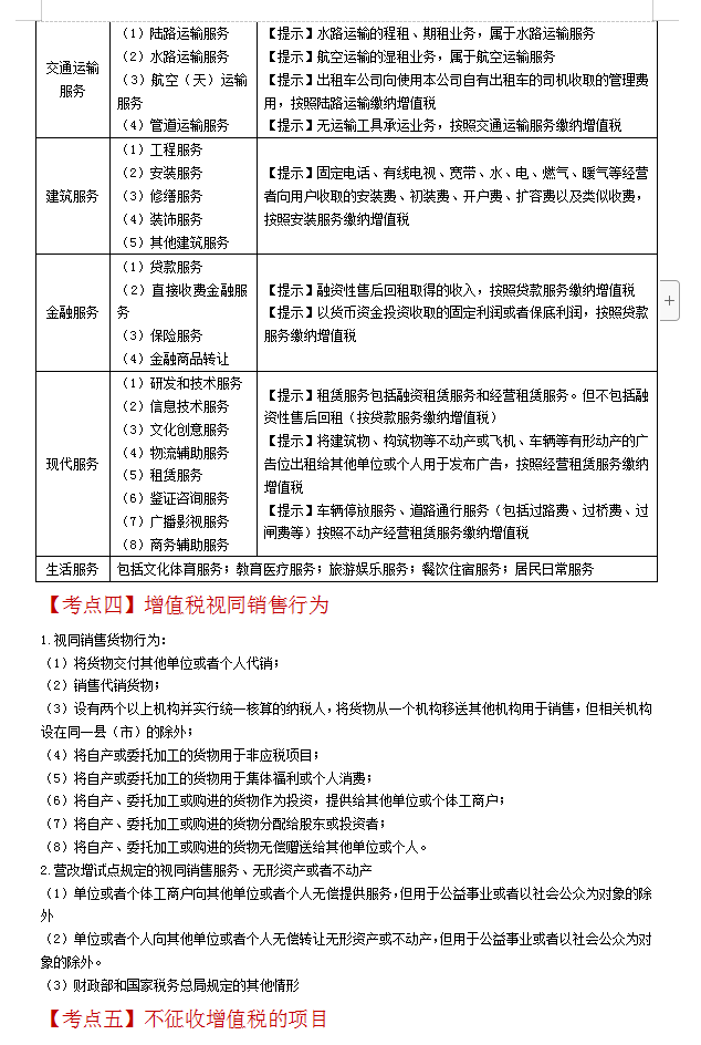
【考点三】增值税的征税范围
【考点四】增值税视同销售行为
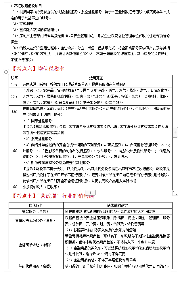
【考点五】不征收增值税的项目
【考点六】增值税税率
【考点七】“营改增”行业的销售额
【考点八】进项税额抵扣
【考点九】增值税税收优惠
....由于篇幅有限,小编就不一一展示了,对于想要备考初级的小伙伴们,不知道该怎么复习的可以看看上文的内容,想要完整版的学习可以看下↓进行。
版权声明:我们致力于保护作者版权,注重分享,被刊用文章【初级会计入门基础知识(2022年最新初级会计高频考点)】因无法核实真实出处,未能及时与作者取得联系,或有版权异议的,请联系管理员,我们会立即处理! 部分文章是来自自研大数据AI进行生成,内容摘自(百度百科,百度知道,头条百科,中国民法典,刑法,牛津词典,新华词典,汉语词典,国家院校,科普平台)等数据,内容仅供学习参考,不准确地方联系删除处理!;
工作时间:8:00-18:00
客服电话
电子邮件
beimuxi@protonmail.com
扫码二维码
获取最新动态
