初级会计经济法就是背诵的地方多了点,很多备考生总是没有自信考的自己大部分都会。什么票据、税呀、劳动合同呀,这3大块是考试的重要内容,假如较基础的知识不能掌握好,那后期刷再多的试题,也没啥用。
不过2022年的初级备考生不要慌,用顺口溜记忆的方式来背诵经济法基础的知识点,可以说是记住就忘不掉了。鬼才老师,汇总2022初级会计经济法顺口溜17页,助力大家轻松备战2022年初级会计考试!
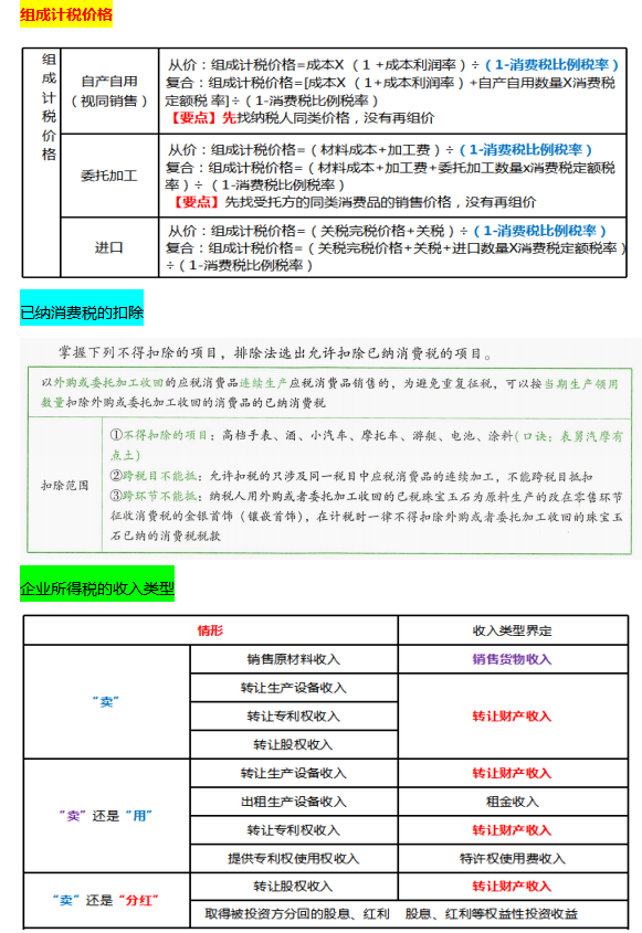
……
篇幅限制,今天有关“2022年初级会计经济法背诵口诀”的内容就到这里了,趁着中秋假期,偷偷复习吧,明年五月份,你就也是有初级会计职称证书的人啦!
版权声明:我们致力于保护作者版权,注重分享,被刊用文章【会计档案保管期限(鬼才老师)】因无法核实真实出处,未能及时与作者取得联系,或有版权异议的,请联系管理员,我们会立即处理! 部分文章是来自自研大数据AI进行生成,内容摘自(百度百科,百度知道,头条百科,中国民法典,刑法,牛津词典,新华词典,汉语词典,国家院校,科普平台)等数据,内容仅供学习参考,不准确地方联系删除处理!;
工作时间:8:00-18:00
客服电话
电子邮件
beimuxi@protonmail.com
扫码二维码
获取最新动态
