眼看着再有一个月就要6.18 了,王会计从事电商行业会计已经三年了,现在月薪也熬到了1W+,这不马上又要6.18啦,王会计决定离职啦!她说这个行业干烦了,而且总是经常加班,她说现在都30出头了,也想要一直想尝试的建筑行业会计。不想一直就只会做电商行业的账务处理。下面是她工作3年的电商会计做账经验分享,从日常的会计核算流程,到电商行业会计分录,再到电商财务报表分析等,王会计汇总的十分详细!从事电商行业会计的小伙伴,有兴趣就一起瞅瞅吧!
目录
一、电商行业会计账务处理流程
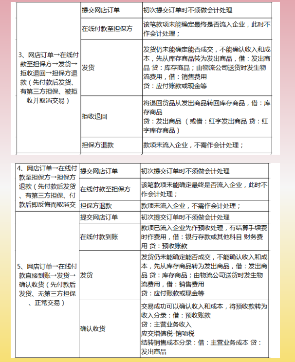
二、电商行业会计分录
三、电商行业会计核算方法
四、电商行业会计常用表格(可视化)
(有用的文末抱走)
节日折扣、满额即减、免运费、赠券优惠券等等
……
……
内容较多,先到这里了。
版权声明:我们致力于保护作者版权,注重分享,被刊用文章【电子商务会计(6)】因无法核实真实出处,未能及时与作者取得联系,或有版权异议的,请联系管理员,我们会立即处理! 部分文章是来自自研大数据AI进行生成,内容摘自(百度百科,百度知道,头条百科,中国民法典,刑法,牛津词典,新华词典,汉语词典,国家院校,科普平台)等数据,内容仅供学习参考,不准确地方联系删除处理!;
工作时间:8:00-18:00
客服电话
电子邮件
beimuxi@protonmail.com
扫码二维码
获取最新动态
