2021年最新企业内部控制流程手册(完整版),共涉及18个方面全流程,全文153页,可编辑修改。
提示:下图有不同类型的企业内控流程手册,大家可以根据自己企业的情况,选择适合本企业的内容作为参考。
共涉及18个方面:
组织架构、发展战略、人力资源、社会责任、企业文化、资金活动、采购业务、资产管理、销售业务、研究与开发、工程项目、担保业务、业务外包、财务报告、全面预算、合同管理、内部信息传递、信息系统。
内容较多受篇幅限制,部分章节以图片展示。完整版资料可在文末获取。
该章节会涉及到筹资业务控制和投资业务控制。具体又分为筹资决策管理流程、筹资方案审批流程、投资评价管理流程和投资执行管理流程等。
6.1筹资业务控制
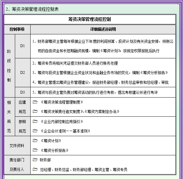
1、筹资决策管理流程与风险控制图
2、筹资决策管理流程控制表
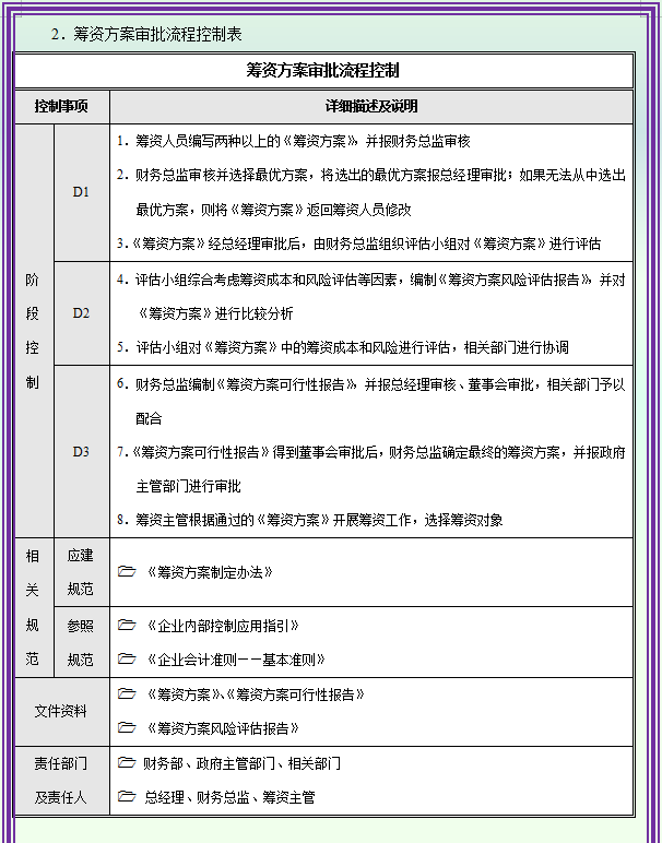
筹资方案审批流程
1、筹资方案审批流程与风险控制图
2、筹资方案审批流程控制表
6.2投资业务控制
1、投资评价管理流程与风险控制图
2、投资评价管理流程控制表
投资执行管理流程
1、投资执行管理流程与风险控制图
2、投资执行管理流程控制表
……
企业内部控制流程手册共有153页的内容,在此不展示了。确实需要参考学习的,可以分享。
版权声明:我们致力于保护作者版权,注重分享,被刊用文章【内部会计控制(2021年最新最全企业内部控制流程手册)】因无法核实真实出处,未能及时与作者取得联系,或有版权异议的,请联系管理员,我们会立即处理! 部分文章是来自自研大数据AI进行生成,内容摘自(百度百科,百度知道,头条百科,中国民法典,刑法,牛津词典,新华词典,汉语词典,国家院校,科普平台)等数据,内容仅供学习参考,不准确地方联系删除处理!;
工作时间:8:00-18:00
客服电话
电子邮件
beimuxi@protonmail.com
扫码二维码
获取最新动态
