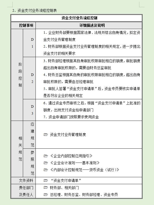
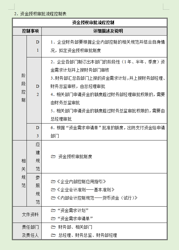
今天和大家分享一套198页《企业财务内部控制流程手册》
分别为:资金、采购、存货、销售、工程项目、固定资产、无形资产、长期股权投资、筹资、预算、成本费用、担保、合同协议、业务外包、对子公司的控制、财务报表编制和披露、人力资源、信息系统、衍生工具等等等方面,很全面。
废话不多说,直接上干货吧~~
篇幅有限,就不和大家一一展示了,内部控制流程手册,22个模块,参考价值很高。
版权声明:我们致力于保护作者版权,注重分享,被刊用文章【内部会计控制(企业财务内部控制流程手册)】因无法核实真实出处,未能及时与作者取得联系,或有版权异议的,请联系管理员,我们会立即处理! 部分文章是来自自研大数据AI进行生成,内容摘自(百度百科,百度知道,头条百科,中国民法典,刑法,牛津词典,新华词典,汉语词典,国家院校,科普平台)等数据,内容仅供学习参考,不准确地方联系删除处理!;
工作时间:8:00-18:00
客服电话
电子邮件
beimuxi@protonmail.com
扫码二维码
获取最新动态
