获取报告请登录未来智库www.vzkoo.com。
经历四十年的发展,我国空调行业已经历了发展初期、快速发展期和稳定发展期, 2019年总产量达1.5亿台、内销量达9216万台,城镇每百户保有量从不足1台提升 至142台、农村保有量提升至65台,空调已经从高能耗奢侈品向可选耐用消费品再 向必选耐用消费品转型。
在这四十年的发展过程中,除了空调市场规模的快速扩大之外,行业内参与企业数 量、主要龙头也经历了不断变化,空调行业格局的变迁背后反映的是不断提高的制 造优势、适应时代变化的渠道优势和品牌效率的综合优势。空调行业过去四十年的 格局变迁过程也是典型的制造业和消费品行业格局形成案例,因此我们在此做一个 回顾分析和展望,希望对理解空调企业的核心竞争力有帮助,对家电领域其他子行 业或其他行业的格局演变也有一定的借鉴和启示意义。
这一阶段空调完成从高耗能奢侈品定位到产业政策放开后耐用消费品的转身,行业 逐渐进入黄金时期。
(一)行业规模:产量从 22 万台提升至 849 万台,复合增速 69%
九十年代初行业进入发展初期,空调完成从高能耗奢侈品向耐用消费品的转身。 1990-1997年城镇每百户保有量从不足1台提升至16台,根据国家统计局数据,空 调产量从22万台提升至849万台,年复合增速高达69%。与此同时,空调的应用场 景、产品形态也发生一定演进。
(二)行业格局:卖方市场,合资与内资品牌百花齐放
低廉的劳动力成本及广阔市场空间吸引外资企业建厂,国内空调厂商起步期完成初 步的技术积累。彼时中国空调市场处于发展萌芽期,巨大的市场容量及优惠的开放 政策吸引外资企业进入中国寻求合作。80年代末,日本家电企业主要依靠提供技 术、转让生产线与中国刚刚起步的家电企业合作;90年代初,索尼、松下、东芝等 纷纷在国内建立合资企业。外资品牌为中国空调产业输入了大量的生产设备及前沿 的产品技术,国内厂商在竞争中完成初步技术积累。
行业分散,卖方市场特征明显,合资企业与国内企业百花齐放。根据美的电器招股 书披露,1992年国内市场生产能力达到300万台,但任何厂家规模最高不超过4050万台,行业较为分散。除了合资品牌之外,国内市场以春兰、华宝两大品牌为 首。行业卖方市场特征明显,野蛮生长过程中竞争较为无序。
(三)竞争要素:生产产能
从奢侈品向日常耐用消费品的定位转移过程中,空调需求迅速释放,但供给端产能 尚未跟进。尤其是两大核心零部件压缩机、电机的生产和技术上还有较大提升空 间。行业基本处于供不应求,生产即销售的卖方市场。一时间,产能瓶颈成为制约 各大厂商销售的核心因素。《朱江洪自传》中格力此时面临的困境和选择一定程度 上可以代表彼时大多数厂商面临的共性问题。
1992年格力仅有一条生产线,5台柜机需要三天时间才能装配完成。由于产能严重 不够,格力开始对生产线进行改造,提高运行速度,工人24小时三班倒,人停机不 停。当年在2万台能力的生产线上生产出12万台空调。于1993年将股份制改革的2 亿募集资金全部投入至技术改造中,至1994年11月形成了年产100万台空调的生产 能力。
这一阶段完成了从产能急剧膨胀到市场出清龙头开启良性增长的转化,为后续空调 格局持续向好奠定基础。
(一)行业规模:产量从 849 万台提升至 7469 万台,复合增速 31%
随着人均收入水平的提升,空调城镇每百户保有量从1997年16台提升至2005年81 台,根据国家统计局数据,空调年产量从1997年849万台提升至2005年7469万 台,年均复合增速高达31%,空调行业迎来了快速增长期。
(二) 行业格局:从混乱竞争迈入良性成长,形成三足鼎立格局
1.供过于求,小厂以价博量,行业均价持续下滑
行业急剧膨胀过程中低门槛高盈利吸引小厂纷纷进入,随后呈现供过于求的买方市 场竞争局面,于2001-2002年迎来了第一次库存危机,产能亟待出清。根据国家统 计局数据,2002冷冻年空调产量规模达到2861万台,但当年国内市场容量仅为 1590万台,尽管出口量激增至800万台,仍有近500万台剩余产能。根据家用电器 协会的统计,2001年库存已经超过600万台,叠加新增库存后近千万台库存使得空 调行业迎来前所未有的挑战。
小厂主动发起价格战开启恶性竞争,一度呈现以价博量的混战局面。其中最具标志 性的事件即奥克斯于2002年发布《空调制造成本白皮书》,将空调价格构成进行拆 分并公示。另外海信、科龙、长虹等也纷纷降价。2001-2004年我国空调内销出货 均价从2835元下降至1600元,年均下滑17.4%。
2 .原材料持续上涨叠加国美等第三方渠道崛起进一步蚕食制造商价值,企业盈利 能力持续下滑
上游:持续的原材料成本上涨因价格竞争无法转嫁,在2005年急剧上涨后成为压 垮小厂的最后一颗稻草。2004年起铜、铝价格开始进入上涨通道,2005年铜、铝 价格大幅分别上涨48%、25%。延续数年的价格战已经把行业利润压制到微利水 平,成本上涨使得中小企业难以达到盈亏平衡,加快行业出清速度。
下游:国美等电器连锁崛起从产业链价值中分走部分利润,品牌商进一步受到挤 压。伴随家电行业飞速发展,国美、苏宁等家电连锁顺势兴起,国美在1999年首次 走出北京在天津开设两家直营门店,开始了全国化扩张,至2006年门店数量已经拓 展至572家。根据空调行业白皮书,2004冷年一级市场中,连锁渠道销售占比已经 达到67%,基本形成了对一二线城市的垄断。家电连锁为间互相竞争或为了与其他 渠道抗衡,往往压低向制造商集中采购价格,而处于激烈竞争的制造商面对已经形 成垄断地位的家电连锁,一定程度上处于弱势,失去议价能力后本就微薄的盈利空 间进一步被挤压。
白热化竞争叠加上下游的双重挤压下,空调企业盈利能力不断下滑。2001年核心 企业空调业务毛利率进入下滑通道,直到2005年才触底回升。2002年起净利率不 足5%,已经濒临盈亏平衡。
3.竞争格局:行业加速出清,三足鼎立格局形成
总的来说,持续的价格战叠加上下游挤压下企业盈利能力羸弱,这一阶段行业完成 了市场出清,初步形成以格力、美的、海尔为主的三足鼎立格局。但格力、美的并 未一开始就占领优势,洗牌过程中伴随着昔日龙头春兰、华宝的衰落、奥克斯等以 价博量的此消彼长,以及海尔空调绝对龙头地位的被追赶。
大体来看,最终格力、美的、海尔为主的三足鼎立格局初步奠定,内销量CR3提升至 54.66%。经历这一轮行业出清后,行业内品牌数量从2002年400个骤减至2005 年30个,空调市场逐渐分成三个梯队。(1)第一梯队:格力、美的、海尔,内销 量不低于300万套;(2)第二梯队:海信、奥克斯、春兰等,内销量在100-300万 套之间;(3)第三梯队:LG、日立、华凌等,内销量不足100万套。根据格力定 增说明书,内销量CR3份额从2003年37.37%提升17pct至2006年54.66%。
具体来看,从上一阶段的百花齐放到这一阶段行业格局初步确定的过程中,伴随着 主要三方面的变化。
(1)春兰、华宝的衰落。昔日空调龙头春兰在上一阶段市占率一度高达40%,华 宝也一度称霸。但后期春兰多元化策略分散大量资金和精力,同时对经销商利益关 注度不够,导致在第一次激烈的价格战竞争中逐渐衰落。华宝则因经营不善,1998 年被科龙收购,收购后对于品牌建设重视度不够逐渐没落。
(2)奥克斯等以价博量的此消彼长。在激烈的价格竞争中,厂商始终没有放弃对 份额的追求。奥克斯依靠低价策略效果最为突出,空调销量从2001年不足90万台 提升至2005年420万台,并曾一度跃升至行业第三名。行业黑马志高以高速增长的产销量于 2004年位列空调行业第五,2005年进一步升至行业第四,根据2005冷冻 年度白皮书显示,当年市场份额增至7.38%。科龙也在2003、2004年位列行业第 三、第四位置,后因质量问题逐渐退出第一梯队。
(3)三巨头间的霸主异位。海尔在春兰、华宝的没落过程中,率先接替并一度保 持着行业第一的地位,直至2003年首次被格力超越。虽然在2005年短暂重回第 一,但其在渠道策略选择、产业链一体化的布局等方面已经为被格力、美的逐渐超 越埋下伏笔。在空调领域的绝对霸主地位不在。
(三)竞争要素:企业战略+产品质量+渠道策略
1. 企业战略
这一阶段我国空调市场尚处于起步期,企业出于自身战略考量对于空调业务的规划 一定程度上决定了日后其在空调领域的地位。其中最为鲜明的对比即为专注的格力 与盲目多元化的春兰。
(1)格力:专注空调业务,深耕细作。格力在这一阶段专注空调领域不断深耕细 作,在一定时间内未进行冰洗等家电业务的拓展,一定程度上保持着单主业经营。 正是这份专注,使得其后续再产品、渠道、品牌端不断积累,成为中国乃至世界空 调龙头。
(2)美的:多元化战略充分协同与发展。在上世纪 90 年代初,美的便开始实行多 元化扩张策略。1996 年美的已经拥有五大类 200 多种产品。1997 年,美的进行了 事业部改造,形成了以空调为首的五大产品事业部并带来了业务的快速扩张。
(3)春兰:盲目多元化,昔日空调霸主逐渐没落。上世纪 90 年代,春兰在中国 空调领域一度稳坐霸主地位,市占率最高曾达 40%。但在 2000 年,公司管理层认 为家电是夕阳产业,随后开启了轰轰烈烈的多元化扩张之路,进入汽车/摩托车等 众多协同性较差的产业之中,错失空调行业的发展机会。
(4)科龙:收购华宝后多品牌战略失误。上世纪 90 年代,科龙在空调领域举足轻 重,中国第一台分体式空调器、第一台立柜式空调器均诞生于科龙。1998 年科龙 收购华宝后,生产能力大大提升,成为国内最大的空调器制造商。科龙始终将空调 作为仅次于冰箱的第二大业务,专注拓展“冰箱”及“空调”核心业务。
然而,收购华宝之后,科龙忽视了品牌建设,在实行多品牌战略的过程中,华宝空 调品牌与科龙空调的品牌定位矛盾,损害了华宝在消费者心中的形象,最终导致华 宝品牌没落。2006 年,由于经营不善,科龙被海信收购,在兼并融合过程中,逐 渐错失行业高速发展的良机。
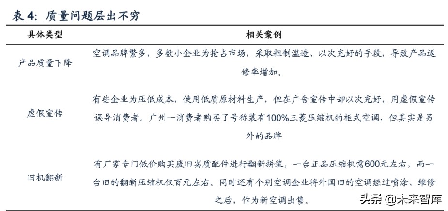
2. 产品质量
行业快速扩容时期,许多小厂奉行机会主义思路,用低质量的原材料质量粗制滥造 的产品。在竞争的白热化阶段,中国空调行业又一度陷入了“概念”误区,一时间 “光触媒”、“24小时换气”等新概念层出不穷,但对于消费者真正关心的产品质 量稳定性、可靠性则重视度始终不够。当行业产能过剩时,产品质量成为消费者用 脚投票的关键。
(1)格力:“好空调、格力造”,贯彻精品战略。根据《朱江洪自传》,格力在 1994年首次提出“精品战略”构思,并力于1995年建立“筛选分厂”——由300人 组成,对外购零部件进行逐一检验,并退回不合格产品,其成为格力质量管理的一 大特色。在行业高速发展时依然没有粗制滥造,继续坚持贯彻“精品战略”,短期 的成本消耗以及量增损失在未来撬动更大的市场份额。“好空调、格力造”的口碑 也由此传播。
(2)海尔:提出价值战不要价格战。海尔固守价值战不要价格战的理念,并于 2002年在各地开启“打开机器说亮话”的活动,让消费者明明白白买空调。
值得强调的是,格力、海尔注重产品质量并不等同于将价格高高挂起,更多的是在 二三线品牌还在热衷于单一的以价换量的策略时,龙头逐渐依靠产品口碑建立市场 地位,一旦主动加入价格竞争便加快对小品牌的出清。事实上,格力、美的、海尔 等经历2001-2002年小厂发起的价格竞争后,于2003年开始主动加入价格竞争,依 靠前期积累起来的良好口碑形成对小企业的围剿。
3. 渠道策略
前文所述,这一阶段下游渠道结构发生了变化。对于企业而言,渠道策略的选择一 定程度上影响其后续空调业务的发展。
(1)格力:区域销售公司模式,深度绑定经销商。1997 年,格力首家销售公司— —“湖北销售公司”挂牌成立,开启了独具特色的区域销售公司模式。这一模式的 最初目的是防止同一地区的格力代理商彼此互相竞争。当时湖北省共有 4 家代理商 负责格力全省的批发业务,但当年市场竞争激励,代理商间为了竞争互相压价,极 大损害了零售商的利益。区域销售公司成立之后,源头上进行批价、货源的控制。 2002 年各省市都按此模式成立了格力销售公司。
维护中小经销商利益。为了进一步补贴经销商并提升销售积极性,格力在 1996 年 初步尝试“返利补贴”,按提货额 2%比例补贴给经销商。且一直关心经销商利 益,2001 年对于湖北销售公司抬高价格侵占经销商利益的行为予以处罚。
与国美决裂,发展自建专卖店渠道,掌握渠道自主权。2004 年国美未与格力协商便私自大规模促销,格力于 3 月全面退出国美,开启全面自建渠道之路。前文所 述,国美等连锁在账期、进场费、扣点等方面不断侵占制造商利益,格力此举另辟 蹊径,掌握了渠道自主权,为此后的扩张奠定基础。
(2)美的:分级经销商模式,渠道策略更为灵活。美的在面对下游渠道崛起时, 采取的策略较为灵活。总体上采用分级经销商模式,同时提出“限制大户、扶持中 户、发展散户”的理念。即加强自有渠道建设的同时也与第三方渠道合作,多渠道 齐头并进获取市场份额。
(3)海尔:侧重于 KA、商场等第三方渠道合作:与格力、美的等依靠社会资源 的渠道模式不同,海尔主要通过 42 家工贸公司在各地设立分支机构,向 KA、百 货等第三方渠道直接供货,更注重与第三方渠道的合作。通过两组数据我们可以侧 面了解海尔当时的渠道选择倾向。(1)根据中怡康数据,海尔 2000 年零售端的 市占率至少为格力、美的的 2 倍以上,但 2001 年海尔空调收入为 57.3 万元,与格 力(65.9 万元)、美的(55.5 万元)相差不多,即便考虑到出口影响,也无法达 到国内市场 2 倍以上的市占率差距。主要系中怡康监测口径与海尔在第三方渠道的 布局匹配度更高所致。(2)2000 冷年海尔商场覆盖率达到约 70%,远高于同为 龙头的格力、美的。可见海尔在发展过程中更加注重与第三方渠道的合作。这也成 为之后抑制其空调发展的因素之一
(4)春兰:取消经销商返利,失去渠道优势。除了众所周知的盲目多元化策略 外,上个阶段的空调巨头春兰对待经销商的态度也为其后续衰落埋下隐患。2000 年在行业微利、经销商压力较大的情况下取消经销商返利,导致前期积累的经销商 资源大量流失。
这一阶段行业呈结构性高增长,三四线市场需求崛起,格力、美的等自建专卖店渠 道深化下沉市场布局,进一步巩固双寡头格局。
(一)行业规模:内销量从 2634 万台提升至 6235 万台,复合增速 11%
行业内销复合增速11%,平稳增长同时需求增量向三四线市场转移。根据产业在线 数据,2005-2013年空调产量年复合增速7%,内销从2634万台提升至6235万台, 复合增速11%。在经历上一阶段后城镇空调已经完成初步普及,这一阶段每百户保 有量从81台进一步提升至102台,三四线城市及农村市场需求广阔,其中农村百户 保有量从6台提升至30台。
(二)行业格局:双寡头格局形成,CR2 达 67%
从三足鼎立到双寡头格局,CR2进一步提升至67%。上一阶段末行业基本形成了以 格力、美的、海尔为首的第一梯队,这一阶段格力、美的与海尔间差距进一步拉 大,行业呈现双寡头格局。(1)第三方数据层面,根据产业在线口径,CR2内销 市占率从59%提升8pct至67%,中怡康口径CR2从33%提升13pct至46%,考虑到 格力美的在三四线城市的自有渠道布局尚未被纳入中怡康统计范畴,实际占比产业 在线口径更为客观。(2)公司收入层面,格力、美的、海尔空调营业收入分别从 2005年163/148/76亿元提升至2013年1055/622/180亿元。
(三)竞争要素:渠道优势为主,规模效应及产业链一体化带来的成本 优势加深壁垒
这一阶段伴随着新能效标准的出台,变频空调占比提升过程中技术壁垒及成本上升 一定程度上促使上一阶段角逐留存的中小厂商进一步出清,但我们本章着重讨论市 场格局如何演变成双寡头格局。
1. 渠道端:自有渠道布局深化带动下沉市场份额提升
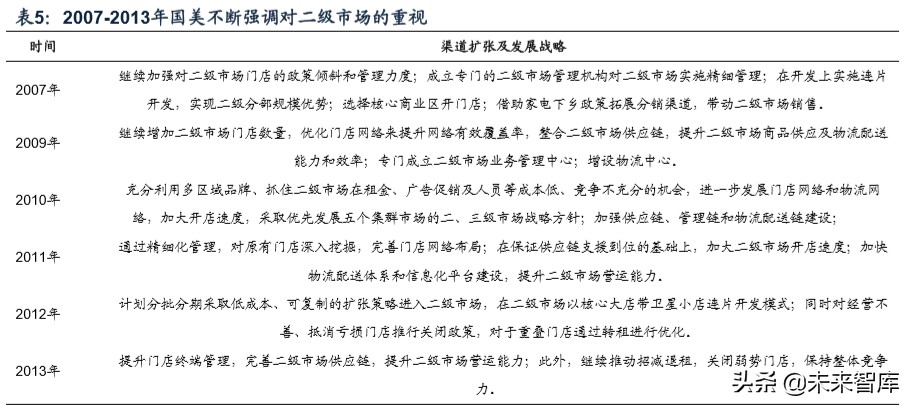
空调 市场进入到“得渠道者得天下”的阶段,厂商和第三方渠道进入了对三四线市 场的全面争夺。家电连锁下沉不利的情况下格力、美的通过加强自建渠道、经销体 系改革等方式进一步扩大领先优势巩固龙头地位。
外部环境:需求下沉至三四线市场,家电连锁下沉市场拓展不利
低基数+家电下乡政策促进三四线市场需求崛起。在上一轮行业扩张的过程中,一 二线空调市场渗透率已经提升至较高水平,但三四线城市及农村市场空调保有量尚 处于低位,仍有较大提升空间。2009年2月,空调首次被纳入家电下乡政策之中, 同年4月将柜机纳入补贴范畴,5月将中标最高限价从2500元提升至4000元,不断 丰富产品及价格段,进一步触发广袤的下沉市场需求。据商务部及中怡康统计,当 年空调仅家电下乡产品即贡献新增需求的10%,至2012年这一比例提升至25%。
需求下沉背景下家电连锁的渠道下沉却并不顺利。根据苏宁发布的空调市场白皮 书,经历上一阶段的扩张家电连锁在一二级市场已经形成垄断地位,2007年渠道市 占率高达79%。但是,由于三四线城市在人均密度、消费能力以及购买习惯等与一 二线城市不同,家电连锁在下沉市场的拓展中并没有继续高歌猛进。根据国美历年 年报的表述,其从2007年就意识到三四线城市的重要性,并不断强调下沉市场拓 展,但门店数量仅从2007年254家拓展至2013年392家。其中2011年进行了较为激 进的门店拓展,但盈利不佳使得2012年三四线城市门店关闭较多,相比之下一二线 城市门店在高基数下依然稳中有增。
内生增长:不同企业的渠道选择进一步加大分化
格力、美的充分利用渠道杠杆快速进行分销,主动占据未触及的三四线城市,海尔 推行的扁平化渠道策略及前期对第三方渠道的依赖一定程度上导致其失去分享行业 增长红利的机会。
(1)格力:进一步绑定经销商利益,专注自有渠道建设。在上一阶段创立了销售 公司模式,对经销商进行返利之后,这一阶段格力更加专注于自有渠道体系的建设 和渠道利益的深度捆绑。先后两次通过定增、股转等方式进行经销商激励。其中 2007年京海担保反向持股格力近10%股权,实现渠道与上市公司利益一致。自有渠 道建设方面,持续加强对三四线市场专卖店建设,根据中国商业电讯披露,至2012年 格力自有专卖店数量达到1.5万家,实现了下沉市场密集的自有网络布局。
(2)美的:学习格力模式,从区域营销中心向销售公司模式过渡,拓展专卖店及 网点。2006年起,美的进行自身销售体系变革,在8个城市试点销售公司模式, 2008年末,空调产品管理中心已经全部转为销售公司,完成了一次深刻的营销体质 变革。此轮变革后,美的向格力的销售模式靠拢,销售公司拥有自主经营权、管理 权,是当地独家代理,从职业经理人的被动考核变为自负盈亏,进一步激发渠道活 力。
加快自有专卖店建设及网点布局。2008年起推动下沉市场网点建设,丰富渠道数 量,根据美的电器年报披露,2009年专卖店数量8000家,网点近3万家,2011年新建专卖店数量超过 3000家,专卖店总数1.4万家,新增网点近6000家,总网点数超 过7万家。密集的终端网点渗透至乡镇空白市场,
(3)海尔:提出“零库存”目标,推行扁平化。通过日日顺体系进行自有渠道下 沉,销售公司职能在公司体内,渠道较为扁平。其中海尔专卖店主要布局三四线市 场,日日顺专卖店主要布局农村市场。起初日日顺专卖店同时负责海尔集团及其他 品牌家电产品的销售,后因品牌见竞争等问题盈利不佳,退出第三方家电分销聚焦 集团业务。海尔销售公司职能在公司体内,直接对接县级经销商,渠道较为扁平。
“零库存”策略失去渠道进攻性。海尔在2008年提出“零库存下即供即需”的商业模式,围绕客户订单组织生产,转变空调领域惯有的压货模式。这一模式具有前 瞻性,但一定程度上与当时行业发展阶段并不匹配,存在旺季缺货,压货力度不够 导致进攻性较弱等问题。
2.制造端:产业链一体化及规模优势构筑循环壁垒
压缩机等核心零部件自制提高产品适配性、出货稳定性同时降低成本。格力2004 年收购凌达压缩机、新元电子、格力电工等完善配套产业链,美的1997年即收购东 芝万家乐进入压缩机领域,虽然美的收购初衷主要是解决当时压缩机产能不足带来 的生产瓶颈,但2004年后我国市场压缩机产能已不是核心问题。空调行业季节性较 强,格力、美的向上游深度整合保证了旺季核心零部件的供给稳定性,以及产品适 配性,同时降低成本。
规模效应进一步推动成本下降。格力、美的生产规模不断扩大,原材料采购成本、 规模效应的固定成本分摊等优势进一步体现,构筑循环壁垒。主要原材料铜、铝等 采购成本,格力、美的均低于奥克斯。
这一阶段行业增速放缓,逐步进入成熟期,格力美的竞争壁垒深厚。虽然奥克斯通 过线上渠道红利实现了三四年的快速增长,但龙头长期积淀的优势仍在,针对奥克 斯的打击措施很快制止了其上升势头,双寡头格局再次稳固。行业迈入综合竞争 后,运营效率提升是未来核心方向。
(一)行业规模 :内销量从 6235 万台提升至 9216 万台,年复合增速 7%
政策退补后在高基数背景下,空调行业增速进一步放缓,城镇保有量区域饱和。根 据产业在线数据,2013-2019年产量年复合增速0.2%,内销量从2013年6235万台 增长至2019年9216万台,年复合增速7%。每百户保有量方面,根据统计局数据, 一户多机属性带动下城镇保有量从102台提升至142台,农村渗透率继续提升,从 30台提升至65台。
(二)行业格局 :奥克斯阶段性扰动不改双寡头地位稳固
双寡头格局稳定,奥克斯阶段性异军突起。这一阶段格力、美的继续巩固双寡头地 位,产业在线口径内销市占率保持65%左右水平,中怡康市占率从46%提升至 66%。值得一提的是,行业趋于成熟后,奥克斯异军突起,产业在线内销份额从 2015年4%提升至2018年10%,一度比肩海尔。但从2019年起逐渐被龙头压制, 2020年1-3月市占率回落至7%,并有继续下滑的趋势。
在此,我们分成两个阶段讨论奥克斯缘何崛起,又为何衰败。
1. 2015-2018年:电商红利+低价位段定位助力奥克斯高速增长
2015-2018年奥克斯空调业务收入年复合增速41.3%。根据奥克斯债券信评报告, 奥克斯空调业务收入从2015年85.06亿元提升至2018年249.33亿元,年复合增速达 41.3%。横向比较以抹平行业增长带来的共性影响,其空调业务收入增速依然高于 格力、美的、海尔。且根据公司披露的销量数据,2015-2018年内销占公司空调销 量比例从57%提升至63%,即不考虑均价大幅变化的情况下,内销收入增速高于空 调业务总体水平。
电商崛起背景下龙头战略性弱化线上布局,奥克斯顺势把握渠道红利,电商渠道占 比达66%,线上份额提升至29%。这一阶段渠道结构迎来了新一轮变化,根据中怡 康及奥维数据,空调线上零售量占比从2013年4%提升至2019年43%,电商打破了 家电市场较为封闭的渠道结构和下沉分销过程中相对不透明的利润分配体系,但格 力等龙头出于自身渠道体系及利益分配问题战略性弱化线上渠道布局。与此同时, 根据奥克斯债券信评报告,奥克斯线上渠道占空调收入比例从2013年9%提升至 2018年66%,远高于行业平均26%水平。在龙头未重点布局的线上渠道,奥克斯份 额从2014年13%提升至2018年29%。
龙头不断提价让出低价位段空间,奥克斯低价取胜。格局逐渐稳定的过程中龙头持 续提价,近十年间均价提升超过1000元,让出3000-3500元价格段空间。奥克斯坚 持走性价比路线吸引价格敏感型消费群体。
2.2019年至今:龙头主动进行价格竞争,奥克斯失去价格“护身符”后隐忧尚存
2019年初,美的率先进行温和降价,随后的双十一格力发布“百亿补贴”公告,线 上线下联动,全面开启价格战。均价方面,奥克斯线上线下价格几乎被穿透,其中 作为大本营的线上份额从2019年1月22%下滑9pct至2020年2月13%。
奥克斯在失去价格优势后,制造、品牌、渠道端短板凸显。(1)上一阶段中,龙 头构筑起的制造壁垒依然无法撼动。奥克斯压缩机全部为外采,在核心零部件上受制于竞争对手 。(2)奥克斯长期的低价策略形成了中低端品牌的固有形象,不仅 在价格向上周期提价困难,一旦龙头开始降价,也无法固守自身价格带阵地。 (3)渠道自主性与丰富性较差,多数与京东等线上渠道合作,在账期、扣点等方 面控制力不够。制造端规模效应较弱+均价较低导致空调盈利能力弱于格力、美 的,进一步降价空间不大。
(三)竞争要素:迈向综合竞争阶段,品牌力+运营效率是核心
长期积累的品牌口碑是龙头制胜关键。经历空调行业的几轮洗牌,龙头在制造、渠 道、技术等方面差别已不太明显,迈向综合竞争后,品牌口碑的积淀成为消费者选 择的关键。耐用消费品由于更新周期长,品牌力需要一轮完整的产品生命周期进行 沉淀或更替。从奥克斯失去价格优势后份额迅速被抢占也可以侧面反映出,龙头长 期积淀的品牌口碑壁垒深厚。
运营效率提升和精细化管理也是加深竞争壁垒的下一个方向。行业逐渐成熟,粗放 式经营分享行业增长红利的时代已经过去,对企业精细化管理、全流程运营效率的 提升提出了更高要求。事实上,苏宁、京东等网批模式下沉缩短分销环节,零售环 境倒逼企业改革一定程度上正在发生。
1.美的:数字化改革与“网批”模式的渠道调整
美的提出“效率驱动”的战略目标,围绕全产业链提效做出如下改革:(1)数字化系统改造: 2014年起建立涵盖6大运营系统、3大管理平台、2大技术平台的集团 632项目;(2)T+3生产模式推广:将小天鹅的产销模式复制到空调领域,实现以 销定产的柔性生产;(3)渠道端推行扁平化:改变层层分销的渠道模式进行网 批;(4)同时,通过安得物流一盘货作为配合,将仓储、物流功能收回到公司层 面,进一步提升运营效率。
2.海尔:推行统仓统配,四网合一,“小微”试点
海尔在渠道充分扁平化的基础上关注乡镇终端零售,同时进行渠道组织架构与权责 分配调整,进一步放权激发终端活力。(1)依托日日顺物流的大件配送优势,进 行最后一公里下沉,打通从县一级至乡一级的物流环节,将理货商变成终端运营 商,减少理货商加价。(2)组织架构上,推行“小微”试点。将产品结构与定价 权、费用投入及售后结算等权利下放给当地小微,进一步激发渠道活力。
3.格力:尝试流量入口多元化、进行信息系统建设
格力在新一轮的竞争中,也开始尝试改变封闭的渠道体系,并增强渠道透明度。 2019年11月格力成立电商子公司,随后的双十一线上线下联动、大力推广“董明 珠的店”等行为,或预示着昔日依托自有线下渠道体系的空调巨头或将战场拉到线 上。
空调行业在我国经历四十年发展已逐渐成为成熟市场,龙头在历次行业洗牌当中不 断提升自身实力,在制造、产品、渠道、品牌等各方面已经构筑起全面且深厚的竞 争壁垒,未来有望继续保持强者恒强,基于此,我们继续推荐业绩稳健、长期竞争 力显著的白电龙头:格力电器、美的集团、海尔智家。同时推荐受益消费升级和新 渠道快速增长的小家电龙头:小熊电器、九阳股份、苏泊尔、新宝股份;关注受益 竣工基本面触底有望回升的厨电龙头:老板电器、华帝股份。
……
(报告观点属于原作者,仅供参考。报告来源:广发证券)
获取报告请登录未来智库www.vzkoo.com。
立即登录请点击:「链接」
版权声明:我们致力于保护作者版权,注重分享,被刊用文章【空调代理(我国空调行业格局变迁史)】因无法核实真实出处,未能及时与作者取得联系,或有版权异议的,请联系管理员,我们会立即处理! 部分文章是来自自研大数据AI进行生成,内容摘自(百度百科,百度知道,头条百科,中国民法典,刑法,牛津词典,新华词典,汉语词典,国家院校,科普平台)等数据,内容仅供学习参考,不准确地方联系删除处理!;
工作时间:8:00-18:00
客服电话
电子邮件
beimuxi@protonmail.com
扫码二维码
获取最新动态
