工作考试都能用到的会计分录大全来喽~
老会计都不能丢下的基本功,你还不赶紧收好
(文末可免费领取常用会计分录+各大行业会计分录完整版课件)
一、库存现金
应收及预付款项
交易性金融资产(债券、股票)
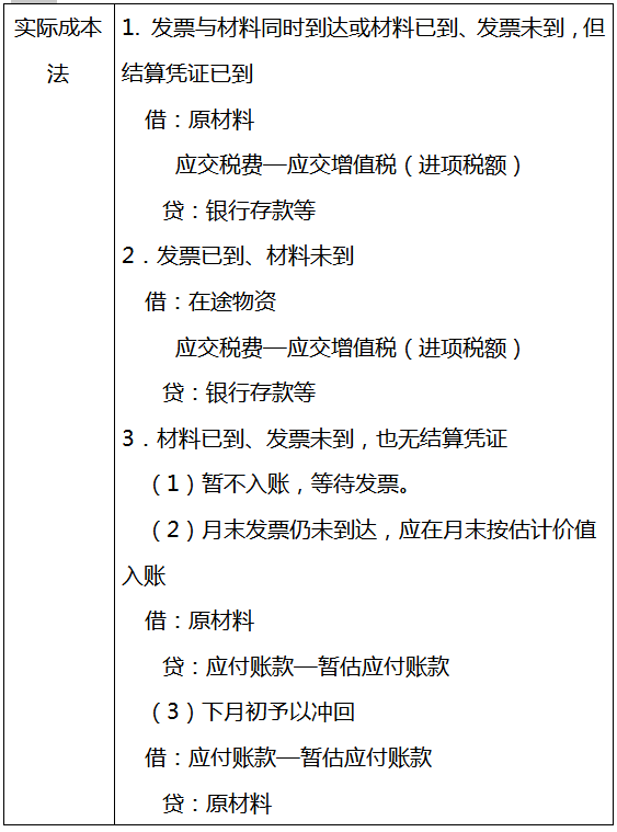
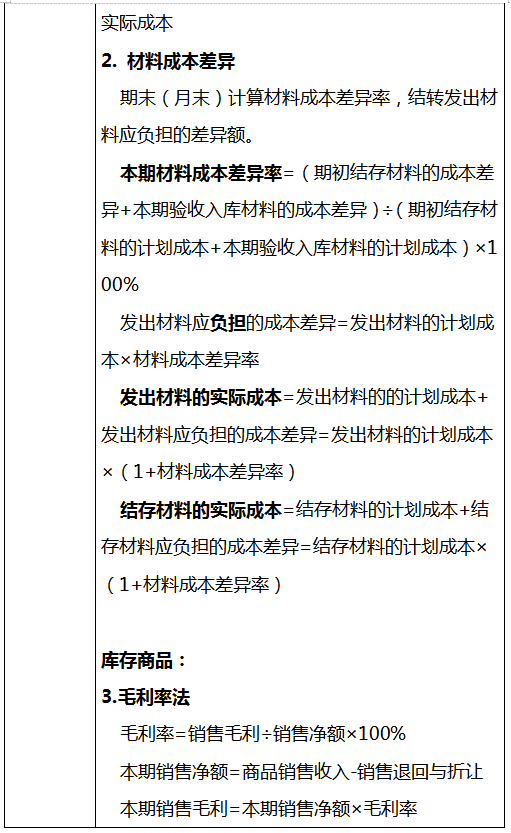
存货
周转材料-包装物
周转材料-低值易耗品
委托加工物资
存货盘亏
存货盘盈
存货减值
固定资产
无形资产
长期待摊费用
短期借款
应付及预收款项
应付职工薪酬
应交税费
应付股利
......
篇幅有限,今天就先分享到这里了,想要领取常用会计分录及各大行业会计分录全套资料的小伙伴,看下方领取方式操作即免费可领取
下方评论区留言:学习,并转发收藏;
然后点击小编头像,私我回复:资料,即可免费领取学习呦!
版权声明:我们致力于保护作者版权,注重分享,被刊用文章【购买股票会计分录(超全的会计分录)】因无法核实真实出处,未能及时与作者取得联系,或有版权异议的,请联系管理员,我们会立即处理! 部分文章是来自自研大数据AI进行生成,内容摘自(百度百科,百度知道,头条百科,中国民法典,刑法,牛津词典,新华词典,汉语词典,国家院校,科普平台)等数据,内容仅供学习参考,不准确地方联系删除处理!;
工作时间:8:00-18:00
客服电话
电子邮件
beimuxi@protonmail.com
扫码二维码
获取最新动态
